Fig. 5: PLK1 inhibition reduces tumour growth in vivo.
From: A high-throughput drug screen reveals means to differentiate triple-negative breast cancer

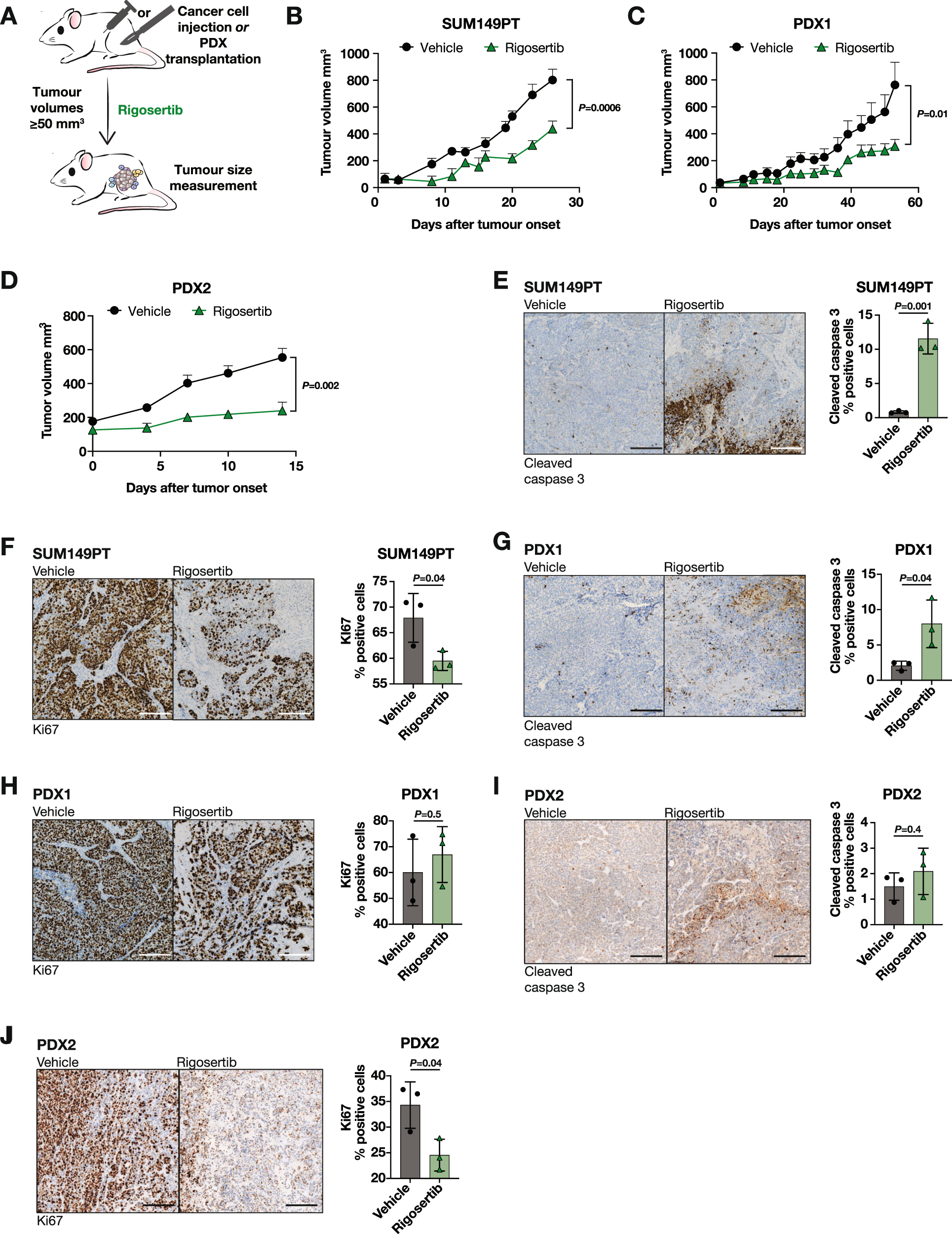
A Schematic depicting the experimental setup for in vivo treatment of SUM149PT or PDX1 mouse xenografts. Rigosertib or vehicle treatments were started once the tumours reached a volume ≥50 mm3. B Kinetics of primary tumour growth of SUM149PT cells treated in vivo with rigosertib (n = 10 mice) or vehicle (n = 9 mice) as depicted in Fig. 5A. Mann–Whitney U-test. Data are means ± SEM. C Kinetics of primary tumour growth of PDX1 cells treated in vivo with rigosertib (n = 5 mice) or vehicle (n = 6 mice) as depicted in Fig. 5A. Mann–Whitney U-test. Data are means ± SEM. D Kinetics of primary tumour growth of PDX2 cells treated in vivo with rigosertib (n = 6 mice) or vehicle (n = 11 mice) as in Fig. 5A. Mann–Whitney U-test. Data are means ± SEM. E Representative images of cleaved caspase 3 staining (left panel) and bar graph quantification of cleaved caspase 3 positive cells (right panel) in tissue sections of SUM149PT tumours treated with rigosertib or vehicle. Scale bars: 300 µm. n = 3 tumours per group. Unpaired Student’s t-test. Data are means ± SD. F Representative images of Ki67 (left panel) and bar graph quantification of Ki67 positive cells (right panel) in tissue sections of SUM149PT tumours treated with rigosertib or vehicle. Scale bars: 300 µm. n = 3 tumours per group. Unpaired Student’s t-test. Data are means ± SD. G Representative images of cleaved caspase 3 staining (left panel) and bar graph quantification of cleaved caspase 3 positive cells (right panel) in tissue sections of PDX1 tumours treated with rigosertib or vehicle. Scale bars: 300 µm. n = 3 tumours per group. Unpaired Student’s t-test. Data are means ± SD. H Representative images of Ki67 (left panel) and bar graph quantification of Ki67 positive cells (right panel) in tissue sections of PDX1 tumours treated with rigosertib or vehicle. Scale bars: 300 µm. n = 3 tumours per group. Unpaired Student’s t-test. Data are means ± SD. I Representative images of cleaved caspase 3 staining (left panel) and bar graph quantification of cleaved caspase 3 positive cells (right panel) in tissue sections of PDX2 tumours treated with rigosertib or vehicle. Scale bars: 300 µm. n = 3 tumours per group. Unpaired Student’s t-test. Data are means ± SD. J Representative images of Ki67 (left panel) and bar graph quantification of Ki67 positive cells (right panel) in tissue sections of PDX2 tumours treated with rigosertib or vehicle. Scale bars: 300 µm. n = 3 tumours per group. Unpaired Student’s t-test. Data are means ± SD.