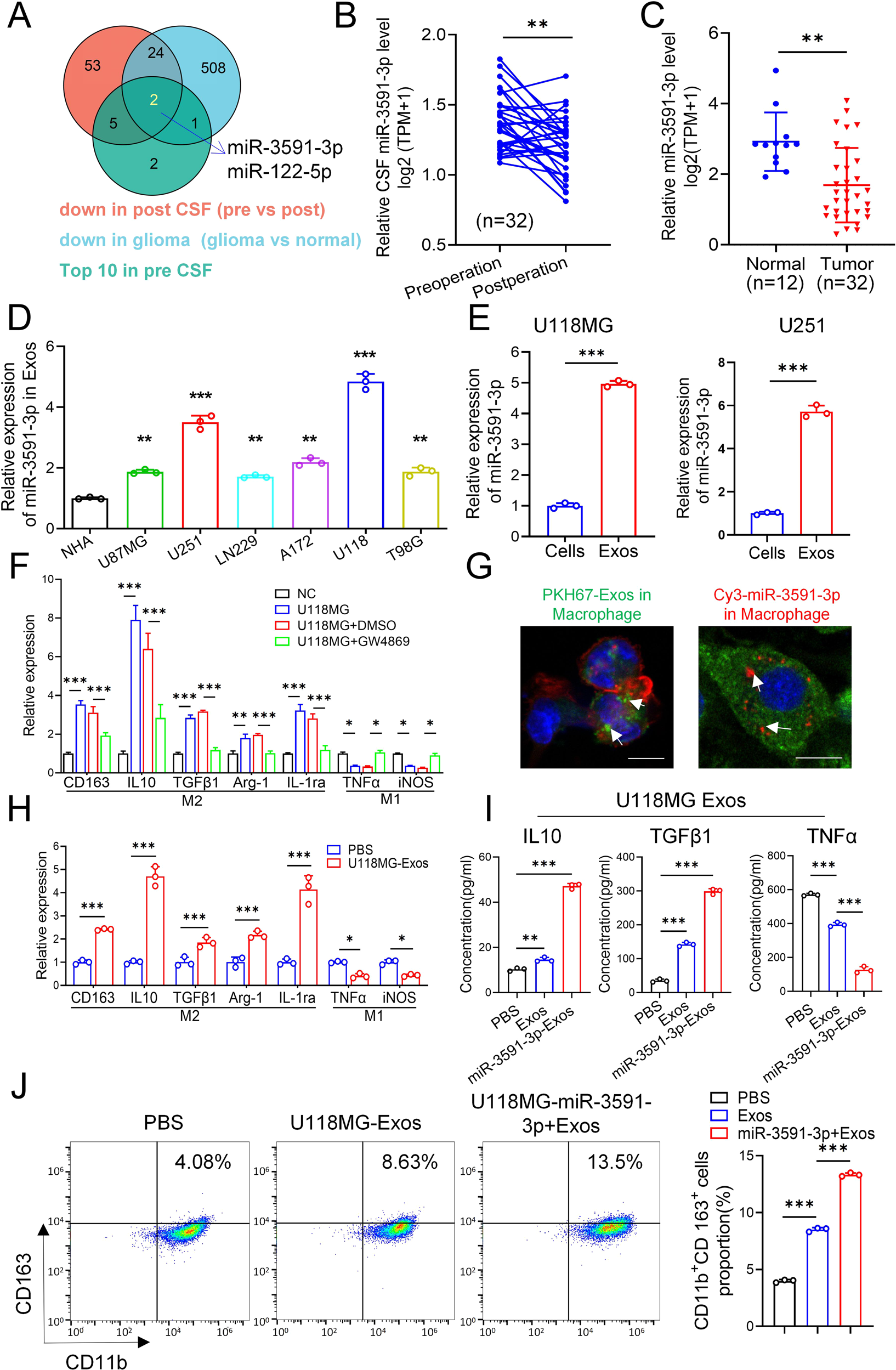
Fig. 1: Glioma cell-derived exosomal miR-3591-3p promotes macrophage toward an M2-like phenotype.

A Venn diagram exhibiting the overlap of the miRNAs in exosomes from CSF of glioma patients (preoperation vs. postoperation) and tissues (glioma tissues vs. normal brain tissues). B Preoperative and postoperative expression levels of miR-3591-3p in the CSF of glioma patients (n = 32). C The expression levels in tumor tissues (n = 32) and normal brain tissues (n = 12). D qPCR analysis of the expression levels of miR-3591-3p in the exosomes of different glioma cell lines and one normal cell line. E qPCR analysis of the expression levels of miR-3591-3p in the exosomes and cell lines of U118MG and U251. F qPCR analysis of the expression of M2 markers (CD163, IL10, TGFβ1, Arg-1, and IL1ra) and M1 markers (TNFα and iNOS) in PMA-pretreated THP-1 cells cocultured with U118MG cells (GW4869, exosome secretion inhibitor). G Representative immunofluorescence image showing the internalization of PKH67-labeled exosomes (green) and Cy3-labeled miR-3591-3p (red) by PMA-treated THP-1 cells. (scale bar,10 um). H The expression levels of M2 markers (CD163, IL10, Arg-1, TGFβ1, and IL1ra) and M1 markers (TNFα and iNOS) were determined by qRT–PCR in PMA-pretreated THP-1 cells treated with U118MG exosomes. I ELISAs were used to quantify the expression of cytokines (IL10, TGFβ, TNFα) in PMA-treated THP-1 cells cocultured with exosomes derived from U118MG cells transfected with miR-3591-3p mimics. J Flow cytometry assay was applied to analyze CD11b+CD163+ macrophages treated by exosomes derived from U118MG cells, and quantification was performed. Data are shown as the mean ± SD of three independent experiments. (*p < 0.05; **p < 0.01; ***p < 0.001).