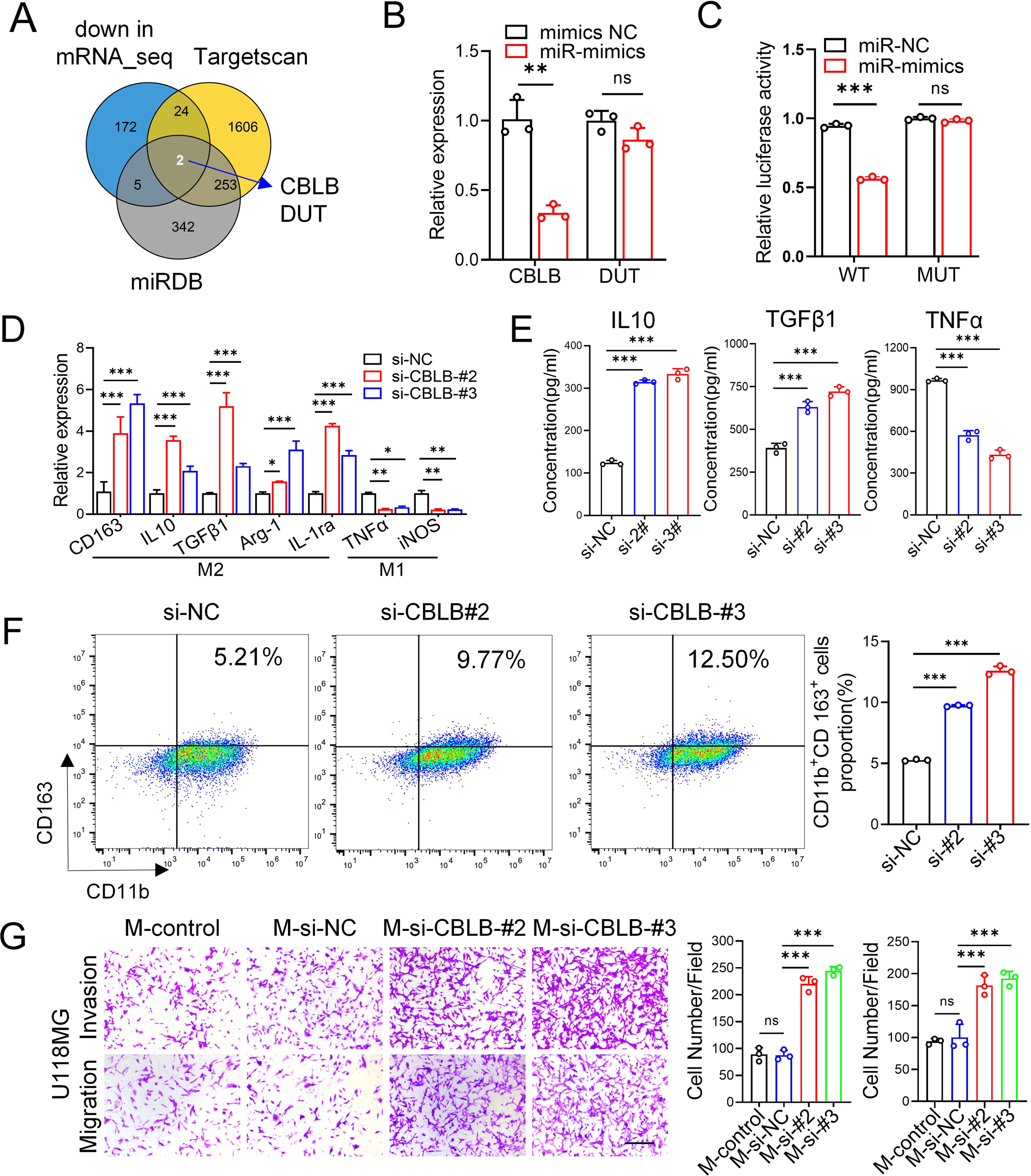
Fig. 3: CBLB is the direct target of miR-3591-3p in macrophages.

A Venn diagram showing the two predicted miR-3591-3p target genes in three databases (down in mRNA_seq, FC > 1.5, p <0.05; Targetscan; miRDB). B The expression of the two predicted genes was detected by qPCR analysis. C Relative luciferase activities of the CBLB luciferase reporters (WT and MUT) were performed in macrophages. D qRT–PCR was performed for M2 markers (CD163, IL10, TGFβ1, Arg-1, and IL1ra) and M1 markers (TNFα, iNOS) in macrophages transfected with si-CBLB or si-NC. E The expression levels of cytokines (IL10, TGFβ, TNFα) in macrophage transfected with si-CBLB or si-NC were detected by ELISA. F Flow cytometry assay was used to analyze CD11b+CD163+macrophages transfected with si-CBLB or si-NC, and quantification was performed. G Transwell assay was applied to determine the invasion and migration of U118MG cells cocultured with macrophages transfected with si-NC or si-CBLB. Representative images (scale bar, 100 μm) and quantification are shown. Data are shown as the mean ± SD of three independent experiments. (*p < 0.05; **p < 0.01; ***p < 0.001).