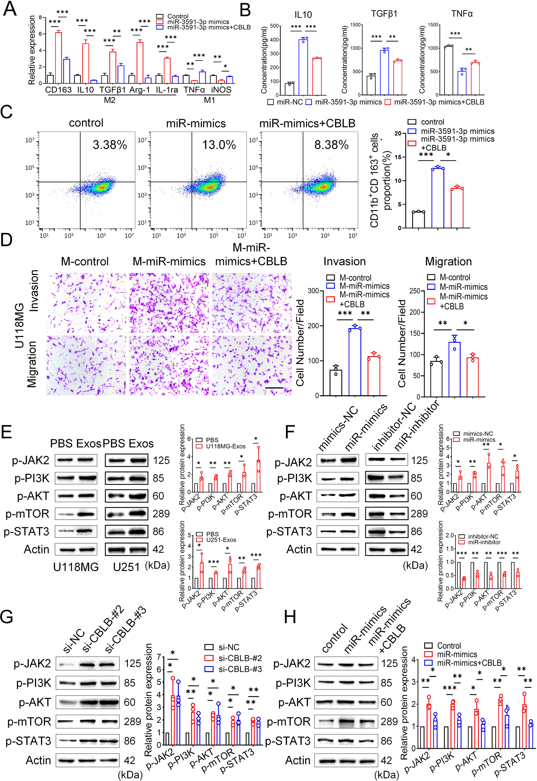
Fig. 4: miR-3591-3p promotes macrophage toward M2 phenotype via downregulation of CBLB expression and activation of the JAK2/PI3K/AKT/mTOR and JAK2/STAT3 signaling pathway.

A Macrophages were transfected with plasmids of CBLB following miR-3591-3p transfection, and the expression levels of M2 markers and M1 markers were detected by qRT–PCR. B The expression of cytokines (IL10, TGFβ1, and TNFα) were determined in macrophages, which were transfected with miR-3591-3p mimics and CBLB encoding plasmids. C The CD11b+CD163+ cells of macrophages were measured using flow cytometry. Representative images and quantification are shown. D Transwell assay was applied to determine the invasion and migration of U118MG cells cocultured with macrophages transfected with miR-3591-3p mimics and CBLB encoding plasmids. Representative images (scale bar, 100 μm) and quantification are shown. E Protein levels of JAK2/PI3K/AKT/mTOR and JAK2/STAT3 pathways were measured in macrophages cocultured with exosomes derived from glioma cells. F Protein levels of the two above pathways were detected following transfection of miR-3591-3p mimics or inhibitors in macrophages. G Proteins levels of the two above pathways were measured in macrophages transfected with si-CBLB or si-NC. H Western blot analysis of the two pathways protein levels after the indicated treatment. The intensity of protein bands was quantified by densitometry. Macrophages: PMA-pretreated THP-1 cells. Data are shown as the mean ± SD of three independent experiments. (*p < 0.05; **p < 0.01; ***p < 0.001).