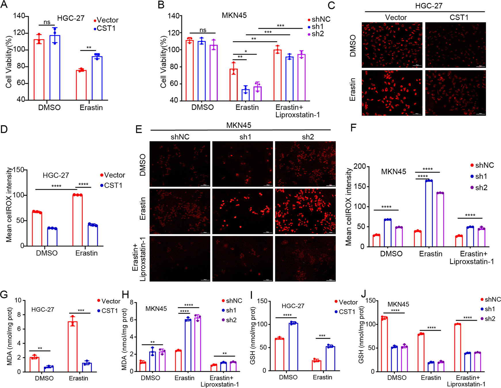
Fig. 5: CST1 reduces intracellular ROS and inhibits ferroptosis through GPX4.

A Treatment of HGC-27-Vector/HGC-27-CST1 with the ferroptosis inducer erastin (10 μM) inhibited the decrease of HGC-27-CST1 cell viability relative to the DMSO-treated group (****<0.0001). B Treating MKN45-shNC/MKN45-sh1-CST1/MKN45-sh2-CST1 cells with erastin (10 μM) decreased the viability more significantly than the DMSO-treated group (****<0.0001). After ferroptosis inhibitor liproxstatin-1 treatment, the viability of MKN45-sh cells increased. C, D The level of ROS in HGC-27-Vector/HGC-27-CST1cells detected by fluorescence microscopy. The results showed that in the erastin-treated group, CST1 reduced the level of intracellular ROS (****<0.0001). E, F In MKN45-shNC/MKN45-sh1-CST1/MKN45-sh2-CST1 cells, intracellular ROS was significantly increased after erastin treatment (****<0.0001), while ferroptosis inhibitor liproxstatin-1 reversed this process. G MDA content in HGC-27-CST1 cells decreased, and this difference was more significant after erastin treatment (****<0.0001). H MDA content in MKN45-sh cells significantly increased, and the difference was more significant after erastin treatment. After liproxstain-1 treatment, the MDA content decreased again. I The GSH content in HGC-27-CST1 cells increased. J GSH content in MKN45-sh cells decreased, and the difference was more significant after erastin treatment and increased after liproxstatin-1 treatment (****<0.0001).