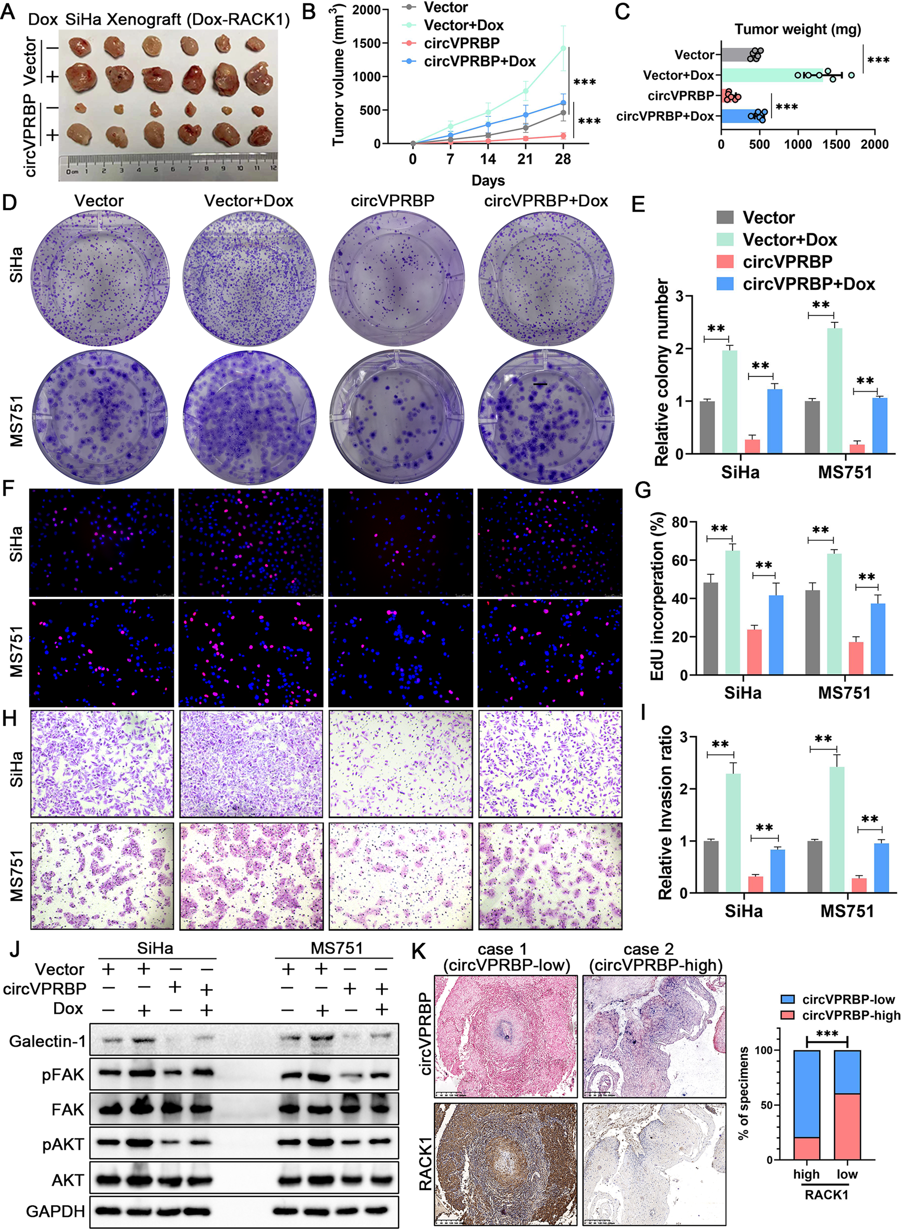
Fig. 8: Blocking RACK1 degradation is crucial for tumor growth in CCa.

A–C Representative images, tumor growth curves and tumor weight of subcutaneous tumors in indicated groups. D–G colony formation and EdU assays are performed to evaluate the proliferation ability of indicated cells. Original magnifification, ×100. H, I Transwell assay indicated the altered invasion ability under different treatments (left panel) and quantification by the histogram (right panel). J Western blot analysis of the protein levels of Galectin-1, pFAK, FAK, pAKT, AKT, in circVPRBP overexpression or control CCa cells, following with or without Dox-induced RACK1 overexpression. K Expression of RACK1 was negatively associated with circVPRBP levels in CCa tissue. Two representative cases were shown. Each experiment was performed at least three times independently. **P < 0.01; ***P < 0.001.