Abstract
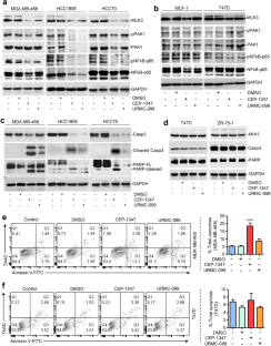
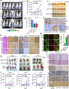
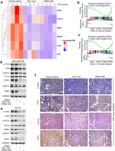
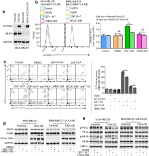
Mixed Lineage Kinase 3 (MLK3) is a viable target for neoplastic diseases; however, it is unclear whether its activators or inhibitors can act as anti-neoplastic agents. We reported that the MLK3 kinase activity was higher in triple-negative (TNBC) than in hormone receptor-positive human breast tumors, where estrogen inhibited MLK3 kinase activity and provided a survival advantage to ER+ breast cancer cells. Herein, we show that in TNBC, the higher MLK3 kinase activity paradoxically promotes cancer cell survival. Knockdown of MLK3 or MLK3 inhibitors, CEP-1347 and URMC-099, attenuated tumorigenesis of TNBC cell line and Patient-Derived (PDX) xenografts. The MLK3 kinase inhibitors decreased both the expression and activation of MLK3, PAK1, and NF-kB protein and caused cell death in TNBC breast xenografts. RNA-seq analysis identified several genes downregulated by MLK3 inhibition, and the NGF/TrkA MAPK pathway was significantly enriched in tumors sensitive to growth inhibition by MLK3 inhibitors. The TNBC cell line unresponsive to kinase inhibitor had substantially lower TrkA, and overexpression of TrkA restored the sensitivity to MLK3 inhibition. These results suggest that the functions of MLK3 in breast cancer cells depend on downstream targets in TNBC tumors expressing TrkA, and MLK3 kinase inhibition may provide a novel targeted therapy.
This is a preview of subscription content, access via your institution
Access options
Subscribe to this journal
Receive 50 print issues and online access
$259.00 per year
only $5.18 per issue
Buy this article
- Purchase on SpringerLink
- Instant access to the full article PDF.
USD 39.95
Prices may be subject to local taxes which are calculated during checkout







Similar content being viewed by others
Data availability
The RNA-Seq data discussed in this publication have been deposited in NCBI’s Gene Expression Omnibus (GEO) and can be accessed through accession number GSE188947. The corresponding author will fulfill additional requests for information or data upon request.
References
Joseph C, Papadaki A, Althobiti M, Alsaleem M, Aleskandarany MA, Rakha EA. Breast cancer intratumour heterogeneity: current status and clinical implications. Histopathology. 2018;73:717–31.
Yin L, Duan JJ, Bian XW, Yu SC. Triple-negative breast cancer molecular subtyping and treatment progress. Breast Cancer Res. 2020;22:61.
Chan CWH, Law BMH, So WKW, Chow KM, Waye MMY. Novel strategies on personalized medicine for breast cancer treatment: an update. Int J Mol Sci. 2017;18:2423.
Senkus E, Kyriakides S, Penault-Llorca F, Poortmans P, Thompson A, Zackrisson S, et al. Primary breast cancer: ESMO Clinical Practice Guidelines for diagnosis, treatment and follow-up. Ann Oncol: Off J Eur Soc Med Oncol. 2013;24:vi7–23.
Coates AS, Winer EP, Goldhirsch A, Gelber RD, Gnant M, Piccart-Gebhart M, et al. Tailoring therapies–improving the management of early breast cancer: St Gallen International Expert Consensus on the Primary Therapy of Early Breast Cancer 2015. Ann Oncol. 2015;26:1533–46.
Cortes J, Cescon DW, Rugo HS, Nowecki Z, Im SA, Yusof MM, et al. Pembrolizumab plus chemotherapy versus placebo plus chemotherapy for previously untreated locally recurrent inoperable or metastatic triple-negative breast cancer (KEYNOTE-355): a randomised, placebo-controlled, double-blind, phase 3 clinical trial. Lancet. 2020;396:1817–28.
Bianchini G, Balko JM, Mayer IA, Sanders ME, Gianni L. Triple-negative breast cancer: challenges and opportunities of a heterogeneous disease. Nat Rev Clin Oncol. 2016;13:674–90.
Rangasamy V, Mishra R, Mehrotra S, Sondarva G, Ray RS, Rao A, et al. Estrogen suppresses MLK3-mediated apoptosis sensitivity in ER+ breast cancer cells. Cancer Res. 2010;70:1731–40.
Das S, Nair RS, Mishra R, Sondarva G, Viswakarma N, Abdelkarim H, et al. Mixed lineage kinase 3 promotes breast tumorigenesis via phosphorylation and activation of p21-activated kinase 1. Oncogene. 2019;38:3569–84.
Goodfellow VS, Loweth CJ, Ravula SB, Wiemann T, Nguyen T, Xu Y, et al. Discovery, synthesis, and characterization of an orally bioavailable, brain penetrant inhibitor of mixed lineage kinase 3. J Med Chem. 2013;56:8032–48.
Bellizzi MJ, Hammond JW, Li H, Gantz Marker MA, Marker DF, Freeman RS et al. The mixed-lineage kinase inhibitor URMC-099 protects hippocampal synapses in experimental autoimmune encephalomyelitis. eNeuro. 2018;5:0245–18.
Saporito MS, Hudkins RL, Maroney AC. Discovery of CEP-1347/KT-7515, an inhibitor of the JNK/SAPK pathway for the treatment of neurodegenerative diseases. Prog Med Chem. 2002;40:23–62.
Wu Q, Siddharth S, Sharma D. Triple negative breast cancer: a mountain yet to be scaled despite the triumphs. Cancers. 2021;13:3697.
McArthur HL. Innovations and challenges in the treatment of metastatic triple-negative breast cancer. J Oncol Pr. 2018;14:290–1.
Chiu AM, Mitra M, Boymoushakian L, Coller HA. Integrative analysis of the inter-tumoral heterogeneity of triple-negative breast cancer. Sci Rep. 2018;8:11807.
Turashvili G, Brogi E. Tumor heterogeneity in breast cancer. Front Med. 2017;4:227.
Wahba HA, El-Hadaad HA. Current approaches in treatment of triple-negative breast cancer. Cancer Biol Med. 2015;12:106–16.
Abramson VG, Mayer IA. Molecular heterogeneity of triple negative breast cancer. Curr Breast Cancer Rep. 2014;6:154–8.
Rana A, Rana B, Mishra R, Sondarva G, Rangasamy V, Das S, et al. Mixed lineage kinase-c-Jun N-terminal kinase axis: a potential therapeutic target in cancer. Genes Cancer. 2013;4:334–41.
Rattanasinchai C, Gallo KA. MLK3 signaling in cancer invasion. Cancers. 2016;8:51.
Rattanasinchai C, Llewellyn BJ, Conrad SE, Gallo KA. MLK3 regulates FRA-1 and MMPs to drive invasion and transendothelial migration in triple-negative breast cancer cells. Oncogenesis. 2017;6:e345.
Kline EM, Butkovich LM, Bradner JM, Chang J, Gelbard H, Goodfellow V, et al. The second generation mixed lineage kinase-3 (MLK3) inhibitor CLFB-1134 protects against neurotoxin-induced nigral dopaminergic neuron loss. Exp Neurol. 2019;318:157–64.
Wang LH, Johnson EM Jr. Mixed lineage kinase inhibitor CEP-1347 fails to delay disability in early Parkinson disease. Neurology. 2008;71:462. author reply 462-3.
Das S, Sondarva G, Viswakarma N, Nair RS, Osipo C, Tzivion G, et al. Human epidermal growth factor receptor 2 (HER2) impedes MLK3 kinase activity to support breast cancer cell survival. J Biol Chem. 2015;290:21705–12.
Amatu A, Sartore-Bianchi A, Siena S. NTRK gene fusions as novel targets of cancer therapy across multiple tumour types. ESMO Open. 2016;1:e000023.
Wu R, Li K, Yuan M, Luo KQ. Nerve growth factor receptor increases the tumor growth and metastatic potential of triple-negative breast cancer cells. Oncogene. 2021;40:2165–81.
Liao Y, Smyth GK, Shi W. featureCounts: an efficient general purpose program for assigning sequence reads to genomic features. Bioinformatics. 2014;30:923–30.
Chen Y, Lun AT, Smyth GK. From reads to genes to pathways: differential expression analysis of RNA-Seq experiments using Rsubread and the edgeR quasi-likelihood pipeline. F1000Res. 2016;5:1438.
Liberzon A, Birger C, Thorvaldsdottir H, Ghandi M, Mesirov JP, Tamayo P. The Molecular Signatures Database (MSigDB) hallmark gene set collection. Cell Syst. 2015;1:417–25.
Yu G, Wang LG, Han Y, He QY. clusterProfiler: an R package for comparing biological themes among gene clusters. OMICS. 2012;16:284–7.
Subramanian A, Tamayo P, Mootha VK, Mukherjee S, Ebert BL, Gillette MA, et al. Gene set enrichment analysis: a knowledge-based approach for interpreting genome-wide expression profiles. Proc Natl Acad Sci USA. 2005;102:15545–50.
Gu Z, Eils R, Schlesner M. Complex heatmaps reveal patterns and correlations in multidimensional genomic data. Bioinformatics. 2016;32:2847–9.
Acknowledgements
We acknowledge funding support from National Cancer Institute to AR (CA216410 and CA176846), BR (CA219764), and the UIC-Cancer Center pilot grant award to BR. This work is partly supported by Veterans Affairs Merit Award (BX004903), and Career Scientist Award (BX004855) to AR, and VA-Merit to BR (BX003296 and BX005791). The contents of this article are the responsibility of the authors and do not represent the views of the Department of Veterans Affairs or the United States Government. The RNA sequencing and analysis were performed by the UIC Research Informatics Core, supported partly by NCATS through Grant UL1TR002003.
Author information
Authors and Affiliations
Contributions
AR conceived the idea; AR, SK, RSN, and SD designed the experiments. RSN, SK, SD, SKS, PS, and GS generated new reagents and performed experiments. SCS initially synthesized MLK3 inhibitors, and RX analyzed the RNA-Seq data. AR, LB, KH, GRT, and BR participated in the discussion and interpretation of data. AR and SK wrote the manuscript.
Corresponding author
Ethics declarations
Competing interests
The authors declare no competing interests.
Additional information
Publisher’s note Springer Nature remains neutral with regard to jurisdictional claims in published maps and institutional affiliations.
Supplementary information
Rights and permissions
Springer Nature or its licensor (e.g. a society or other partner) holds exclusive rights to this article under a publishing agreement with the author(s) or other rightsholder(s); author self-archiving of the accepted manuscript version of this article is solely governed by the terms of such publishing agreement and applicable law.
About this article
Cite this article
Nair, R.S., Kumar, S., Das, S. et al. TrkA expression directs the anti-neoplastic activity of MLK3 inhibitors in triple-negative breast cancer. Oncogene 42, 1132–1143 (2023). https://doi.org/10.1038/s41388-023-02633-6
Received:
Revised:
Accepted:
Published:
Version of record:
Issue date:
DOI: https://doi.org/10.1038/s41388-023-02633-6
This article is cited by
-
Nerve growth factor: what can surgeons and oncologists learn from a neurological and psychological biomarker?
Molecular Medicine (2025)
-
CCT196969 inhibits TNBC by targeting the HDAC5/RXRA/ASNS axis to down-regulate asparagine synthesis
Journal of Experimental & Clinical Cancer Research (2025)
-
Targeting nerve growth factor-mediated osteosarcoma metastasis: mechanistic insights and therapeutic opportunities using larotrectinib
Cell Death & Disease (2024)
-
MLK3 promotes prooncogenic signaling in hepatocellular carcinoma via TGFβ pathway
Oncogene (2024)


