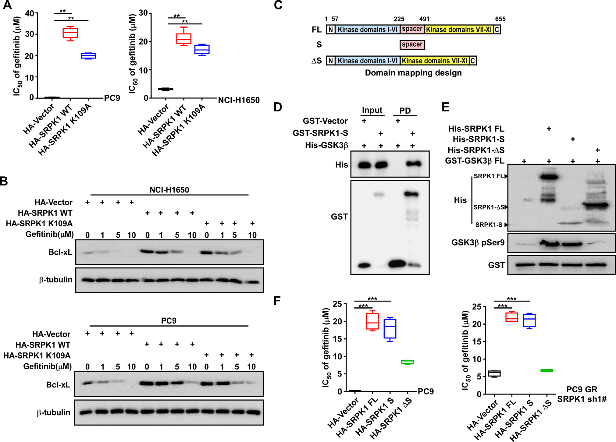
Fig. 5: SRPK1 spacer domain is required for gefitinib resistance, while kinase activity is not.

A IC50 for gefitinib in NCI-H1650 and PC9 cells overexpressing SRPK1 WT, SRPK1 K109A, or vector only. B Western blot analysis of Bcl-xL protein levels. C Schematic of the SRPK1 fragment domains. D Pulldown assay to investigate the interaction between GST-SRPK1-S and His-GSK3β WT in vitro (S: spacer domain). E Kinase activity assay of the phosphorylation relationship between SRPK1 fragments and GSK3β in vitro (S: spacer domain). F IC50 for gefitinib in PC9 and SRPK1-silenced PC9GR cells transfected with the indicated plasmids. Data represent the mean ± SD (n = 6). The whiskers represent 5 and 95 percentiles. **P < 0.01.