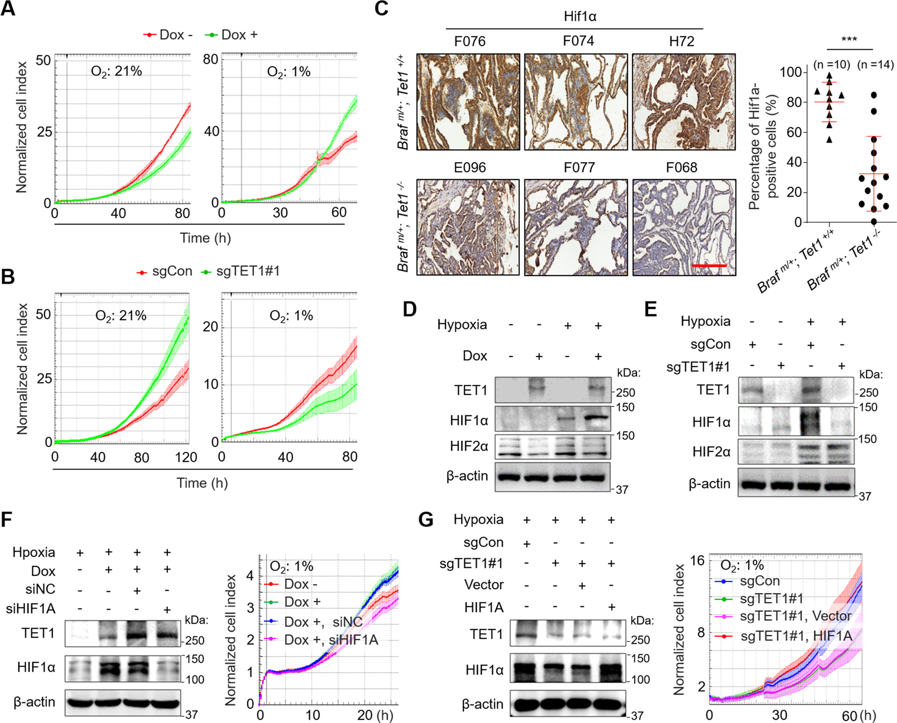
Fig. 3: HIF1α is required for the promoting effect of TET1 on thyroid cancer cell proliferation under hypoxia.
From: Hypoxia switches TET1 from being tumor-suppressive to oncogenic

A The proliferation of 8505C cells inducibly expressing TET1 and control cells under normoxia and hypoxia. B The proliferation of TET1-knockout C643 cells and control cells under both normoxia and hypoxia. C The IHC staining of HIF1α and its quantification in thyroid cancer tissues of the indicated mice. D Western blot analysis of TET1, HIF1α and HIF2α in 8505C cells inducibly expressing TET1 and control cells under normoxia and hypoxia. E Western blot analysis of TET1, HIF1α and HIF2α in TET1-knockout C643 cells and control cells under both normoxia and hypoxia. Western blot (left panel) and proliferation (right panel) of 8505C (F) and C643 (G) cells with the indicated treatments. Dox− negative control, Dox+ cells inducibly expressing TET1. siNC cells transfected with control siRNA, siHIF1A cells transfected with siRNA against HIF1α. sgCon control cells, sgTET1 TET1-knockout C643 cells. Vector, cells transfected with empty plasmid, HIF1A cells transfected with the plasmid expressing HIF1α. Scale bars in IHC pictures, 50 μm. Graph shows mean ± SD; unpaired Student’s test; **p < 0.01. Brafm/+ Braf heterozygous mutation, Tet1+/+ Tet1 wild-type, Tet1−/− Tet1 homozygous deletion.