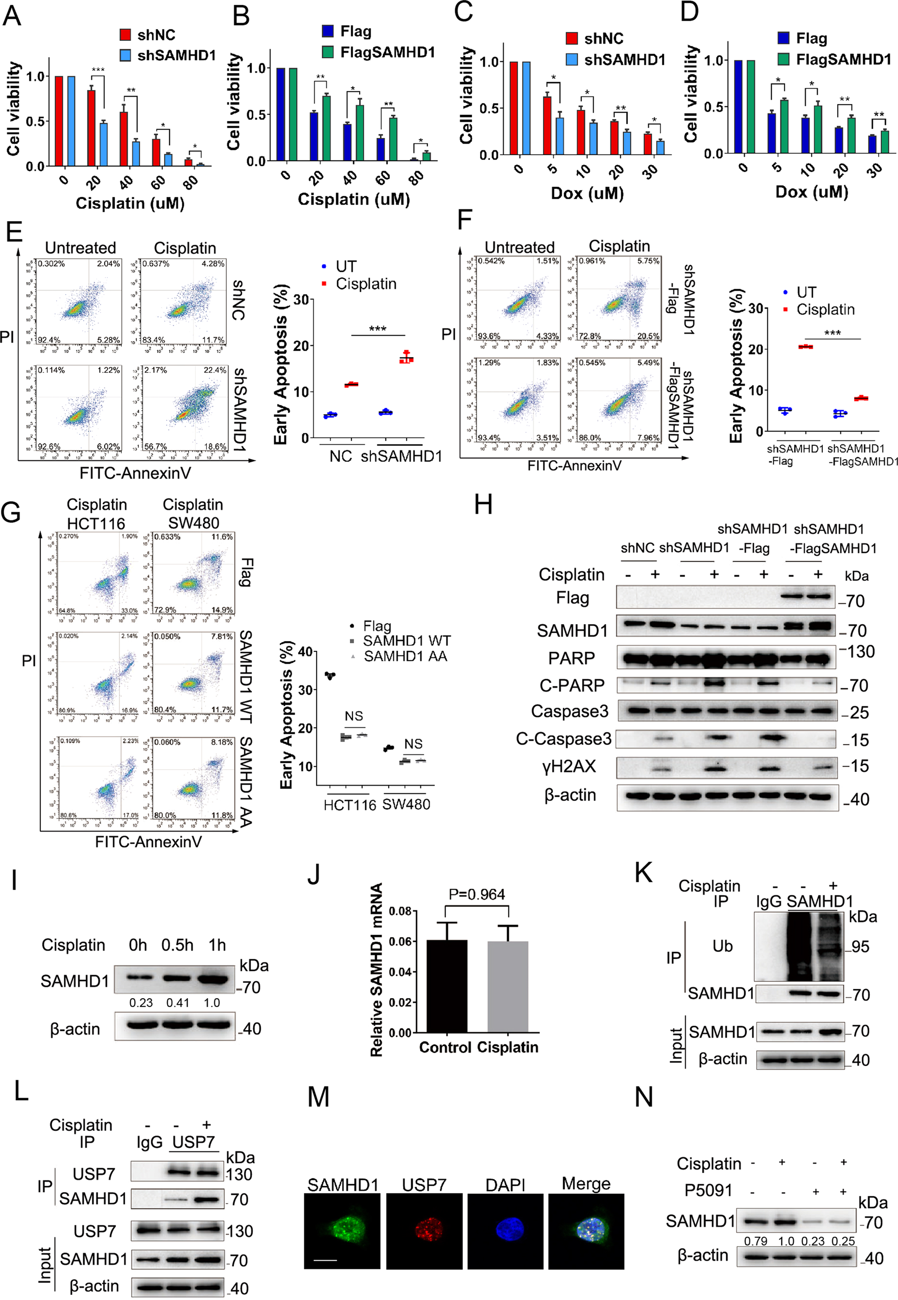
Fig. 4: SAMHD1 increases cell survival and reduces apoptosis under genotoxic insults.

A-D HCT116 shNC and shSAMHD1 cells or shSAMHD1-Flag and shSAMHD1-Flag-SAMHD1 cells were treated with cisplatin or doxorubicin at different concentrations for 24 h. Cell viability was assessed by CCK8 assay. E, F HCT116 shNC and shSAMHD1 cells or shSAMHD1-Flag and shSAMHD1-Flag-SAMHD1 cells were treated with cisplatin (20 μM) for 24 h followed by staining with PI and FITC-Annexin V, and analyzed by fluorescence-activated cell sorting (FACS). Scatter graph represents percentage of apoptotic cells from three independent experiments. ***P < 0.001. G HCT116 and SW480 shSAMHD1-Flag, shSAMHD1-Flag-SAMHD1 WT, and shSAMHD1-Flag-SAMHD1 H206A/D207A cells were treated with cisplatin (20 μM) for 24 h followed by staining with PI and FITC-Annexin V, and analyzed by FACS. Scatter graph represents percentage of apoptotic cells from three independent experiments. NS, no significance. H HCT116 shNC and shSAMHD1 cells or shSAMHD1-Flag and shSAMHD1-Flag-SAMHD1 cells were treated with cisplatin (5 μM) for 12 h followed by western blot analysis of Flag, SAMHD1, PARP, Cleaved-PARP, Caspase 3, Cleaved-Caspase 3, and γH2AX. I Western blot analysis of SAMHD1 in HCT116 cells with or without cisplatin (5 μM) treatment. J Quantitative PCR for SAMHD1 mRNA in HCT116 cells with or without cisplatin (5 μM) treatment for 1 h. K The lysates of HCT116 cells in with or without 1 h of cisplatin (5 μM) stimulation were immunoprecipitated with the IgG control or anti-SAMHD1 antibody, followed by immunoblotting with the ubiquitin antibody. L The lysates of HCT116 cells with or without cisplatin (5 μM) stimulation for 1 h were immunoprecipitated with the anti-USP7 antibody followed by immunoblotting with the SAMHD1 and USP7 antibodies. M HCT116 cells were stimulated with cisplatin (5 μM) for 4 h, and then stained with the anti-SAMHD1 and anti-USP7 antibodies, DAPI, respectively, for immunofluorescence analysis. Scale bar, 10 μm. N Western blot analysis of SAMHD1 in HCT116 cells pretreated with or without P5091 (20 μM) and stimulated with and without cisplatin (5 μM) for 1 h.