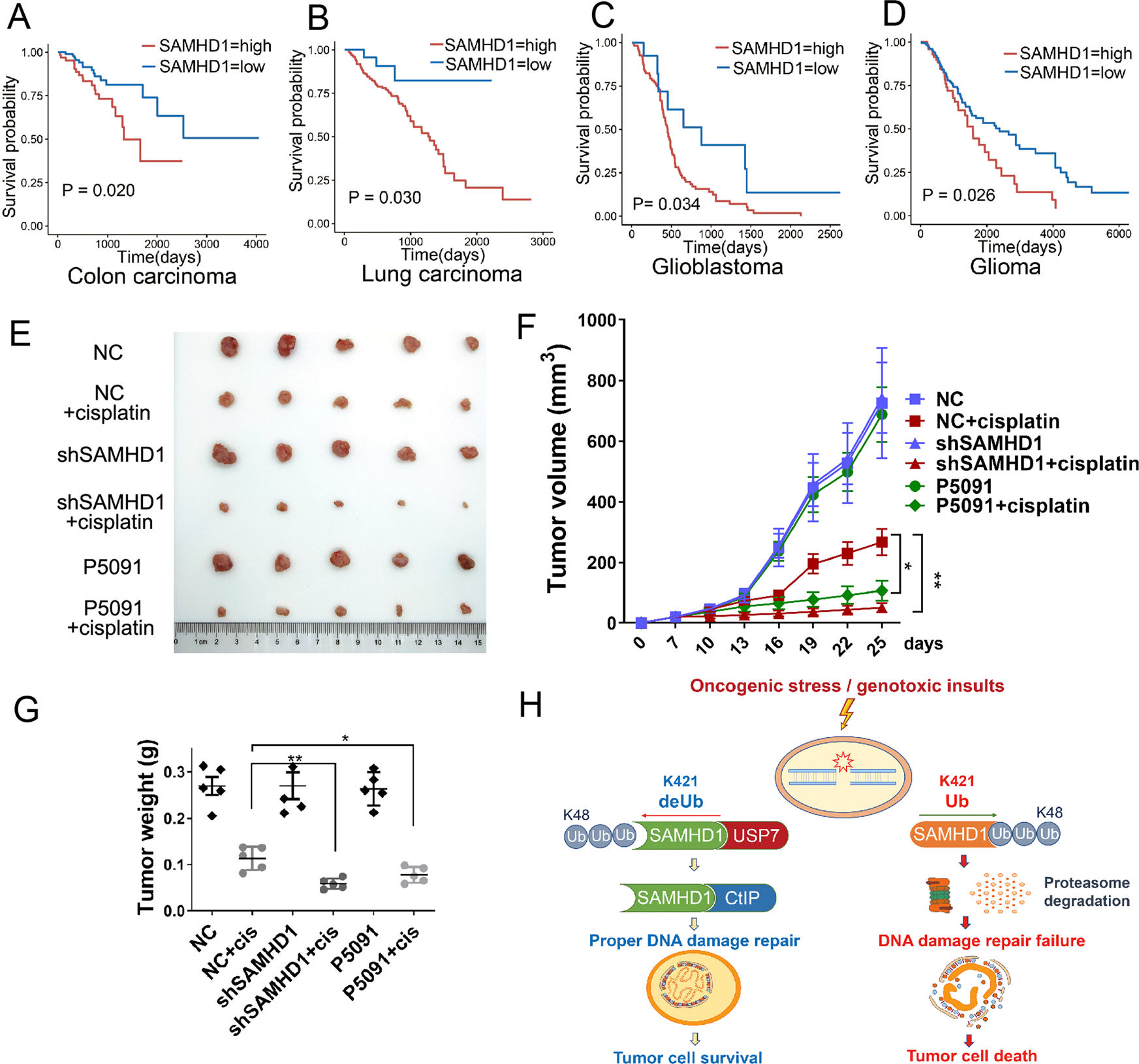
Fig. 8: Inhibition of the USP7-SAMHD1 axis improves chemosensitivity.

A–D A higher SAMHD1 expression is significantly associated with an unfavorable survival outcome in patients with carcinoma of various organs who received chemotherapy according to The Cancer Genome Atlas (TCGA) data. E–G Tumor growth assay in nude mice subcutaneously inoculated with shNC or shSAMHD1 cells. The mice were treated with cisplatin, with or without P5091. The images of tumors were acquired (E), and their volume (F) or weight (G) were determined. Data are shown as mean ± SD (n = 5 for each group). *P < 0.05; **P < 0.01. H A schematic model showing the proposed role of the USP7-SAMHD1 axis in controlling tumor cell survival and chemosensitivity.