Fig. 4: Molecular mechanisms associated with the neoantigen signature.
From: A novel integrated approach to predicting cancer immunotherapy efficacy

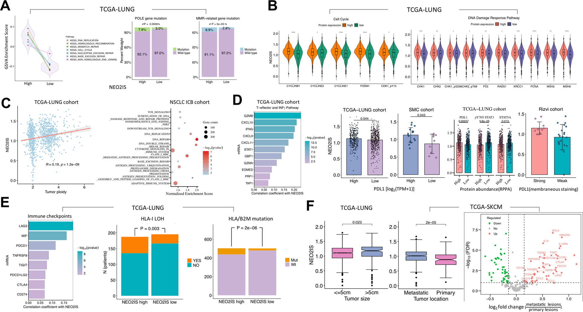
A Left panel, GSVA showing DDR pathways significantly enriched in high NEO2IS group (adjusted p value <0.05); right panel, the estimated proportion of POLE and MMR-related gene mutations in two subgroups according to median NEO2IS. B Proteomic analysis showing correlation between NEO2IS and the abundance of relevant proteins involving cell cycle and DDR pathways. C Left panel, tumor ploidy significantly related to the neoantigen signature; right panel, GSEA enrichment results (q-value <0.3) for immunomodulatory REACTOME pathways (top 10) that correlated with NEO2IS in external NSCLC samples. D Comparison of expression levels of genes associated with T-effector and INFγ pathway, PDL1, pY705 STAT3 and STAT5 between high and low NEO2IS groups. E Potential immune evasion mechanisms associated with higher NEO2IS, including higher levels of co-inhibitory receptors, loss of heterozygosity of HLA gene locus (LOHHLA) and somatic mutations in HLA or B2M gene. F NEO2IS shows significant association with clinical features (left panel); differentially expressed genes between metastatic and primary tumors (right panel).