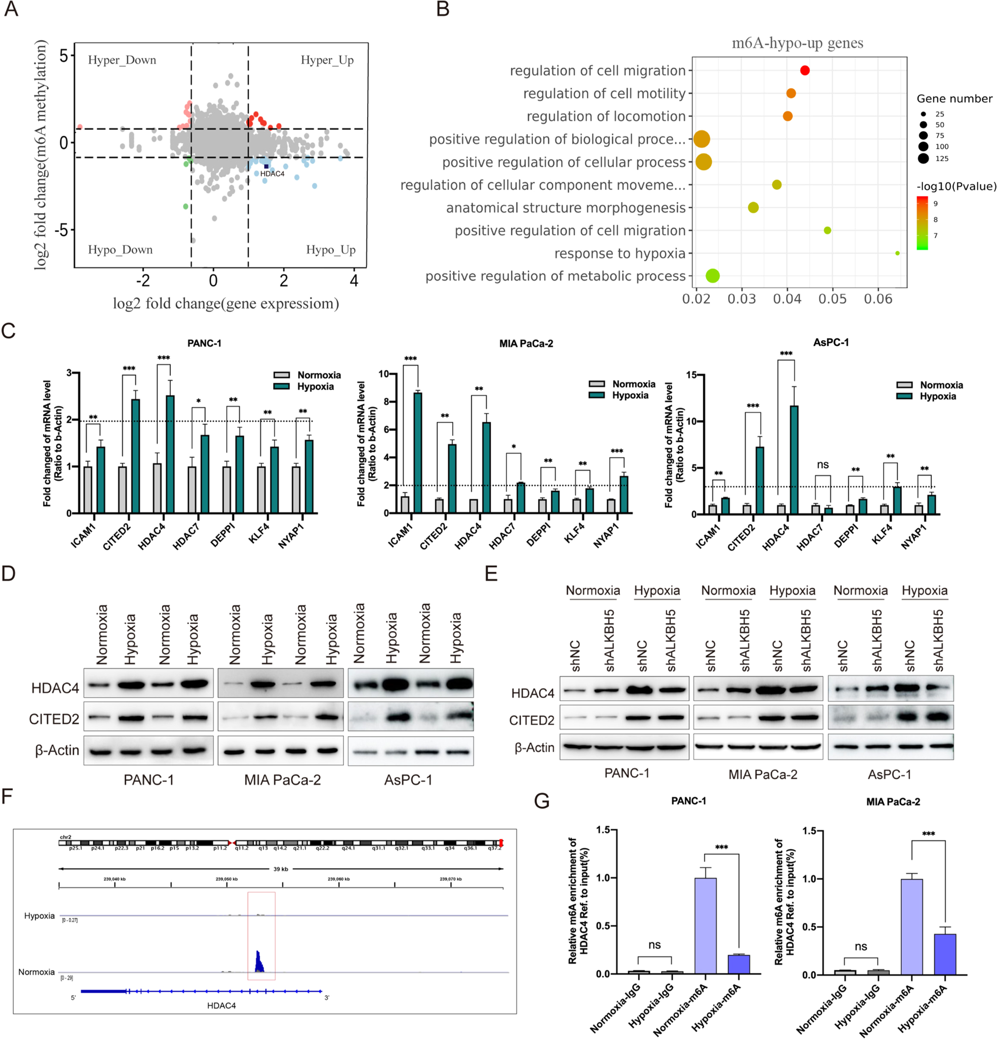
Fig. 3: HDAC4 was identified as the candidate target of m6A under hypoxic conditions.

A The starplot showed the distribution of genes with both differential (up or down) expression (X axis; fold change > 2 or < 0.5, P < 0.05) in hypoxic group compared with normoxic group. The blue dots represented up-regulated transcripts with the decreased abundance of m6A under hypoxic conditions, which were selected for the further analysis. B KEGG pathway analysis of m6A-hypo-up genes in response to hypoxia. C Real-time PCR showing the mRNA expression level of candidate target genes in PANC-1 and MIA PaCa-2 cells cultured under normoxia (20% O2) or hypoxia (1% O2) for 48 h. Error bars indicate means ± SEM, n = 3, *P < 0.05, **P < 0.01, ***P < 0.001 and ns not significant. D CITED2 and HDAC4 protein levels were measured in PANC-1 and MIA PaCa-2 cells under normoxia or hypoxia for 48 h by western blot. n = 3 independent experiments. E PANC-1 or MIA PaCa-2 cells were transfected with a shNC or sh-ALKBH5, and incubated under normoxia or hypoxia for 48 h. HDAC4 protein expression level were examined by western blot, with β-actin as the loading control. n = 3 independent experiments. F Integrative Genomics Viewer (IGV) plots showing methylation levels of representative genes upon oxygen deprivation (1% O2, 48 h) (gray indicates input data, blue indicates IP data). G Reduction in m6A modification in specific regions of HDAC4 under hypoxic (1% O2) conditions, as assessed by gene-specific m6A-RIP-qPCR assays in PANC-1 and MIA PaCa-2 cells. The value obtained for the control group was set to 1. Error bars indicate means ± SEM, n = 3, *P < 0.05, **P < 0.01, ***P < 0.001 and ns not significant.