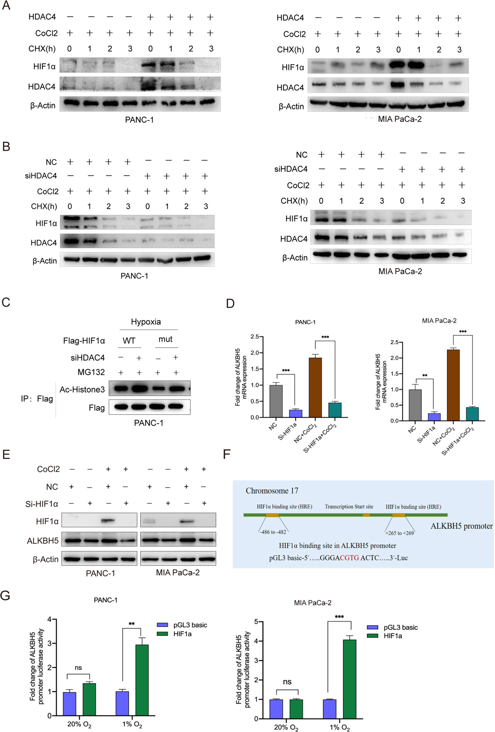
Fig. 7: ALKBH5, HDAC4 and HIF1α regulate each other in pancreatic cancer cells.

A, B PANC-1 and MIA PaCa-2 cells with HDAC4 overexpression or HDAC4 knockdown were treated with 200 µM CoCl2. Then, the cells were treated with 10 µg/mL cycloheximide (CHX) for the indicated time course (0, 1, 2, 3 h). The protein levels of HIF1α and HDAC4 were analyzed by western blot. C PC cells with or without silencing of HDAC4 expression were transfected with a wild-type Flag-HIF-1α (WT) or mutant Flag-HIF-1α (mut) plasmids for 24 h and exposed to hypoxia for 48 h. Then, the cells were treated with 5 μM MG132 for another 6 h. Cell lysates were immunoprecipitated with an anti-Flag antibody, and then immunoblotted for Flag and the acetylation form of HIF1α. D, E PC cells with HIF1α knockdown (siHIF1α) or control (NC) were treated with or without 200 µM CoCl2, and the expression of HDAC4 and HIF1α was detected using qRT-PCR and western blot. F Predicted HRE sequences in ALKBH5 promoter by JASPAR and the diagram for constructing for constructing of luciferase reporters. The wild-type or HRE mutant sequence of ALKBH5 promoter was inserted into a pcDNA3.1 vector. G Dual luciferase reporter assays showing the effect of HIF1α on ALKBH5 mRNA reporters with either wild-type or mutated HRE sequence under hypoxia. *P < 0.05, **P < 0.01, ***P < 0.001 and ns not significant.