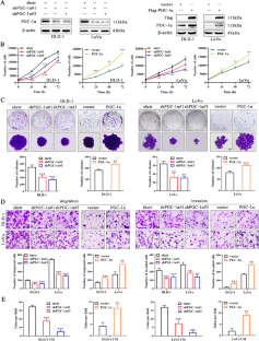
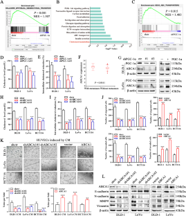
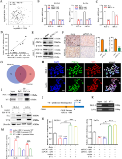
Abstract
Colorectal cancer (CRC) is a highly aggressive cancer in which metastasis plays a key role. However, the mechanisms underlying metastasis have not been fully elucidated. Peroxisome proliferator-activated receptor gamma coactivator 1α (PGC-1α), a regulator of mitochondrial function, has been reported as a complicated factor in cancer. In this study, we found that PGC-1α was highly expressed in CRC tissues and was positively correlated with lymph node and liver metastasis. Subsequently, PGC-1α knockdown was shown to inhibit CRC growth and metastasis in both in vitro and in vivo studies. Transcriptomic analysis revealed that PGC-1α regulated ATP-binding cassette transporter 1 (ABCA1) mediated cholesterol efflux. Mechanistically, PGC-1α interacted with YY1 to promote ABCA1 transcription, resulting in cholesterol efflux, which subsequently promoted CRC metastasis through epithelial-to-mesenchymal transition (EMT). In addition, the study identified the natural compound isoliquiritigenin (ISL) as an inhibitor that targeted ABCA1 and significantly reduced CRC metastasis induced by PGC-1α. Overall, this study sheds light on how PGC-1α promotes CRC metastasis by regulating ABCA1-mediated cholesterol efflux, providing a basis for further research to inhibit CRC metastasis.
This is a preview of subscription content, access via your institution
Access options
Subscribe to this journal
Receive 50 print issues and online access
$259.00 per year
only $5.18 per issue
Buy this article
- Purchase on SpringerLink
- Instant access to the full article PDF.
USD 39.95
Prices may be subject to local taxes which are calculated during checkout







Similar content being viewed by others
Data availability
The datasets generated during and/or analyzed during the current study are available from the corresponding author on reasonable request.
References
Siegel RL, Miller KD, Jemal A. Cancer statistics, 2020. CA Cancer J Clin. 2020;70:7–30.
Siegel RL, Miller KD, Goding Sauer A, Fedewa SA, Butterly LF, Anderson JC, et al. Colorectal cancer statistics, 2020. CA Cancer J Clin. 2020;70:145–64.
Alhumaid A, AlYousef Z, Bakhsh HA, AlGhamdi S, Aziz MA. Emerging paradigms in the treatment of liver metastases in colorectal cancer. Crit Rev Oncol/Hematol. 2018;132:39–50.
Biller LH, Schrag D. Diagnosis and Treatment of Metastatic Colorectal Cancer. JAMA. 2021; 325:669–85.
Qian X, Li X, Shi Z, Bai X, Xia Y, Zheng Y, et al. KDM3A Senses Oxygen Availability to Regulate PGC-1α-Mediated Mitochondrial Biogenesis. Mol Cell. 2019;76:885–895.e887.
Tan Z, Luo X, Xiao L, Tang M, Bode AM, Dong Z, et al. The Role of PGC1α in Cancer Metabolism and its Therapeutic Implications. Mol Cancer Ther. 2016;15:774–82.
Pavlova NN, Zhu J, Thompson CB. The hallmarks of cancer metabolism: Still emerging. Cell Metab. 2022;34:355–77.
Huang X, Pan L, Zuo Z, Li M, Zeng L, Li R et al. LINC00842 inactivates transcription co-regulator PGC-1α to promote pancreatic cancer malignancy through metabolic remodelling. Nat Commun. 2021; 12:3830.
Andrzejewski S, Klimcakova E, Johnson RM, Tabariès S, Annis MG, McGuirk S, et al. PGC-1α Promotes Breast Cancer Metastasis and Confers Bioenergetic Flexibility against Metabolic Drugs. Cell Metab. 2017;26:778–787.e775.
Wang L, Yang M, Jin H. PI3K/AKT phosphorylation activates ERRα by upregulating PGC‑1α and PGC‑1β in gallbladder cancer. Mol Med Rep. 2021;24:613.
Torrano V, Valcarcel-Jimenez L, Cortazar AR, Liu X, Urosevic J, Castillo-Martin M, et al. The metabolic co-regulator PGC1α suppresses prostate cancer metastasis. Nat Cell Biol. 2016;18:645–56.
Luo C, Lim J-H, Lee Y, Granter SR, Thomas A, Vazquez F, et al. A PGC1α-mediated transcriptional axis suppresses melanoma metastasis. Nature. 2016;537:422–6.
D’Errico I, Lo Sasso G, Salvatore L, Murzilli S, Martelli N, Cristofaro M, et al. Bax is necessary for PGC1α pro-apoptotic effect in colorectal cancer cells. Cell Cycle. 2014;10:2937–45.
Shin S-W, Yun S-H, Park E-S, Jeong J-S, Kwak J-Y, Park J-I. Overexpression of PGC-1α enhances cell proliferation and tumorigenesis of HEK293 cells through the upregulation of Sp1 and Acyl-CoA binding protein. Int J Oncol. 2015;46:1328–42.
Lu J, Zhao J, Liu K, Zhao J, Yang H, Huang Y, et al. MAPK/ERK1/2 signaling mediates endothelial-like differentiation of immature DCs in the microenvironment of esophageal squamous cell carcinoma. Cell Mol life Sci. 2010;67:2091–106.
Chen W, Chen Y, Zhang K, Yang W, Li X, Zhao J, et al. AGT serves as a potential biomarker and drives tumor progression in colorectal carcinoma. Int Immunopharmacol. 2021;101:108225.
Maeda Y, Motoyama K, Higashi T, Horikoshi Y, Takeo T, Nakagata N, et al. Effects of cyclodextrins on GM1-gangliosides in fibroblasts from GM1-gangliosidosis patients. J Pharm Pharmacol. 2015;67:1133–42.
Cao J, Liu X, Yang Y, Wei B, Li Q, Mao G, et al. Decylubiquinone suppresses breast cancer growth and metastasis by inhibiting angiogenesis via the ROS/p53/ BAI1 signaling pathway. Angiogenesis. 2020;23:325–38.
Pastushenko I, Blanpain C. EMT Transition States during Tumor Progression and Metastasis. Trends cell Biol. 2019;29:212–26.
Xu H, Zhou S, Tang Q, Xia H, Bi F. Cholesterol metabolism: New functions and therapeutic approaches in cancer. Biochim Biophys Acta Rev Cancer. 2020;1874:188394.
Nazih H, Bard JM. Cholesterol, Oxysterols and LXRs in Breast Cancer Pathophysiology. Int J Mol Sci. 2020;21:1356.
Zhao W, Prijic S, Urban BC, Tisza MJ, Zuo Y, Li L, et al. Candidate Antimetastasis Drugs Suppress the Metastatic Capacity of Breast Cancer Cells by Reducing Membrane Fluidity. Cancer Res. 2016;76:2037–49.
Wang Y, Zhou X, Lei Y, Chu Y, Yu X, Tong Q, et al. NNMT contributes to high metastasis of triple negative breast cancer by enhancing PP2A/MEK/ERK/c-Jun/ABCA1 pathway mediated membrane fluidity. Cancer Letters. 2022;547:215884.
Qian H, Zhao X, Cao P, Lei J, Yan N, Gong X. Structure of the Human Lipid Exporter ABCA1. Cell. 2017;169:1228–1239.e1210.
Valcarcel-Jimenez L, Macchia A, Crosas-Molist E, Schaub-Clerigue A, Camacho L, Martin-Martin N, et al. PGC1alpha Suppresses Prostate Cancer Cell Invasion through ERRalpha Transcriptional Control. Cancer Res. 2019;79:6153–65.
Tolvanen TA. Current Advances in CETSA. Front Mol Biosci. 2022;9:866764.
Yun S-H, Park J-I. PGC-1α Regulates Cell Proliferation and Invasion via AKT/GSK-3β/β-catenin Pathway in Human Colorectal Cancer SW620 and SW480 Cells. Anticancer Res. 2020;40:653–64.
Yun CW, Han Y-S, Lee SH. PGC-1α Controls Mitochondrial Biogenesis in Drug-Resistant Colorectal Cancer Cells by Regulating Endoplasmic Reticulum Stress. Int J Mol Sci. 2019;20:1707.
Gravel S-P Deciphering the Dichotomous Effects of PGC-1α on Tumorigenesis and Metastasis. Frontiers in Oncology. 2018; 8.
LeBleu VS, O’Connell JT, Gonzalez Herrera KN, Wikman H, Pantel K, Haigis Marcia C, et al. PGC-1α mediates mitochondrial biogenesis and oxidative phosphorylation in cancer cells to promote metastasis. Nat Cell Biol. 2014;16:992–1003.
Li Y, Xu S, Li J, Zheng L, Feng M, Wang X, et al. SIRT1 facilitates hepatocellular carcinoma metastasis by promoting PGC-1α-mediated mitochondrial biogenesis. Oncotarget. 2016;7:29255–74.
Viaud M, Abdel-Wahab O, Gall J, Ivanov S, Guinamard R, Sore S, et al. ABCA1 Exerts Tumor-Suppressor Function in Myeloproliferative Neoplasms. Cell Rep. 2020;30:3397–3410.
Aguirre‐Portolés C, Feliu J, Reglero G, Ramírez de Molina A. ABCA1 overexpression worsens colorectal cancer prognosis by facilitating tumour growth and caveolin‐1‐dependent invasiveness, and these effects can be ameliorated using the BET inhibitor apabetalone. Mol Oncol. 2018;12:1735–52.
Hedditch EL, Gao B, Russell AJ, Lu Y, Emmanuel C, Beesley J, et al. ABCA Transporter Gene Expression and Poor Outcome in Epithelial Ovarian Cancer. Journal of the National Cancer Institute. 2014;106:dju149.
Fernandez LP, Ramos-Ruiz R, Herranz J, Martin-Hernandez R, Vargas T, Mendiola M, et al. The transcriptional and mutational landscapes of lipid metabolism-related genes in colon cancer. Oncotarget. 2018;9:5919–30.
Goossens P, Rodriguez-Vita J, Etzerodt A, Masse M, Rastoin O, Gouirand V, et al. Membrane Cholesterol Efflux Drives Tumor-Associated Macrophage Reprogramming and Tumor Progression. Cell Metab. 2019;29:1376–1389.e1374.
Ye Y, Xu Y, Lai Y, He W, Li Y, Wang R, et al. Long non‐coding RNA cox‐2 prevents immune evasion and metastasis of hepatocellular carcinoma by altering M1/M2 macrophage polarization. J Cell Biochem. 2017;119:2951–63.
Zhu L, Fu X, Chen X, Han X, Dong P. M2 macrophages induce EMT through the TGF-β/Smad2 signaling pathway. Cell Biol Int. 2017;41:960–8.
Zhou H, Gan M, Jin X, Dai M, Wang Y, Lei Y, et al. miR‑382 inhibits breast cancer progression and metastasis by affecting the M2 polarization of tumor‑associated macrophages by targeting PGC‑1α. Int J Oncol. 2022;61:126.
Ng MYW, Charsou C, Lapao A, Singh S, Trachsel-Moncho L, Schultz SW, et al. The cholesterol transport protein GRAMD1C regulates autophagy initiation and mitochondrial bioenergetics. Nature. Communications. 2022;13:6283.
Wang J, Wu X, Dai W, Li J, Xiang L, Tang W, et al. The CCDC43-ADRM1 axis regulated by YY1, promotes proliferation and metastasis of gastric cancer. Cancer Lett. 2020;482:90–101.
Yang P, Li J, Peng C, Tan Y, Chen R, Peng W, et al. TCONS_00012883 promotes proliferation and metastasis via DDX3/YY1/MMP1/PI3K‐AKT axis in colorectal cancer. Clinical and Translational Medicine. 2020;10:e211.
You Q, Yao Y, Wu J, Cheng C, Li Y, Yuan H. YY1-induced lncRNA DSCR8 promotes the progression of ovarian cancer via miR-3192-5p/YY1 axis. Biomedicine & Pharmacotherapy. 2020; 129:110339.
Ohtomo T, Horii T, Nomizu M, Suga T, Yamada J. Molecular cloning of a structural homolog of YY1AP, a coactivator of the multifunctional transcription factor YY1. Amino Acids. 2007;33:645–52.
Cunningham JT, Rodgers JT, Arlow DH, Vazquez F, Mootha VK, Puigserver P. mTOR controls mitochondrial oxidative function through a YY1–PGC-1α transcriptional complex. Nature 2007;450:736–40.
Chuang L-Y, Guh J-Y, Ye Y-L, Lee Y-H, Huang J-S. Effects of probucol on cell proliferation in human ovarian cancer cells. Toxicol Res. 2016;5:331–9.
Jiang Y-S, Lei J-A, Feng F, Liang Q-M, Wang F-R. Probucol suppresses human glioma cell proliferation in vitro via ROS production and LKB1-AMPK activation. Acta Pharmacologica Sin. 2014;35:1556–65.
Yamashita S, Matsuzawa Y. Where are we with probucol: a new life for an old drug? Atherosclerosis 2009;207:16–23.
Li F, Zhao C, Wang L. Molecular-targeted agents combination therapy for cancer: developments and potentials. Int J cancer. 2014;134:1257–69.
Acknowledgements
This work was supported by the National Natural Science Foundation of China (81572972), the Supporting Plan of Scientific and Technological Innovation Team in Universities of Henan Province (20IRTSTHN029), the Scientific and Technological Research Project of Henan Province (212102310250).
Author information
Authors and Affiliations
Contributions
WC, QSZ and JL contributed to the design of the experiments. WC, QSZ, XSD, YHC, KZ and XXD performed the experiments and analyzed the data. XHC, CJZ and RHB helped to perform the experiments and contributed to the software analysis. YQ, JMZ, FT, KDL and ZMD helped to perform material preparation and data analysis. WC and QSZ wrote the manuscript. JL revised the manuscript and supervised the study.
Corresponding author
Ethics declarations
Competing interests
The authors declare no competing interests.
Additional information
Publisher’s note Springer Nature remains neutral with regard to jurisdictional claims in published maps and institutional affiliations.
Supplementary information
Rights and permissions
Springer Nature or its licensor (e.g. a society or other partner) holds exclusive rights to this article under a publishing agreement with the author(s) or other rightsholder(s); author self-archiving of the accepted manuscript version of this article is solely governed by the terms of such publishing agreement and applicable law.
About this article
Cite this article
Chen, W., Zhang, Q., Dai, X. et al. PGC-1α promotes colorectal carcinoma metastasis through regulating ABCA1 transcription. Oncogene 42, 2456–2470 (2023). https://doi.org/10.1038/s41388-023-02762-y
Received:
Revised:
Accepted:
Published:
Version of record:
Issue date:
DOI: https://doi.org/10.1038/s41388-023-02762-y
This article is cited by
-
CRAT downregulation promotes ovarian cancer progression by facilitating mitochondrial metabolism through decreasing the acetylation of PGC-1α
Cell Death Discovery (2025)
-
Targeting cholesterol metabolism: a promising therapy strategy for cancer
Acta Pharmacologica Sinica (2025)
-
Role of PGC-1α in the proliferation and metastasis of malignant tumors
Journal of Molecular Histology (2025)
-
IGF2BP1-mediated methylation of ABCA1 facilitates tumor progression by affecting cholesterol metabolism in lung adenocarcinoma
Amino Acids (2025)
-
Peroxisome proliferator-activated receptor gamma coactivator-1 (PGC-1) family in physiological and pathophysiological process and diseases
Signal Transduction and Targeted Therapy (2024)


