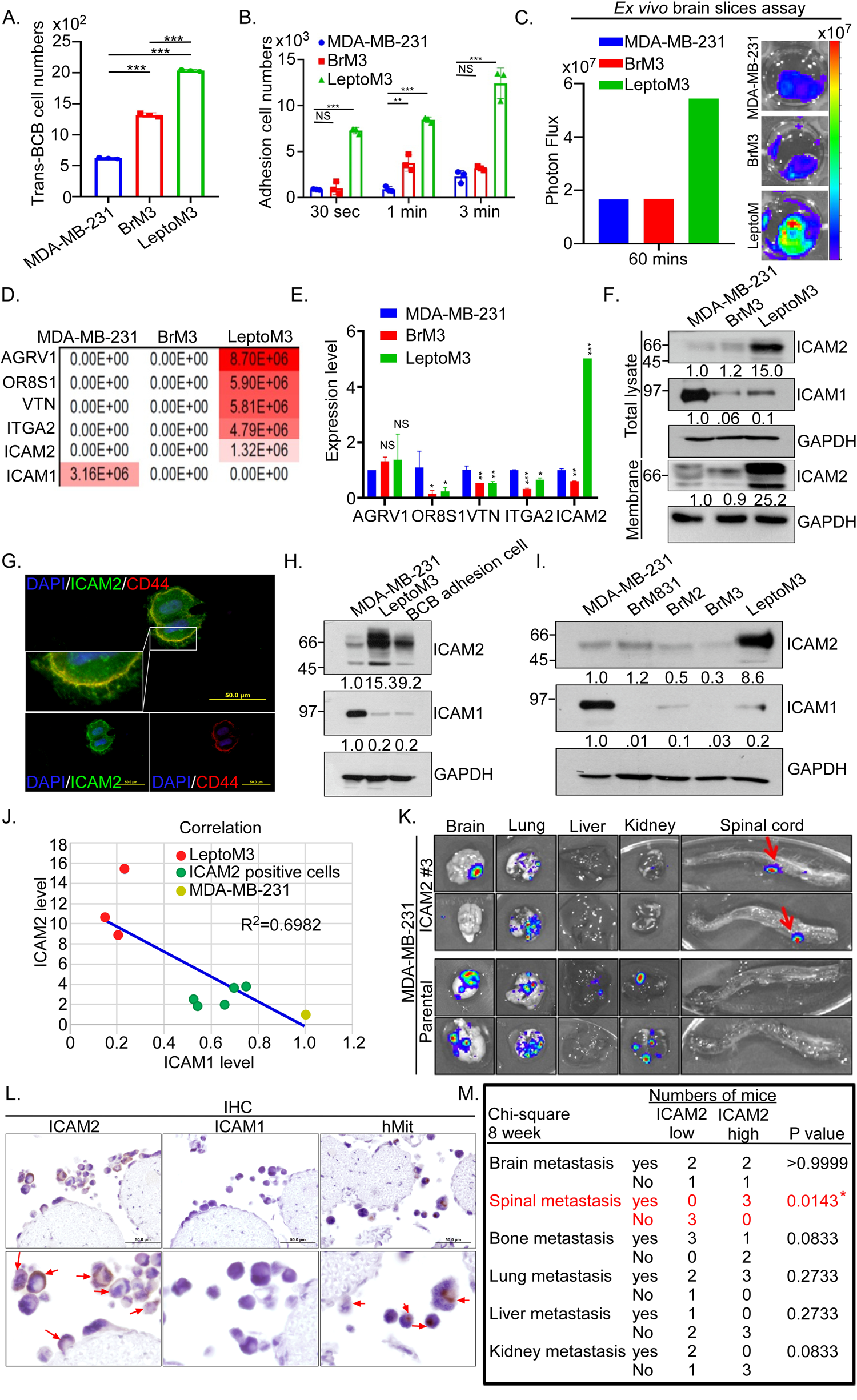
Fig. 2: High levels of ICAM2 in TNBC cells are correlated with leptomeningeal metastasis in vitro and in vivo.

The leptomeningeal metastasis ability of MDA-MB-231, BrM3 and LeptoM3 cells were investigated using A Trans-BCB migration and B BCB adhesion assay. 1 × 105 cells were added to plate coated with artificial BCB. After 24 h or 30 sec, 1 min, and 3 min, trans-migrated and adhesive cell numbers were counted by the luciferase activity of cells. C The brain adhesion ability of MDA-MB-231, BrM3 and LeptoM3 cells were evaluated by the photon flux represented the cell adhesive ability. D The levels of membrane proteins were estimated from the area of the sum of intense tryptic peptides from label-free LC-MS/MS analyses of the different cellular membrane fractions. Enrichment of the membrane proteins are shown. E The mRNA levels of AGRV1, OR8S1, VTN, ITGA2, and ICAM2 were validated using qRT-PCR in MDA-MB-231, BrM3, and LeptoM3 cells. F Total cell lysates or membrane fractions from MDA-MB-231, BrM3, and LeptoM3 cells were subjected to western blots to investigate the levels of ICAM2 and ICAM1. G IF staining of ICAM2 expression (Green) and CD44 (Red) were determined on LeptoM3. Image size was denoted by the scale bar. H The protein levels of ICAM2 and ICAM1 were evaluated in BCB adhesive MDA-MB-231 cells compared with MDA-MB-231 and LeptoM3 cells using western blotting. I ICAM2 and ICAM1 proteins expression from CNS metastasis TNBC cells were examined by western blots. J The correlation of relative protein levels of ICAM1 and ICAM2 in MDA-MB-231, LeptoM3, and ICAM2-positive MDA-MB-231 cells was denoted. K 1 × 105 parental or FACS sorting ICAM2-positive #3 MDA-MB-231 cells were IC injection in NOD/SCID mice. After 8 weeks, metastatic lesions in different organs were analyzed using IVIS ex vivo. L The expression of ICAM2, ICAM1, and human mitochondria in metastatic tumor cells in the lumbar spine was detected by IHC staining (red arrow indicated signal positive cells). M The profiles of different organs metastasis were analyzed by chi-square analysis in high ICAM2 expressive or low ICAM2 expressive TNBC cells-injected mice. (*P < 0.05; **P < 0.01; ***P < 0.001; NS no significant difference).