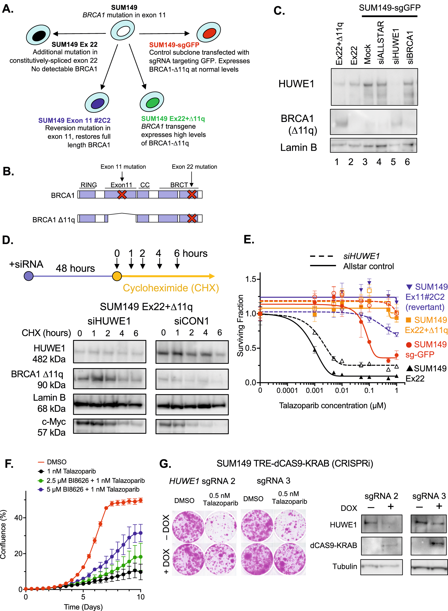
Fig. 1: HUWE1 is required for BRCA1-∆11q stability and PARPi sensitivity.
From: A HUWE1 defect causes PARP inhibitor resistance by modulating the BRCA1-∆11q splice variant

A SUM149 isogenic series. BRCA1 mutations and/or reversions in each cell line are described. B Diagram of wild type or ∆11q BRCA1 protein structures. Location of mutations in SUM149 cell line series in context of protein domains are shown. C Cancer cell lines harboring mutations in the BRCA1 exon11 express a BRCA1-△ex11 splice variant, ∆11q, lacking the majority of exon 11. Western blot showing expression of BRCA1 proteins in nuclear extracts, detected using a N terminal antibody. Effect of HUWE1 gene silencing on ∆11q levels is also shown. D HUWE1 silencing stabilizes the BRCA1 ∆11q protein. BRCA1 Ex22 + ∆11q cells were transfected with HUWE1 or non-targeting siRNA as indicated. After 48 h, cells were exposed to 150 µg/ml cycloheximide for 0–6 h as indicated. Stability was determined for the indicated proteins using Western blot. Lamin B is included as a loading control; c-Myc is a canonical HUWE1 substrate. Whole cell lysates were used in all the samples. E HUWE1 gene silencing promotes partial PARPi resistance in SUM149 sg-GFP cells. Indicated cells were transfected with siRNA as shown and then 48 h later, exposed to PARP inhibitors for a subsequent five days. Cell survival was measured using CellTiter Glo. For SUM149 sg-GFP cells, siHUWE1 vs. Allstar (non-targeting) control, ANOVA p < 0.0001. F A toolbox HUWE1 inhibitor, BI8626, reduces PARPi sensitivity in BRCA1 exon 11 mutant SUM149 cells. Cells were exposed to the indicated drugs and confluency measured using Incucyte live cell imaging. Error bars represent standard deviation from triplicate experiments. G Silencing of HUWE1 expression using CRISPR interference (CRISPRi) leads to PARPi resistance. SUM149 TRE-dCas9-KRAB cells were transfected with the indicated sgRNA vectors and dCas9-KRAB expression induced by exposure to doxycycline. Cells were exposed to talazoparib or equivalent DMSO solvent as indicated, and clonogenic survival estimated by crystal violet staining after 14 days. Western blots showing induction of dCas9-KRAB and reduction in HUWE1 levels after 48 h exposure to doxycycline are shown to the right.