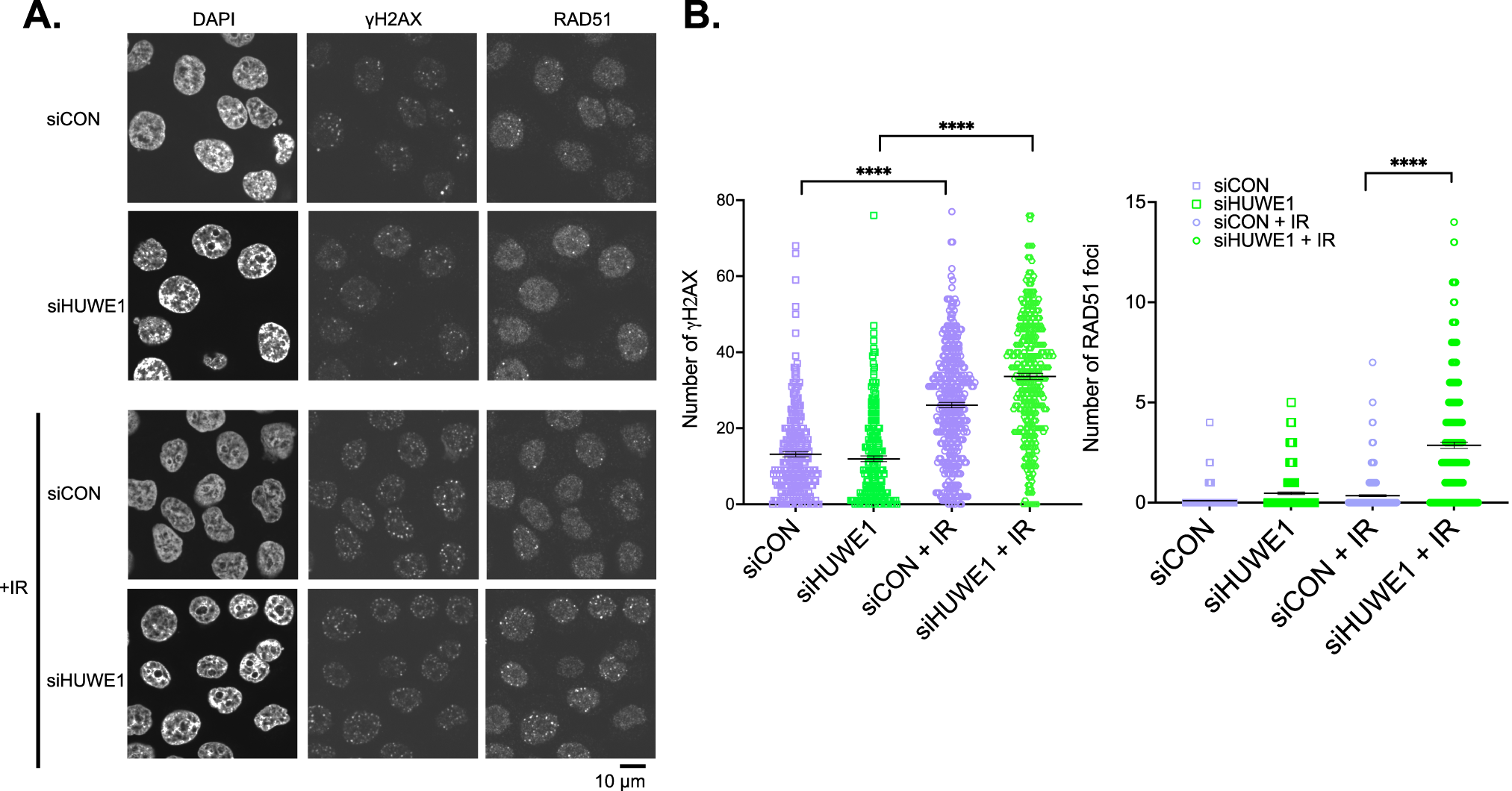
Fig. 3: HUWE1 silencing partially rescues HR capacity in BRCA1-∆11q expressing cells.
From: A HUWE1 defect causes PARP inhibitor resistance by modulating the BRCA1-∆11q splice variant

A Confocal microscopy images of IR-induced RAD51 (right) and γH2AX foci (middle panel) from SUM149 cells transfected with HUWE1 siRNA. Cells were transfected with indicated siRNA and irradiated 48 h later. Nuclear foci were detected by immunofluorescence 4 h later and nuclei detected by DAPI staining (left). B Quantification of nuclear foci from experiment described in (A). Foci were counted using CellProfiler. p values were calculated using two-sided t-test. ****p < 0.0001.