Fig. 1: PG545 induces DNA damage in OC cells.
From: PG545 sensitizes ovarian cancer cells to PARP inhibitors through modulation of RAD51-DEK interaction

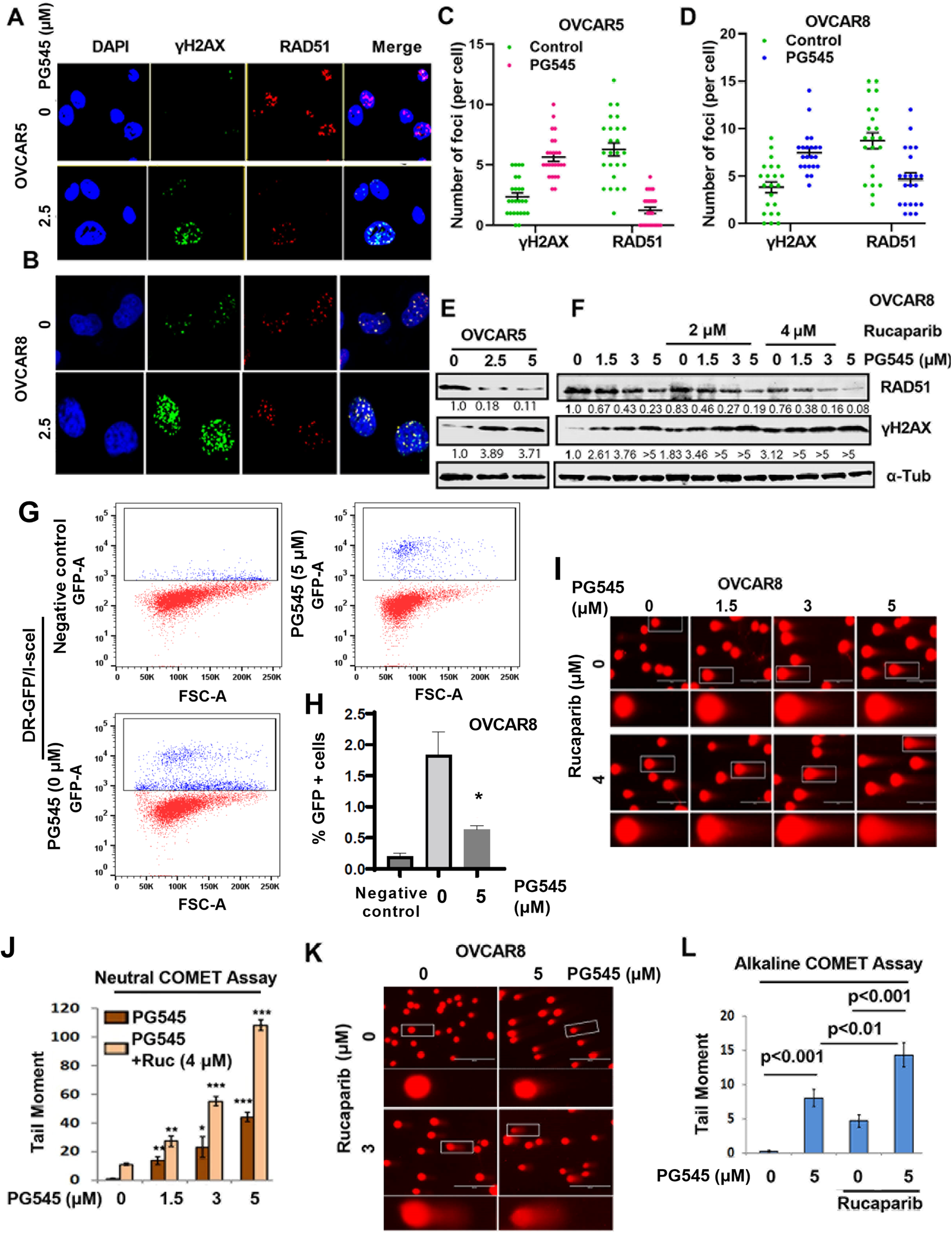
A Representative immunofluorescence images of OVCAR5 and B OVCAR8 cells treated with 2.5 µM PG545 for 24 h. γH2AX (green), RAD51 (red) and nuclei were stained with DAPI (blue). C, D Quantification of 25 cells was performed in both the OVCAR5 and the OVACR8 cells respectively, and the number of foci per cell was scored and plotted as mean ± SEM (*p < 0.05 vs control). E Western blot analysis of dose dependent effect of PG545 treated for 24 h in OVCAR5 (E) and in OVCAR8 cells in presence of PG545 (+/−) 2 µM and 4 µM rucaparib (F) with αTubulin endogenous control. G Representative flow cytometric profiles of negative control (- the SceI plasmid), (–), and (+) PG545-treated cells after induction of the break within the DR-GFP that have successfully undergone HR directed gene conversion, forward scatter is shown on the x-axis and the intensity of GFP stain is shown on the y-axis. H Quantification of the proportion of GFP-positive cells after induction of I-SceI, *p < 0.05 vs. untreated cells. I, J Quantified Tail moment (represented as mean ± SD, *p < 0.05, **p < 0.01, ***p < 0.001 vs control) of the neutral COMET assay and K, L of the alkaline comet assay (represented as mean ± SD, ***p < 0.001 vs control, **p < 0.01 PG545 vs PG545 + rucaparib) in OVCAR8 cells treated with PG545 alone and in combination with rucaparib.