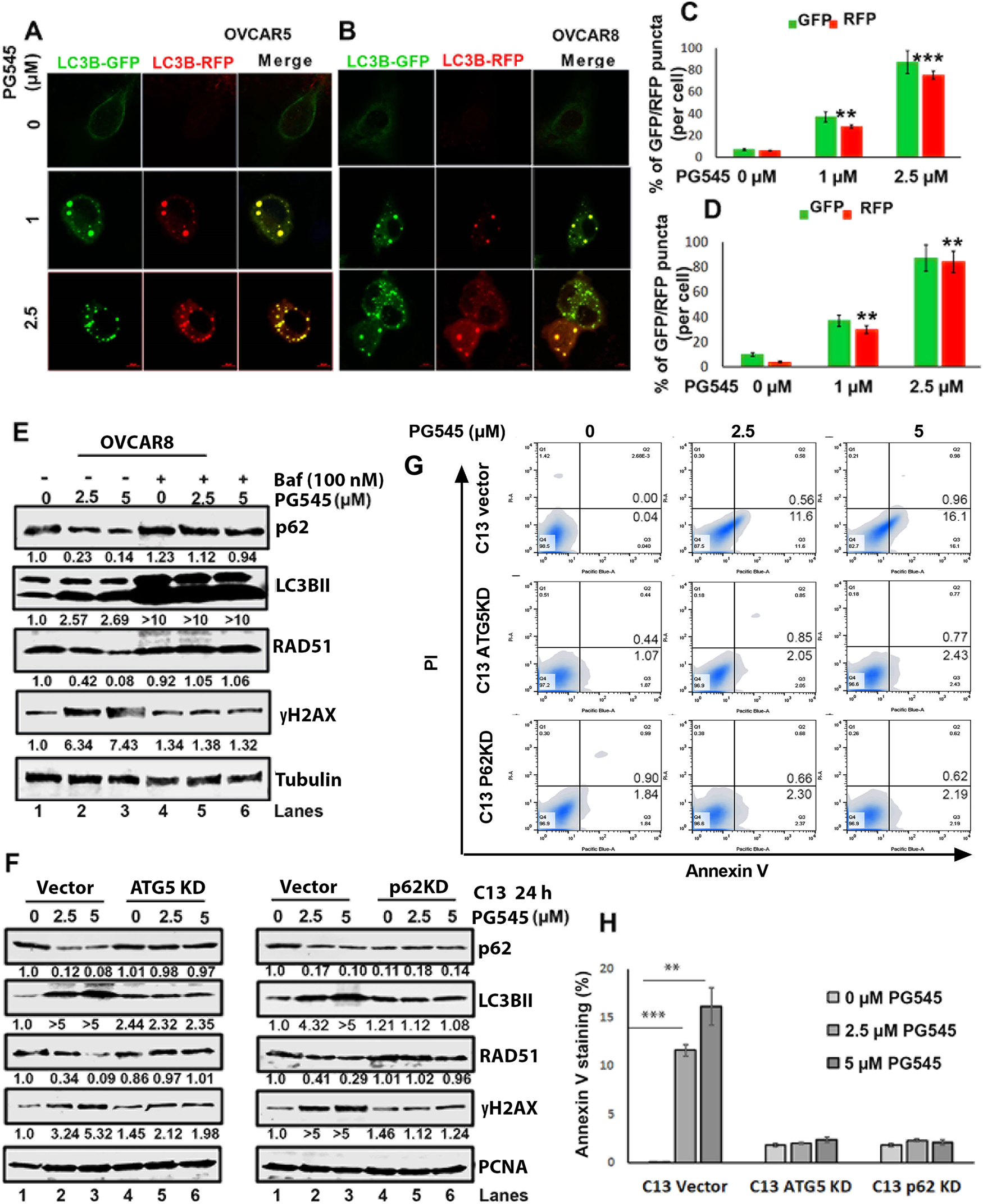
Fig. 3: PG545 degrades RAD51 in an autophagy-dependent manner in OC cells.
From: PG545 sensitizes ovarian cancer cells to PARP inhibitors through modulation of RAD51-DEK interaction

A, B After transient expression of a GFP-RFP-LC3B plasmid, autophagic flux (green GFP+ to yellow-red RFP+ GFP− puncta formation) was assessed in OVCAR5 and OVCAR8 cells treated with 1 μM and 2.5 µM PG545 for 24 h. C, D Calculated percent of GFP/RFP puncta per cell. **p < 0.01, ***p < 0.001 vs untreated. E Immunoblot analysis shows RAD51, γH2AX, P62 and LC3BII and control αTubulin levels in OVCAR8 cells treated with 2.5 and 5 µM PG545 with or without 100 nM BafA1 pretreatment. F RAD51, γH2AX, P62 and LC3BII levels were assessed in C13 cells transfected with empty vector or shRNA targeted to ATG5 or p62 and treated with 2.5 and 5 µM PG545 with PCNA as a loading control. Calculated fold changes (Image J software), normalized to endogenous control, are shown beneath each panel. G, H Flow cytometry analysis of Annexin V+ cells in the vector control vs ATG5 KD and p62 KD C13 cells treated with 2.5 and 5 µM PG545. Plot of percent Annexin V+ cells (represented as mean ± SD, **p < 0.01, ***p < 0.001 vs control).