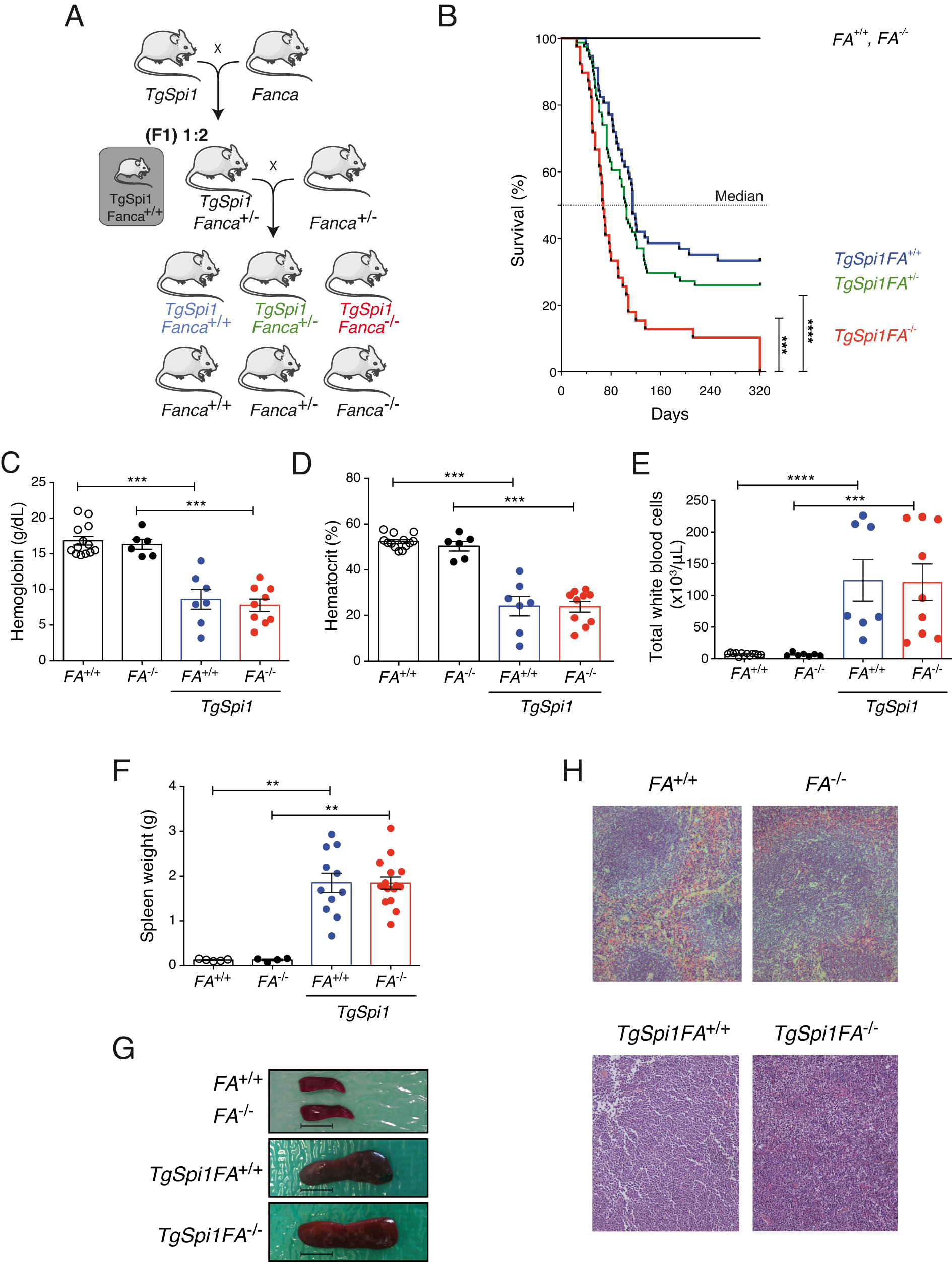
Fig. 1: Combined genetic inactivation of Fanca and high expression of SPI1 accelerates anaemia and splenomegaly appearance in mice.

A To generate mice harbouring the Fanca deletion and Spi1 transgene, homozygous Spi1 transgenic male mice (TgSpi1) were crossed with Fanca-deleted heterozygous females. From this first cross (F1), TgSpi1 and Fanca-deleted heterozygous males (TgSpi1Fanca+/−) were then used for breeding with Fanca-deleted heterozygous females (Fanca+/−), and the resulting TgSpi1 and Fanca-deleted homozygous (TgSpi1FA−/−) mice were identified by genotyping. Mice in grey boxes were not used. Fanca-deleted mice are further indicated as FA−/− or FA+/−. B Kaplan‒Meier curve of the survival of mice bearing TgSpi1FA−/− (N = 39), TgSpi1FA+/− (N = 81) or allelic controls (FA+/+, N = 12; FA−/−, N = 12; TgSpi1FA+/+, N = 57). ****P < 0.0001, Mantel‒Cox test. Haemoglobin concentration (C), haematocrit level (D) and cell count (E) of peripheral blood from moribund TgSpi1FA−/− and TgSpi1FA+/+ mice and from 3- to 4-month-old FA+/+ and FA−/− mice. Histograms indicate the mean ± SEM from 6 to 13 individual mice according to the groups. Statistical analysis was carried out using the Mann‒Whitney test. F Histograms indicate the mean ± SEM of spleen weight of moribund TgSpi1FA−/− and TgSpi1FA+/+ mice and from 3- to 4-month-old FA+/+ and FA−/− mice from 4 to 15 individual mice according to the groups. Statistical analysis was carried out using the Mann‒Whitney test. G Representative images of the spleens of the mice with the 4 genotypes. Scale bar, 1 cm. H Haematoxylin and eosin-stained splenic sections of moribund TgSpi1FA−/− and TgSpi1FA+/+ mice or 3- to 4-month-old healthy FA+/+ and FA−/− mice. Magnification, ×200.