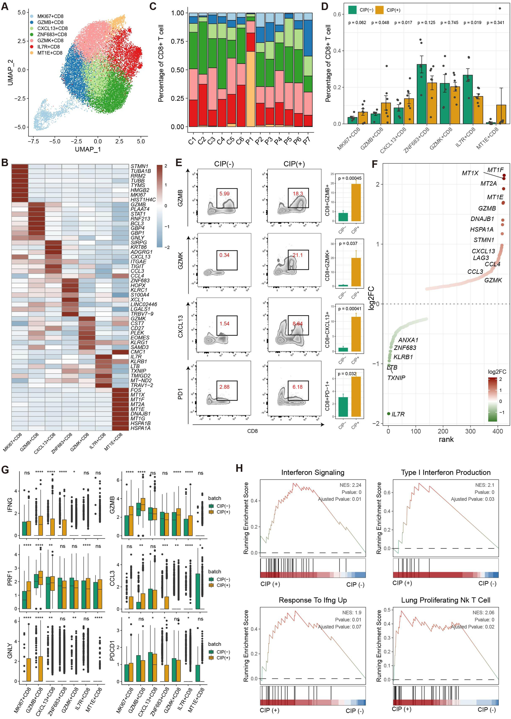
Fig. 2: CIP associated CD8+ T Cell with cytotoxic effector programs.

A Sub-clustering of CD8+ T cells revealed 7 cell-subclusters. B, Heat map showing the scaled expression of top 8 differentially expressed genes among eight CD8+ cell-subclusters. C The proportion of sample contributions per annotated CD8+ cell-subclusters. D Relative contribution of eight CD8+ cell-subclusters in distinct sample pathology. P values were assessed by Student’s t test. E CIP associated CD8+ T frequencies as determined by flow cytometry (percentage of live CD8+ cells), P values were assessed by Student’s t test. F Ranking of significantly differentially expressed genes in CIP associated CD8+ T cell clusters compared with other CD8+ T cell clusters. G Box plots showing the expression of immune-checkpoint (PDCD1), immune cell-homing signals (CCL3), effector (IFNG, GNLY) and cytotoxic (GZMB, PRF1) markers in CD8+ cell-subclusters in distinct pathology samples. P values were assessed by Wilcoxon test, *P < 0.05, **P < 0.01, ***P < 0.001. H GSEA plots showing pathways enriched in CIP associated CD8+ T cell clusters compared with other CD8+ T cell clusters.