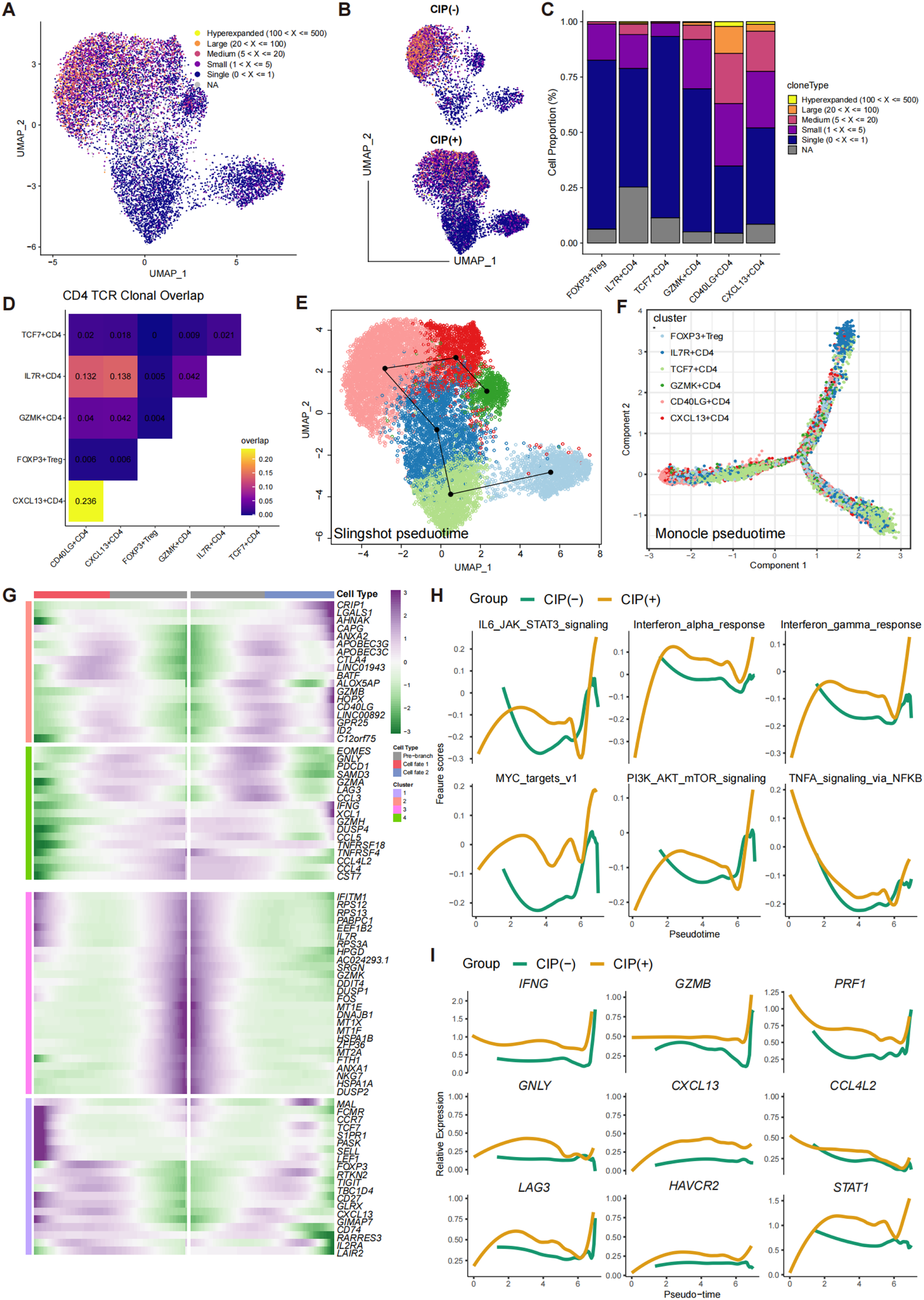
Fig. 5: TCR and trajectory analysis of CD4 T cell subclusters in CIP+ and CIP− samples.

UMAP plot showing TCRαβ clonality for each CD4T cell subset (A), and pathology (B) estimated by scRepertoire. C Bar plot showing the percentage of TCR clonality types distribution across each CD4T cell subset. D Heatmap showing the TCR clonality types overlap among each CD4T cell subset. E Slingshot showing the differentiation trajectory among each CD4T cell subset. F monocle showing the differentiation trajectory among each CD4T cell subset. G Heatmap showing dynamic changes in gene expression along the pseudotime of CD4T cell differentiation trajectory. H Two-dimensional plots showing the dynamic expression of Hallmark geneset scores along with the pseudotime in CIP+ and CIP− groups. The values of the y axis are the calculated GSVA scores. I Two-dimensional plots showing the dynamic expression of significantly upregulated genes along with the pseudotime in CIP+ and CIP− groups.