Abstract
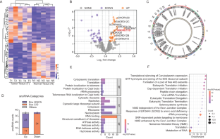
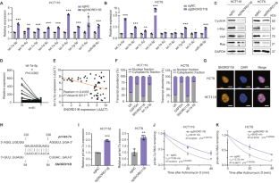
Evidence indicates that small nucleolar RNAs (snoRNAs) participate in tumorigenesis and development and could be promising biomarkers for colorectal cancer (CRC). Here, we examine the profile of snoRNAs in CRC and find that expression of SNORD11B is increased in CRC tumor tissues and cell lines, with a significant positive correlation between SNORD11B expression and that of its host gene NOP58. SNORD11B promotes CRC cell proliferation and invasion and inhibits apoptosis. Mechanistically, SNORD11B promotes the processing and maturation of 18 S ribosomal RNA (rRNA) by mediating 2’-O-methylated (Nm) modification on the G509 site of 18 S rRNA. Intriguingly, SNORD11B mediates Nm modification on the G225 site of MIRLET7A1HG (pri-let-7a) with a canonical motif, resulting in degradation of pri-let-7a, inhibition of DGCR8 binding, reduction in mature tumor suppressor gene let-7a-5p expression, and upregulation of downstream oncogene translation. SNORD11B performs comparably to CEA and CA199 in diagnosing CRC. High expression of SNORD11B is significantly correlated with a more advanced TNM stage and lymph node metastasis, which indicates poor prognosis.
This is a preview of subscription content, access via your institution
Access options
Subscribe to this journal
Receive 50 print issues and online access
$259.00 per year
only $5.18 per issue
Buy this article
- Purchase on SpringerLink
- Instant access to the full article PDF.
USD 39.95
Prices may be subject to local taxes which are calculated during checkout








Similar content being viewed by others
Data availability
All data generated in this study are present in the paper and/or the Supplementary Files. The snoRNA-seq data have been deposited in the China National Centre for Bioinformation/Beijing Institute of Genomics, Chinese Academy of Sciences (GSA: HRA003909) and are publicly accessible at https://ngdc.cncb.ac.cn/gsa.
References
Sung H, Ferlay J, Siegel RL, Laversanne M, Soerjomataram I, Jemal A, et al. Global cancer statistics 2020: GLOBOCAN estimates of incidence and mortality worldwide for 36 cancers in 185 countries. CA Cancer J Clin. 2021;71:209–49.
Bhullar DS, Barriuso J, Mullamitha S, Saunders MP, O’Dwyer ST, Aziz O. Biomarker concordance between primary colorectal cancer and its metastases. EBioMedicine. 2019;40:363–74.
Bagaria B, Sood S, Sharma R, Lalwani S. Comparative study of CEA and CA19-9 in esophageal, gastric and colon cancers individually and in combination (ROC curve analysis). Cancer Biol Med. 2013;10:148–57.
Boivin V, Faucher‐Giguère L, Scott M, Abou‐Elela S. The cellular landscape of mid‐size noncoding RNA. WIREs RNA. 2019;10. https://doi.org/10.1002/wrna.1530.
Bratkovič T, Božič J, Rogelj B. Functional diversity of small nucleolar RNAs. Nucleic Acids Res. 2020;48:1627–51.
Dupuis-Sandoval F, Poirier M, Scott MS. The emerging landscape of small nucleolar RNAs in cell biology: emerging landscape of small nucleolar RNAs. Wiley Interdiscip Rev RNA. 2015;6:381–97.
Boivin V, Deschamps-Francoeur G, Scott MS. Protein coding genes as hosts for noncoding RNA expression. Semin Cell Dev Biol. 2018;75:3–12.
Massenet S, Bertrand E, Verheggen C. Assembly and trafficking of box C/D and H/ACA snoRNPs. RNA Biol. 2017;14:680–92.
Sharma S, Yang J, van Nues R, Watzinger P, Kötter P, Lafontaine DLJ, et al. Specialized box C/D snoRNPs act as antisense guides to target RNA base acetylation. PLOS Genet. 2017;13:e1006804.
Falaleeva M, Pages A, Matuszek Z, Hidmi S, Agranat-Tamir L, Korotkov K et al. Dual function of C/D box small nucleolar RNAs in rRNA modification and alternative pre-mRNA splicing. Proc Natl Acad Sci. 2016;113. https://doi.org/10.1073/pnas.1519292113.
Mannoor K, Shen J, Liao J, Liu Z, Jiang F. Small nucleolar RNA signatures of lung tumor-initiating cells. Mol Cancer. 2014;13:104.
Okugawa Y, Toiyama Y, Toden S, Mitoma H, Nagasaka T, Tanaka K, et al. Clinical significance of SNORA42 as an oncogene and a prognostic biomarker in colorectal cancer. Gut. 2017;66:107–17.
Ma Y, Shen N, Wicha MS, Luo M. The roles of the Let-7 family of microRNAs in the regulation of cancer stemness. Cells. 2021;10:2415.
Matsuyama H, Suzuki HI. Systems and synthetic microRNA biology: from biogenesis to disease pathogenesis. Int J Mol Sci. 2019;21:132.
Bouchard-Bourelle P, Desjardins-Henri C, Mathurin-St-Pierre D, Deschamps-Francoeur G, Fafard-Couture É, Garant J-M, et al. snoDB: an interactive database of human snoRNA sequences, abundance and interactions. Nucleic Acids Res. 2020;48:D220–D225.
Wu H, Qin W, Lu S, Wang X, Zhang J, Sun T, et al. Long noncoding RNA ZFAS1 promoting small nucleolar RNA-mediated 2′-O-methylation via NOP58 recruitment in colorectal cancer. Mol Cancer. 2020;19:95.
Ayadi L, Galvanin A, Pichot F, Marchand V, Motorin Y. RNA ribose methylation (2′-O-methylation): Occurrence, biosynthesis and biological functions. Biochim Biophys Acta BBA Gene Regul Mech. 2019;1862:253–69.
Piekna-Przybylska D, Decatur WA, Fournier MJ. The 3D rRNA modification maps database: with interactive tools for ribosome analysis. Nucleic Acids Res. 2007;36:D178–D183.
Yoshihama M, Nakao A, Kenmochi N. snOPY: a small nucleolar RNA orthological gene database. BMC Res Notes. 2013;6:426.
Jorjani H, Kehr S, Jedlinski DJ, Gumienny R, Hertel J, Stadler PF, et al. An updated human snoRNAome. Nucleic Acids Res. 2016;44:5068–82.
Lui L, Lowe T. Small nucleolar RNAs and RNA-guided post-transcriptional modification. Essays Biochem. 2013;54:53–77.
Dong Z-W, Shao P, Diao L-T, Zhou H, Yu C-H, Qu L-H. RTL-P: a sensitive approach for detecting sites of 2′-O-methylation in RNA molecules. Nucleic Acids Res. 2012;40:e157–e157.
Cao P, Yang A, Wang R, Xia X, Zhai Y, Li Y, et al. Germline duplication of SNORA18L5 increases risk for HBV-related hepatocellular carcinoma by altering localization of ribosomal proteins and decreasing levels of p53. Gastroenterology. 2018;155:542–56.
Lin Y, Liu T, Cui T, Wang Z, Zhang Y, Tan P, et al. RNAInter in 2020: RNA interactome repository with increased coverage and annotation. Nucleic Acids Res. 2020;48:D189–D197.
Liang J, Wen J, Huang Z, Chen X, Zhang B, Chu L. Small nucleolar RNAs: insight into their function in cancer. Front Oncol. 2019;9:587.
Taoka M, Nobe Y, Yamaki Y, Sato K, Ishikawa H, Izumikawa K, et al. Landscape of the complete RNA chemical modifications in the human 80S ribosome. Nucleic Acids Res. 2018;46:9289–98.
Scott MS, Ono M, Yamada K, Endo A, Barton GJ, Lamond AI. Human box C/D snoRNA processing conservation across multiple cell types. Nucleic Acids Res. 2012;40:3676–88.
Lin J, Lai S, Jia R, Xu A, Zhang L, Lu J, et al. Structural basis for site-specific ribose methylation by box C/D RNA protein complexes. Nature. 2011;469:559–63.
Yang Z, Lin J, Ye K. Box C/D guide RNAs recognize a maximum of 10 nt of substrates. Proc Natl Acad Sci. 2016;113:10878–83.
Dieci G, Preti M, Montanini B. Eukaryotic snoRNAs: a paradigm for gene expression flexibility. Genomics. 2009;94:83–88.
Hoeppner MP, White S, Jeffares DC, Poole AM. Evolutionarily stable association of intronic snoRNAs and microRNAs with their host genes. Genome Biol Evol. 2009;1:420–8.
Jiang X, Liu B, Nie Z, Duan L, Xiong Q, Jin Z, et al. The role of m6A modification in the biological functions and diseases. Signal Transduct Target Ther. 2021;6:74.
Dai Q, Moshitch-Moshkovitz S, Han D, Kol N, Amariglio N, Rechavi G, et al. Nm-seq maps 2′-O-methylation sites in human mRNA with base precision. Nat Methods. 2017;14:695–8.
Elliott BA, Ho H-T, Ranganathan SV, Vangaveti S, Ilkayeva O, Abou Assi H, et al. Modification of messenger RNA by 2′-O-methylation regulates gene expression in vivo. Nat Commun. 2019;10:3401.
Motorin Y, Marchand V. Detection and analysis of RNA ribose 2’-O-methylations: challenges and solutions. Genes. 2018;9:642.
Abe M, Naqvi A, Hendriks G-J, Feltzin V, Zhu Y, Grigoriev A, et al. Impact of age-associated increase in 2’-O-methylation of miRNAs on aging and neurodegeneration in Drosophila. Genes Dev. 2014;28:44–57.
Liang H, Jiao Z, Rong W, Qu S, Liao Z, Sun X, et al. 3’-Terminal 2’-O-methylation of lung cancer miR-21-5p enhances its stability and association with Argonaute 2. Nucleic Acids Res. 2020;48:7027–40.
Wajahat M, Bracken CP, Orang A. Emerging functions for snoRNAs and snoRNA-derived fragments. Int J Mol Sci. 2021;22:10193.
Thorenoor N, Slaby O. Small nucleolar RNAs functioning and potential roles in cancer. Tumor Biol. 2015;36:41–53.
Gong J, Li Y, Liu C, Xiang Y, Li C, Ye Y, et al. A pan-cancer analysis of the expression and clinical relevance of small nucleolar RNAs in human cancer. Cell Rep. 2017;21:1968–81.
Concordet J-P, Haeussler M. CRISPOR: intuitive guide selection for CRISPR/Cas9 genome editing experiments and screens. Nucleic Acids Res. 2018;46:W242–W245.
Acknowledgements
This work was sponsored by the National Natural Science Foundation of China (82172357, 82293662), Key project of Shanghai “Science and Technology Innovation Action Plan” (22JC1402300), Clinical Research Plan of Shanghai Hospital Development Center (SHDC2020CR2061B), the Joint Project of Pudong New Area Municipal Health Commission of Shanghai (PW2019D-10), and Shanghai Sailing Program (20YF1428600).
Author information
Authors and Affiliations
Contributions
Conceptualization, QP and FS; Methodology, ZB, CX and YX; Clinical samples and information collection, YX, XW, YC, QW and NH. Statistical Analysis, ZB, SM, YX and JZ. Animal experiment, ZB, CX and YZ. Investigation, ZB, CX and JZ. Writing-Original Draft, ZB; Supervision, QP and FS. All authors reviewed the manuscript.
Corresponding authors
Ethics declarations
Competing interests
The authors declare no competing interests.
Additional information
Publisher’s note Springer Nature remains neutral with regard to jurisdictional claims in published maps and institutional affiliations.
Supplementary information
Rights and permissions
Springer Nature or its licensor (e.g. a society or other partner) holds exclusive rights to this article under a publishing agreement with the author(s) or other rightsholder(s); author self-archiving of the accepted manuscript version of this article is solely governed by the terms of such publishing agreement and applicable law.
About this article
Cite this article
Bian, Z., Xu, C., Xie, Y. et al. SNORD11B-mediated 2′-O-methylation of primary let-7a in colorectal carcinogenesis. Oncogene 42, 3035–3046 (2023). https://doi.org/10.1038/s41388-023-02808-1
Received:
Revised:
Accepted:
Published:
Version of record:
Issue date:
DOI: https://doi.org/10.1038/s41388-023-02808-1
This article is cited by
-
Snord67 promotes breast cancer metastasis by guiding U6 modification and modulating the splicing landscape
Nature Communications (2025)
-
SNORA56-mediated pseudouridylation of 28 S rRNA inhibits ferroptosis and promotes colorectal cancer proliferation by enhancing GCLC translation
Journal of Experimental & Clinical Cancer Research (2023)


