Fig. 1: METTL1-mediated methylation protects tRNAs from stress-induced cleavage.
From: N7-methylguanosine methylation of tRNAs regulates survival to stress in cancer

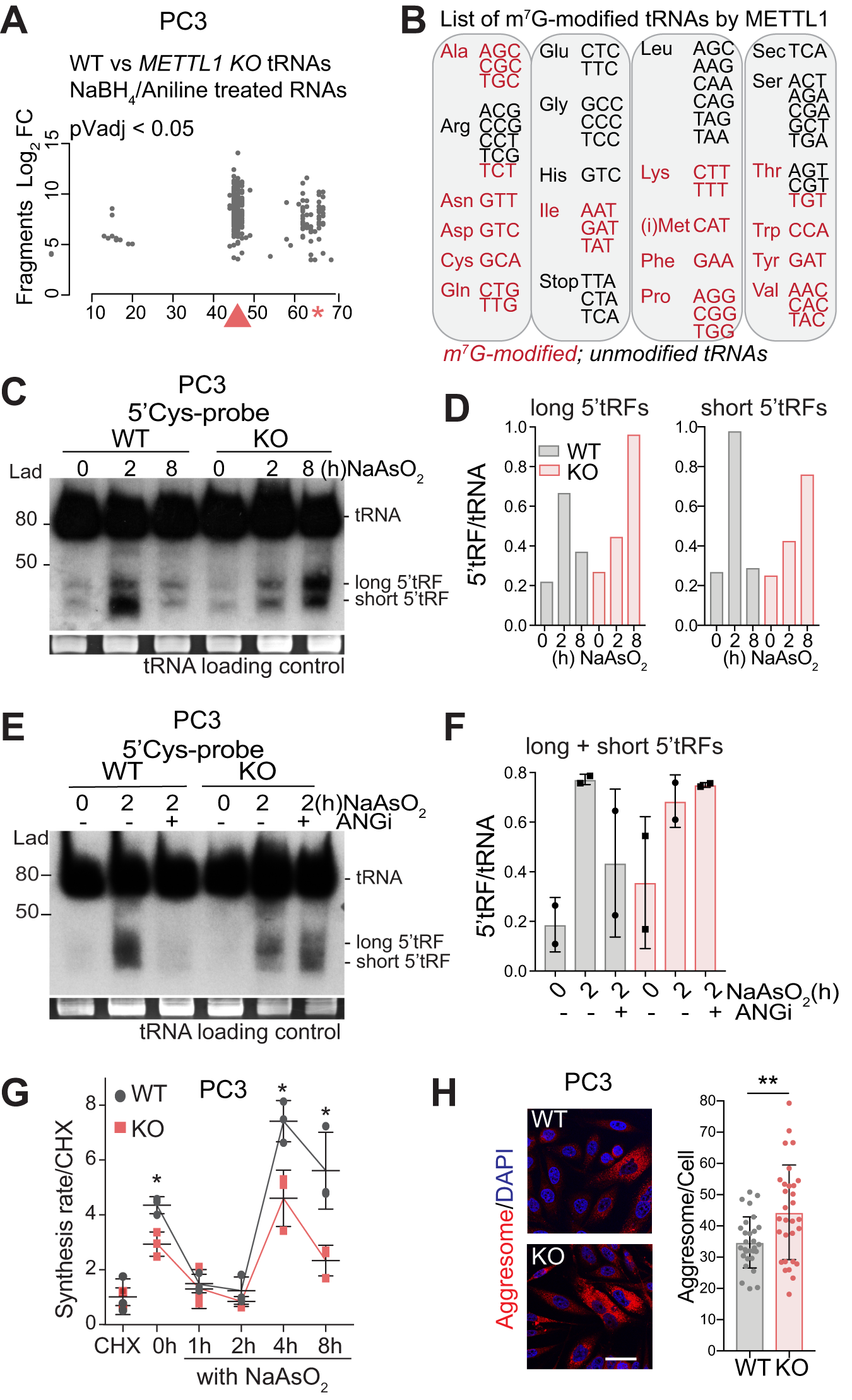
A Mapping of METTL1-mediated guanosine-7 methylation in tRNAs of PC3-WT and METTL1-KO cells using NaBH4/Aniline-induced fragmentation analysis. The start position of statistically significant fragments formed in WT vs. METTL1-KO RNAs after NaBH4-treatment is indicated by grey dots. The red arrow indicates METTL1-methylated guanosines, the red star represents methylated guanosines of ArgTCT, IleTAT or TyrGTA which contain longer introns and variable loops, and hence position G46 corresponds to later positions that nucleotide 46. B Graphical summary showing tRNA isoacceptors methylated by METTL1 (red), and non-methylated or non-transcribed (black). C, D Detection and quantification of full-length Cys tRNA (upper bands) and 5’tRNA derived fragments (tRFs) using Northern blot analysis in PC3-WT and METTL1-KO cells under unexposed conditions (0 h) or exposed to oxidative stress (NaAsO2) for 2 and 8 h. Two types of 5’tRNA fragments (5’tRFs), long and short, were detected and quantified separately in D. Quantification was further normalised to full-length tRNAs. Detection (E) and quantification (F) of full-length Cys tRNA and 5’tRFs using Northern blot analysis in PC3-WT and METTL1-KO cells under unexposed conditions (0 h) or exposed to NaAsO2 for 2 h in the presence (+) or absence (-) of 96 μM of angiogenin inhibitor N65828 (ANGi). Long and short 5’tRFs were quantified together in F. Mean ± SEM, n = 2. Total tRNAs were stained with Red safe (C, E). G Protein synthesis rate in PC3-WT and METTL1-KO cells under unexposed conditions (0 h) or after exposure to NaAsO2, normalised with cycloheximide (CHX)-treated cells. Mean ± SD, n = 3. H Immunofluorescence of protein aggresomes and CTCF quantification in PC3-WT and METTL1-KO cells (left panel). Scale bar: 50 μm. Mean ± SD, n = 3. Stats: one-tailed Student’s t-test (F, G, H), ns: non-significative, *p < 0.05, **p < 0.01.