Fig. 5: S1PR1 promoted ovarian cancer cell proliferation and inhibited ovarian cancer cell senescence in vivo.
From: S1PR1 regulates ovarian cancer cell senescence through the PDK1-LATS1/2-YAP pathway

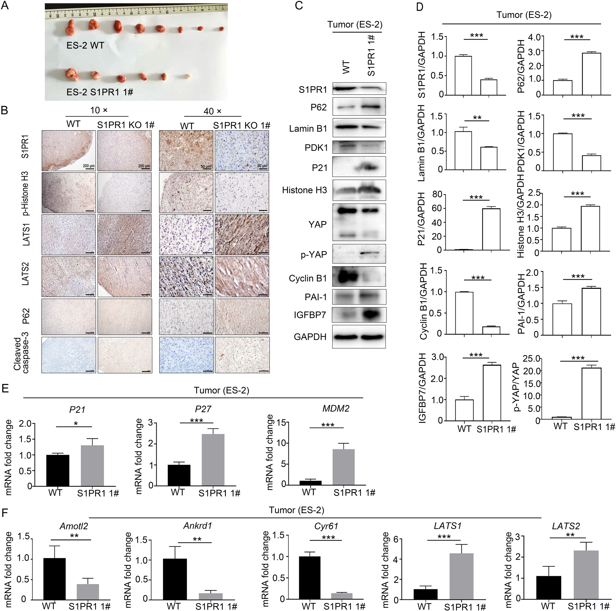
A Wild-type and S1PR1 knockout ES-2 cells were subcutaneously injected into nude mice (500,000 cells per mouse, n = 8 per group). Mice were sacrificed after 20 days. Photographs of resected tumors is shown. B Immunohistochemistry staining for S1PR1, LATS1/2, P62, cleaved caspase-3, and p-histone H3 in representative ES-2-derived tumor tissue. Scale bar, 200 µm (10 ×). Scale bar, 50 µm (40 ×). C, D Western blot analysis of S1PR1, senescence-associated proteins (P21, P62, histone H3, IGFBP7, PAI-1, and lamin B1), PDK1, p-YAP, cyclin B1, and YAP. GAPDH was used as control. Student’s t-test; **p < 0.01, ***p < 0.001. E Transcript levels of P27, P21, and MDM2 were analyzed by q-PCR in ES-2-derived tumor tissues. Student’s t-test; *p < 0.05, ***p < 0.001. (F) LATS1/2 and YAP downstream genes Amotl2, Ankrd1, and Cyr61 were analyzed by q-PCR in ES-2-derived tumor tissues. Student’s t-test; **p < 0.01, ***p < 0.001.