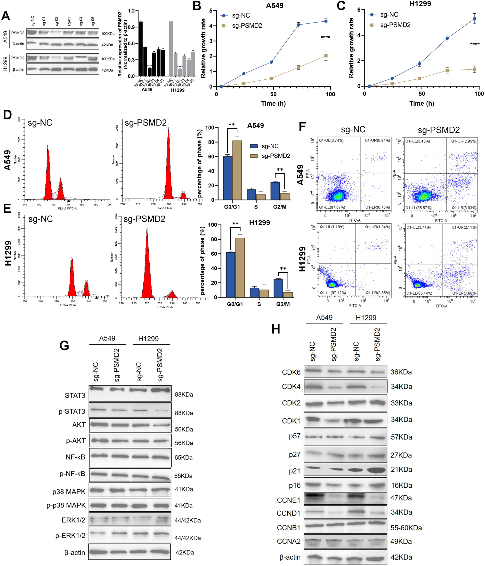
Fig. 3: Knockout of PSMD2 inhibits the progression of NSCLC cells.

A The gray value histogram of knockout efficiency of PSMD2 in A549 and H1299 cells. B, C Cell growth rates of A549-sgPSMD2 and H1299-sgPSMD2 groups after cell culture for 4, 24, 48, 72 and 96 h. ****P < 0.0001. D, E The percentages of A549-sgPSMD2 and H1299-sgPSMD2 groups at different phase (G0/G1, S and G2/M) of cell cycle were detected by flow cytometry. **P < 0.01. F Cell apoptosis of A549-sgPSMD2 and H1299-sgPSMD2 groups were detected by flow cytometry. G The phosphorylation protein expression of STAT3, NF-κB, PI3K-AKT, MAPK-ERK1/2 and MAPK-p38 pathways were detected in A549-sgPSMD2 and H1299-sgPSMD2 groups. H The expression of cell cycle pathway-related molecules was detected in A549-sgPSMD2 and H1299-sgPSMD2 groups.