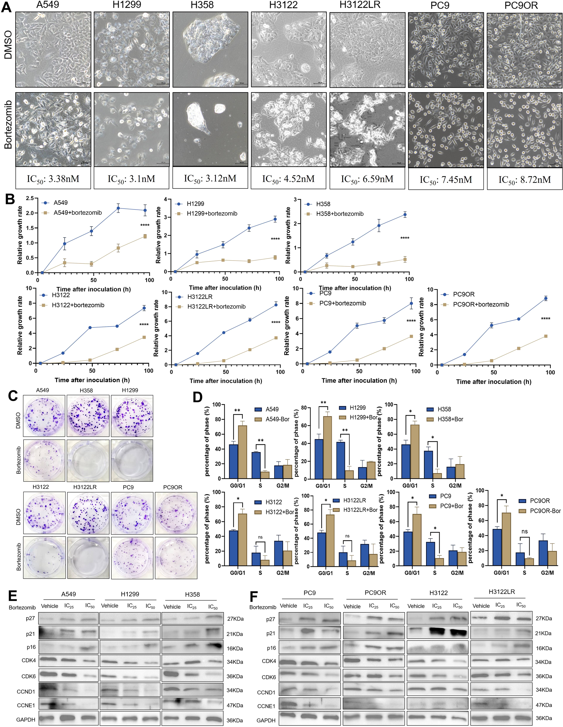
Fig. 5: Bortezomib inhibits the proliferation of NSCLC cells by cell cycle arrest.

A The picture showed the changes in cell morphology and number of different NSCLC cells treated with bortezomib (scale bar =100 μm). B The line chart showed the cell growth rates of bortezomib-treated group and control group cells in seven types of NSCLC cells. ****P < 0.0001. C The number of cell clones in the bortezomib-treated group and the corresponding control group was counted by clone formation experiments. D Histogram showed the percentages of seven types of NSCLC cells in different phase of cell cycle (G0/G1, S and G2/M) after treated with bortezomib. Bor: bortezomib, *P < 0.05, **P < 0.01. E, F The protein expression of cell cycle related molecules in A549, H1299, H358, PC9, PC9OR, H3122 and H3122LR cells under different concentrations of bortezomib. The IC50 of A549 was 3.38 nM and the IC25 was 2.88 nM; the IC50 of H1299 was 3.1 nM and the IC25 was 2.76 nM; the IC50 of H358 was 3.12 nM and the IC25 was 2.72 nM. The IC50 of PC9 was 7.45 nM and the IC25 was 5.83 nM; the IC50 of PC9OR was 8.72 nM and the IC25 was 6.24 nM; the IC50 of H3122 was 4.52 nM and the IC25 was 3.86 nM; and the IC50 of H3122LR was 6.59 nM and the IC25 was 4.75 nM.