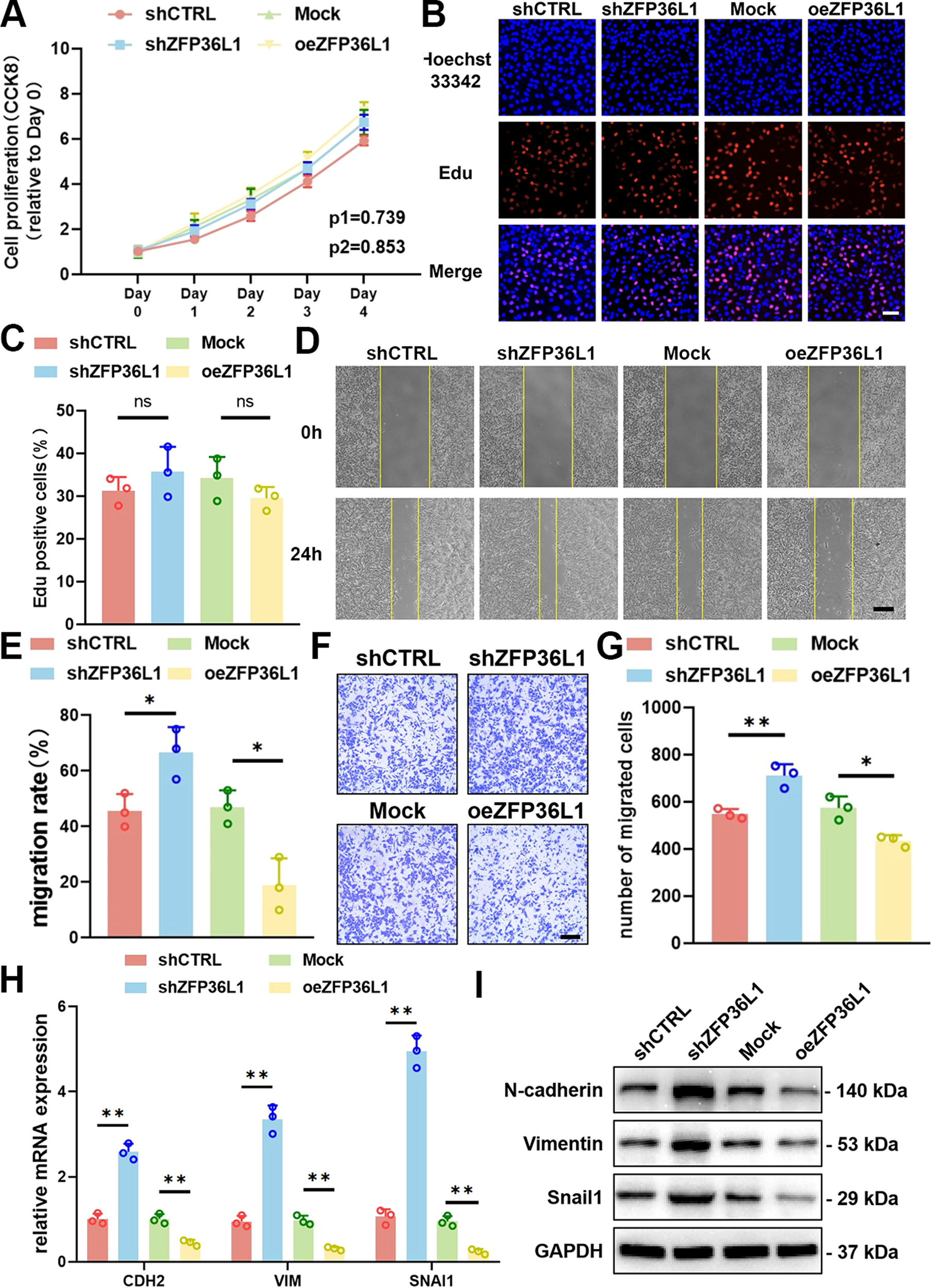
Fig. 2: Effect of ZFP36L1 on the proliferation, migration and EMT of 143B cells.

A–C CCK8 assays (A) and EdU staining assays (B) were conducted to determine the proliferation rate of oeZFP36L1 or shZFP36L1 143B cells. The percentage of EdU-positive cells (C) was determined by ImageJ. Scale bar, 80 μm. D-G The migration of 143B cells was measured using a wound healing test (D) and Transwell migration assay (F). Quantitative analyses (E, G) were carried out with ImageJ. Scale bar, 150 μm. q-PCR assays (H) and WB (I) were performed to determine the role of ZFP36L1 in regulating EMT-associated gene expression in 143B cells. The data are shown as means ± SEMs; *P < 0.05, **P < 0.01.