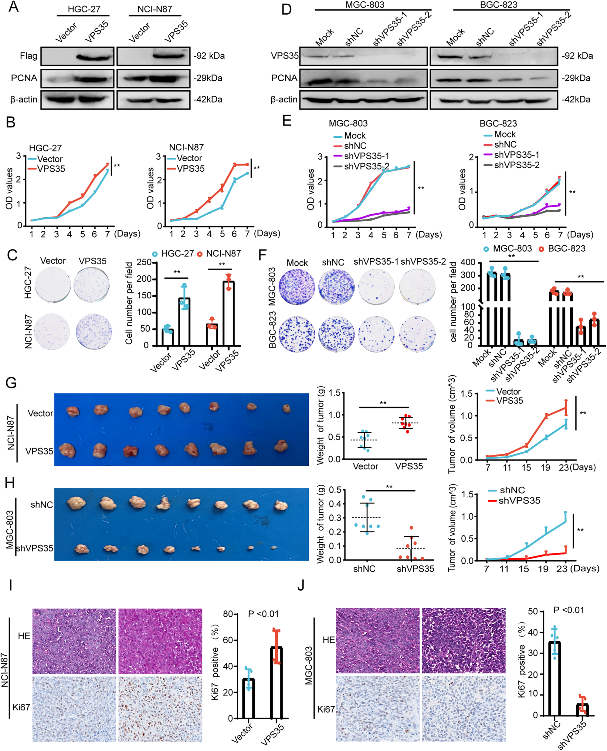
Fig. 2: VPS35 increases GC cell proliferation.

A The expression levels of VPS35 and PCNA were detected by western blotting in GC cells overexpressing VPS35. B, C The effect of VPS35 overexpression in HGC-27 and NCI-N87 cells on GC cell proliferation was assessed by the CCK8 assay and colony formation assay. D The expression levels of VPS35 and PCNA were detected by western blotting in GC cells subjected to VPS35 knockdown. E, F The effect of VPS35 knockdown in MGC-803 and BGC-823 cells on GC cell proliferation was assessed by the CCK8 assay and colony formation assay. Subcutaneous tumour formation in nude mice (n = 8/group). NCI-N87 cells subjected to VPS35 overexpression (G) and MGC-803 cells subjected to VPS35 knockdown (H) were injected into one flank of each mouse. IHC images of Ki67 expression in xenograft tumours derived from NCI-N87 cells subjected to VPS35 overexpression (I) and MGC-803 cells subjected to VPS35 knockdown (J). The results for Ki67 positivity (%) are shown in the right panel. *p < 0.05, **p < 0.01.