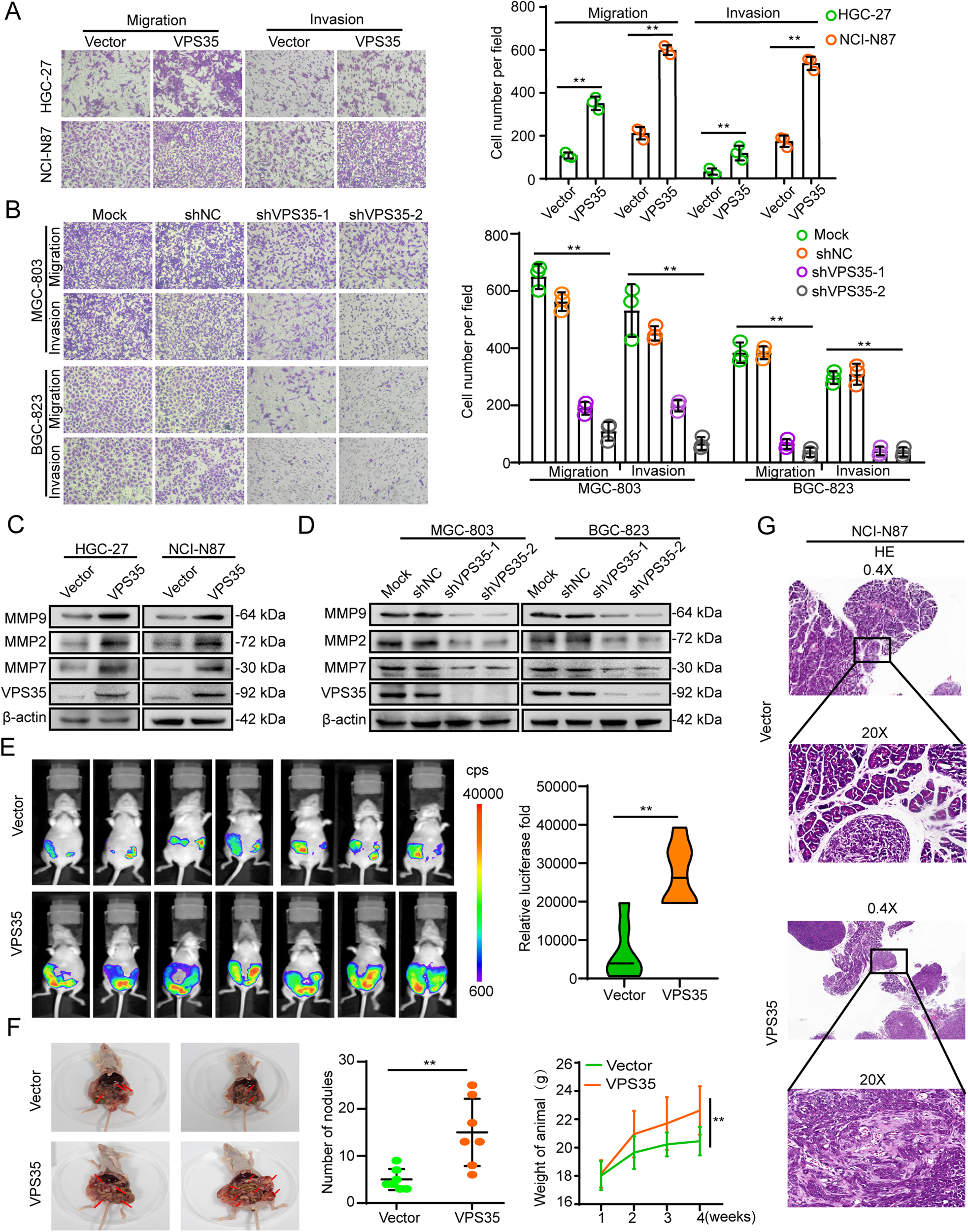
Fig. 4: VPS35 increases GC cell metastasis.

Transwell assays were performed to assess the effect of VPS35 overexpression (A) and VPS35 knockdown (B) on GC cell migration and invasion. The expression of MMP9, MMP2, MMP7 and VPS35 was detected by Western blotting in VPS35-overexpressing HGC-27 and NCI-N87 cells (C) and in MGC-803 and BGC-823 cells subjected to VPS35 knockdown (D). E, F VPS35 overexpression promoted peritoneal metastasis of gastric cancer cells in vivo. G Representative images of peritoneal metastatic nodules formed by NCI-N87-VPS35 and NCI-N87 vector cells. *p < 0.05, **p < 0.01.