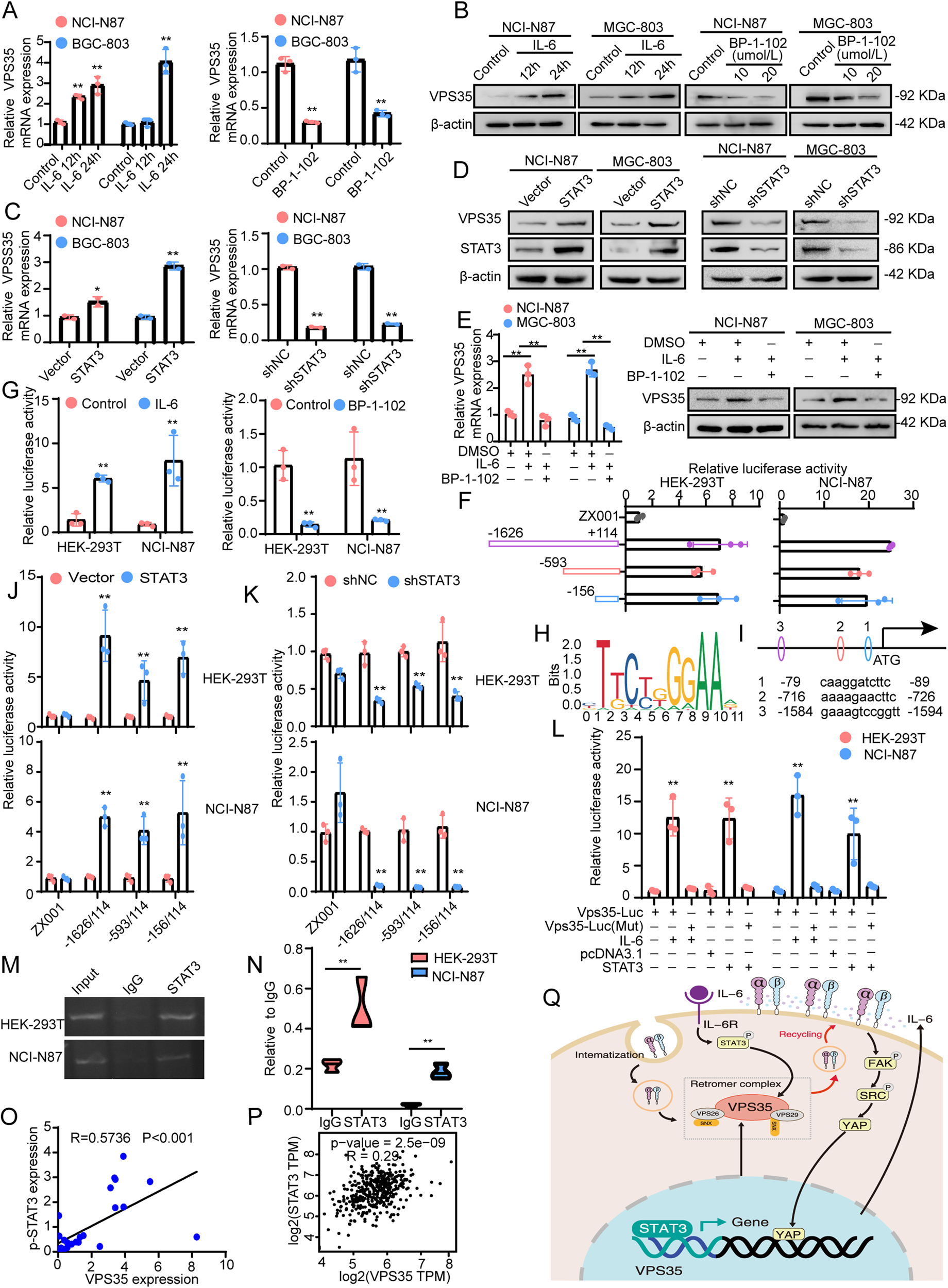
Fig. 8: STAT3 directly binds the VPS35 promoter and induces VPS35 expression in GC.

A The expression of VPS35 mRNA was assessed by qRT‒PCR in GC cells treated with IL-6 or BP-1-102. B The expression of VPS35 was assessed by Western blotting in GC cells treated with IL-6 or BP-1-102. C The expression of VPS35 mRNA was measured by qRT‒PCR in GC cells transfected with STAT3 plasmid or shRNA. D The expression of VPS35 was detected by Western blotting in GC cells transfected with STAT3 plasmid or shRNA. E The expression of VPS35 was assessed by qRT‒PCR and Western blotting in GC cells treated with BP-1-102 in the presence of IL-6. F HEK-293T and NCI-N87 cells were transfected with different luciferase reporter vectors containing truncation mutants of VPS35. The corresponding luciferase activities were determined by reporter gene assays. G HEK-293T and NCI-N87 cells were transfected with VPS35 luciferase reporter vectors (−1626/+114). Cells were treated with IL-6 or BP-1-102 for 24 h. Relative luciferase activities were determined by reporter gene assays. H STAT3 binding motif. I JASPAR analysis showed three potential STAT3-binding sites (scores > 8) within the promoter region of VPS35. J HEK-293T and NCI-N87 cells were transfected with different luciferase reporter vectors containing truncation mutants of VPS35 and STAT3 or vector. The corresponding relative luciferase activities were determined by reporter gene assays. K HEK-293T and NCI-N87 cells were transfected with different luciferase reporter vectors containing truncation mutants of VPS35 and shSTAT3 or vector. The corresponding relative luciferase activities were determined by reporter gene assays. L HEK-293T and NCI-N87 cells were transfected with VPS35 luciferase reporter vectors containing wild-type or mutant STAT3-binding sites, −156/+114. Cells were treated with IL-6 or transfected with a STAT3 vector or pcDNA3.1. The corresponding relative luciferase activities were determined by reporter gene assays. M Agarose electrophoresis for ChIP analysis of STAT3 binding to the VPS35 promoter. N qRT‒PCR for ChIP analysis of STAT3 binding to the VPS35 promoter. O The correlation between VPS35 and p-STAT3 protein levels in 42 GC tissues was analysed. P The correlation between the expression levels of VPS35 and STAT3 in GC tissues was analysed using TCGA datasets. Q Schematic representation of the VPS35/FAK-SRC-YAP/STAT3 positive feedback loop promoting GC progression. *p < 0.05, **p < 0.01.