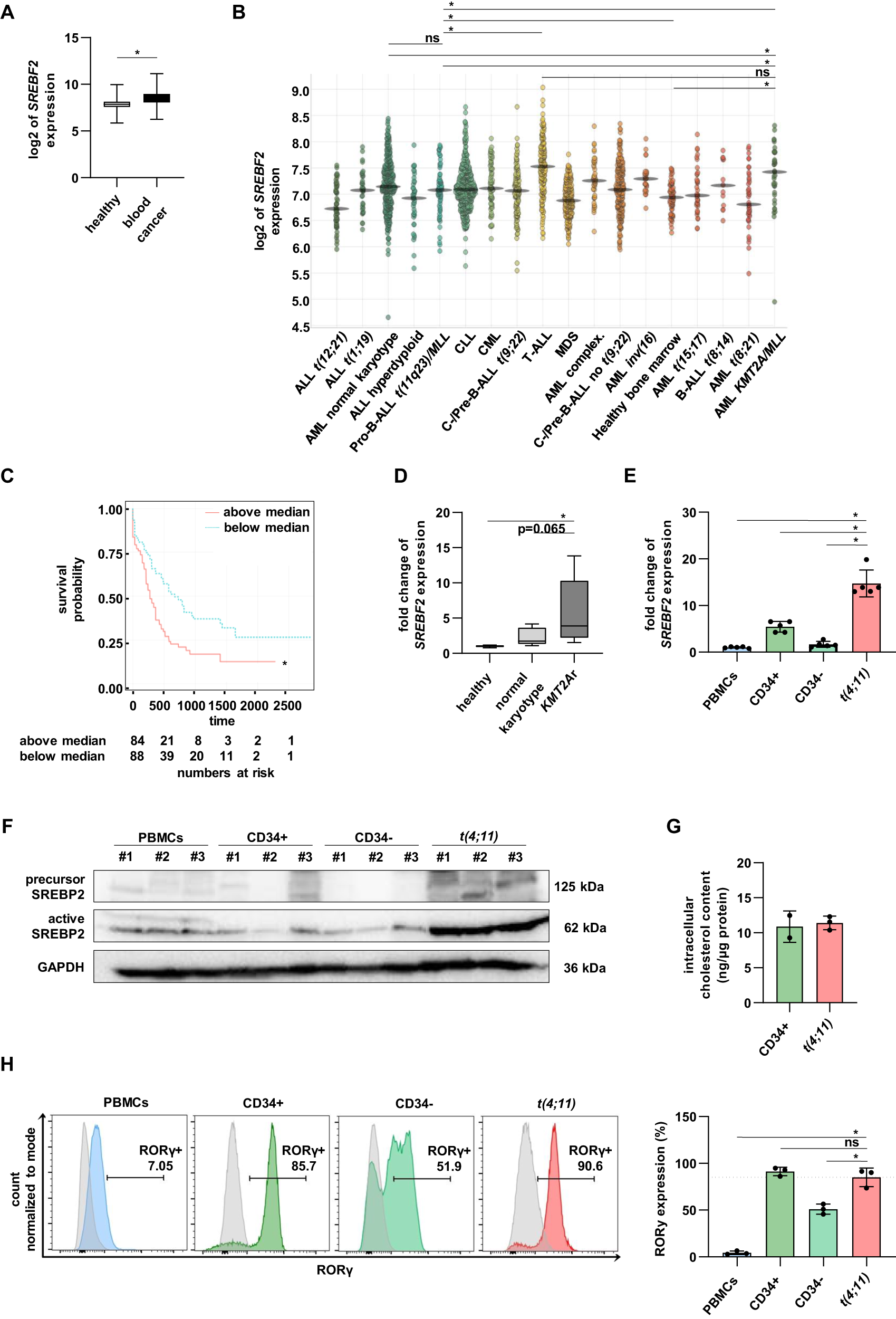
Fig. 1: SREBP2 as master regulator of cholesterol pathway serves as potential target in t(4;11) leukemia.

A log2 of SREBF2 expression level of PBMCs from healthy patients (n = 915) and PBMCs from patients with blood cancer (n = 2082) using the gent2 database (http://gent2.appex.kr) with patient data from different datasets. Bars represent the mean ± standard deviation (SD). Student’s t test. *p < 0.05. B SREBF2 expression in healthy and leukemic patient samples (GSE13159, data obtained from https://servers.binf.ku.dk/bloodspot/) [36]. The corresponding statistical analyses are shown in Supplementary Table 3. C Using data from AML patients from The Cancer Genome Atlas (https://tcga-data.nci.nih.gov/tcga), the overall survival of AML patients, divided into SREBF2low (blue line) and SREBF2high group (red line) according to the median value of SREBF2 were compared with Kaplan–Meier analysis (data obtained from https://servers.binf.ku.dk/bloodspot/) [36]. Student’s t test. *p < 0.05. D Validation of SREBF2 expression analyzed by RT-qPCR in PBMCs from patients with normal karyotype (n = 7) and patients with KMT2Ar leukemia (n = 8) compared to PBMCs from healthy donors (n = 6). Bars represent the mean ± SD. One-way ANOVA. *p < 0.05. E SREBF2 gene expression from RT-qPCR experiments. CD34+ HSPCs from huCB, CD34- cells differentiated over 3 weeks in myeloid culture from huCB-derived HSPCs and CRISPR/Cas9 t(4;11) cells were compared to PBMCs from healthy donors. Experiment was performed with n = 5 independent donors in technical duplicates with bars representing the mean ± SD. One-way ANOVA. *p < 0.05. F Representative Western blot analysis of full length and N-terminal SREBP2 in PBMCs from healthy donors, CD34+ HSPCs from huCB and CRISPR/Cas9 t(4;11) cells. Glyceraldehyde-3-phosphate dehydrogenase (GAPDH) was used as loading control. #describes independent donors. G Total cellular cholesterol contents in CD34+ HSPCs huCB (n = 2) and CRISPR/Cas9 t(4;11) cells (n = 3) were analyzed with Amplex Red Assay and normalized to protein concentration. Data are shown as mean ± SD. H Representative flow cytometry histograms of intranuclear RORγ expression and pooled data from three independent donors (n = 3) performed in technical duplicates are shown. Bars representing the mean ± SD. One-way ANOVA was used. *p < 0.05. ns not significant.