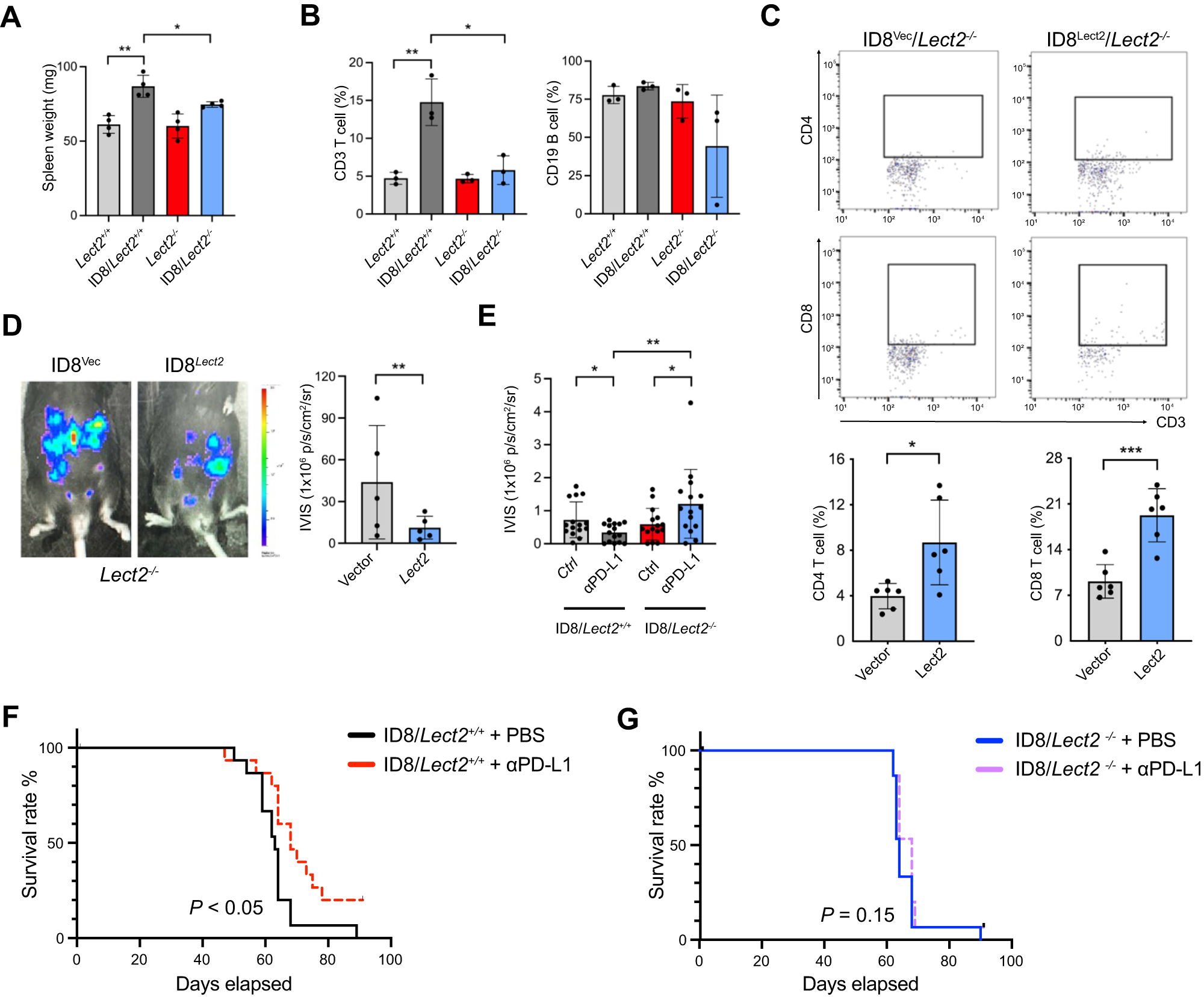
Fig. 8: Reconstitution of Lect2 expression restores anti-tumor immunity.

A The spleen weight of mice. The spleen weight is measured on day 35 after the ID8 injection. *P < 0.05 and **P < 0.01. B The splenic T-cell and B cell percentages of the mice as described in (A). C The CD4 and CD8 T cells in malignant ascites of the Lect2−/− mice on day 56 after inoculation of ID8/vector control (ID8/Vec) or ID8/Lect2 overexpression cells (ID8/Lect2). *P < 0.05 and ***P < 0.001. D The tumor burden of the Lect2−/− mice was detected by the luciferase activity on day 56 in the ID8/Lect2 and the ID8/Vec group. **P < 0.01. E The luciferase activity of the ID8/Lect2+/+ mice and ID8/Lect2−/− mice treated with the anti-PD-L1 antibody on day 21 (n = 15 per group). *P < 0.05 and **P < 0.01. F, G Kaplan-Meier survival curves for Lect2+/+ and Lect2−/− mice since day 0 of inoculation with 5 × 106 ID8 cells, administered with anti-PD-L1 antibody since day 7 (n = 15 per group). *P < 0.05 and n.s. non-significant.