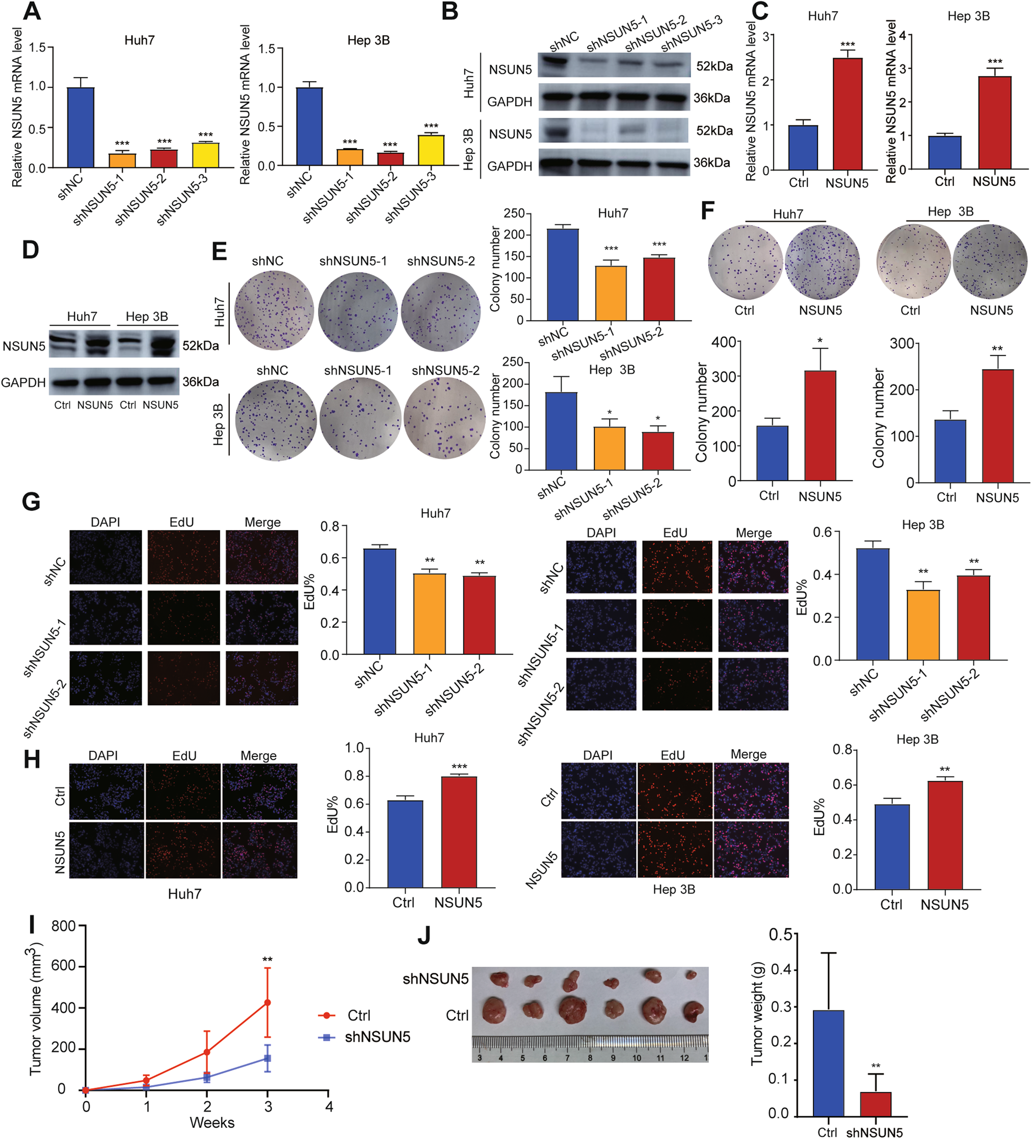
Fig. 2: NSUN5 promotes the proliferation of HCC cells in vitro.

A, B Significant downregulation of NSUN5 was confirmed through qRT–PCR and western blot analysis following shRNA treatment. C, D Effective overexpression of NSUN5 was validated through qRT–PCR and western blot analysis. E, G Knockdown of NSUN5 using shNSUN5-1 and shNSUN5-2 critically impaired the proliferative viability of both Huh7 and Hep 3B cells. F, H NSUN5 overexpression significantly promoted the proliferation of both Huh7 and Hep 3B cells. I, J Tumor size and weight in tumor-bearing mice are presented.