Fig. 3: In vivo tumorigenicity of neuroblastoma cells requires AF1q expression.
From: AF1q is a universal marker of neuroblastoma that sustains N-Myc expression and drives tumorigenesis

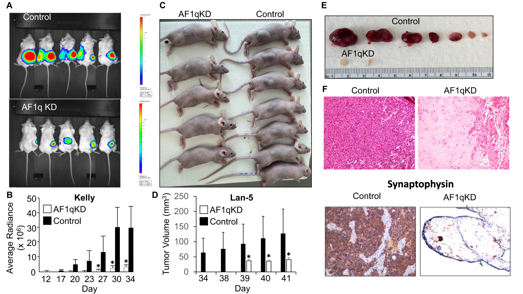
A Tumor bioluminescence of AF1q knockdown (AF1q KD) and control Kelly cell xenografts imaged at 30d after implantation into nude mice (n = 5/group). B Kelly cell xenograft bioluminescence quantification over time, showing average radiance with standard deviation. White bars represent AF1q KD; black bars represent control. *p < 0.05. AF1q knockdown compared to control. C Nu/Nu mice xenografted with Lan-5 cells were photographed 2 months after subcutaneous injection of control vs. AF1qKD cells (n = 5 AF1qKD; n = 7 control). D Lan-5 xenograft tumor size. *p < 0.05. E Xenograft tumors were extracted and photographed. F Lan-5 xenografts from vector control and AF1qKD cells stained with hematoxylin and eosin or synaptophysin immunohistochemistry.