Abstract
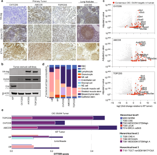
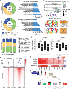
CIC::DUX4 sarcoma (CDS) is a rare but highly aggressive undifferentiated small round cell sarcoma driven by a fusion between the tumor suppressor Capicua (CIC) and DUX4. Currently, there are no effective treatments and efforts to identify and translate better therapies are limited by the scarcity of patient tumor samples and cell lines. To address this limitation, we generated three genetically engineered mouse models of CDS (Ch7CDS, Ai9CDS, and TOPCDS). Remarkably, chimeric mice from all three conditional models developed spontaneous soft tissue tumors and disseminated disease in the absence of Cre-recombinase. The penetrance of spontaneous (Cre-independent) tumor formation was complete irrespective of bi-allelic Cic function and the distance between adjacent loxP sites. Characterization of soft tissue and presumed metastatic tumors showed that they consistently expressed the CIC::DUX4 fusion protein and many downstream markers of the disease credentialing the models as CDS. In addition, tumor-derived cell lines were generated and ChIP-seq was preformed to map fusion-gene specific binding using an N-terminal HA epitope tag. These datasets, along with paired H3K27ac ChIP-sequencing maps, validate CIC::DUX4 as a neomorphic transcriptional activator. Moreover, they are consistent with a model where ETS family transcription factors are cooperative and redundant drivers of the core regulatory circuitry in CDS.
This is a preview of subscription content, access via your institution
Access options
Subscribe to this journal
Receive 50 print issues and online access
$259.00 per year
only $5.18 per issue
Buy this article
- Purchase on SpringerLink
- Instant access to the full article PDF.
USD 39.95
Prices may be subject to local taxes which are calculated during checkout




Similar content being viewed by others
Data availability
All RNA-sequencing and ChIP-sequencing data is freely accessible through the Gene Expression Omnibus (GEO) under the series ID: GSE241371.
References
Yoshimoto M, Graham C, Chilton-MacNeill S, Lee E, Shago M, Squire J, et al. Detailed cytogenetic and array analysis of pediatric primitive sarcomas reveals a recurrent CIC-DUX4 fusion gene event. Cancer Genet Cytogenet. 2009;195:1–11.
Italiano A, Sung YS, Zhang L, Singer S, Maki RG, Coindre J-M, et al. High prevalence of CIC fusion with double-homeobox (DUX4) transcription factors in EWSR1-negative undifferentiated small blue round cell sarcomas. Genes Chromosomes Cancer. 2012;51:207–18.
Antonescu CR, Owosho AA, Zhang L, Chen S, Deniz K, Huryn JM, et al. Sarcomas With CIC-rearrangements are a distinct pathologic entity with aggressive outcome: a clinicopathologic and molecular study of 115 cases. Am J Surg Pathol. 2017;41:941–9.
Hendrickson PG, Doráis JA, Grow EJ, Whiddon JL, Lim J-W, Wike CL, et al. Conserved roles of mouse DUX and human DUX4 in activating cleavage-stage genes and MERVL/HERVL retrotransposons. Nat Genet. 2017;49:925–34.
Kawamura-Saito M, Yamazaki Y, Kaneko K, Kawaguchi N, Kanda H, Mukai H, et al. Fusion between CIC and DUX4 up-regulates PEA3 family genes in Ewing-like sarcomas with t(4;19)(q35;q13) translocation. Hum Mol Genet. 2006;15:2125–37.
Yoshimoto T, Tanaka M, Homme M, Yamazaki Y, Takazawa Y, Antonescu CR, et al. CIC-DUX4 induces small round cell sarcomas distinct from ewing sarcoma. Cancer Res. 2017;77:2927–37.
Wisdom AJ, Mowery YM, Hong CS, Himes JE, Nabet BY, Qin X, et al. Single cell analysis reveals distinct immune landscapes in transplant and primary sarcomas that determine response or resistance to immunotherapy. Nat Commun. 2020;11:6410.
Connolly EA, Bhadri VA, Wake J, Ingley KM, Lewin J, Bae S, et al. Systemic treatments and outcomes in CIC-rearranged Sarcoma: A national multi-centre clinicopathological series and literature review. Cancer Med. 2022;11:1805–16.
Graham C, Chilton-MacNeill S, Zielenska M, Somers GR. The CIC-DUX4 fusion transcript is present in a subgroup of pediatric primitive round cell sarcomas. Hum Pathol. 2012;43:180–9.
Leidenroth A, Hewitt JE. A family history of DUX4: phylogenetic analysis of DUXA, B, C and Duxbl reveals the ancestral DUX gene. BMC Evol Biol. 2010;10:364.
Chebib I, Jo VY. Round cell sarcoma with CIC-DUX4 gene fusion: Discussion of the distinctive cytomorphologic, immunohistochemical, and molecular features in the differential diagnosis of round cell tumors. Cancer Cytopathol. 2016;124:350–61.
Choi E-YK, Thomas DG, McHugh JB, Patel RM, Roulston D, Schuetze SM, et al. Undifferentiated Small Round Cell Sarcoma With t(4;19)(q35;q13.1) CIC-DUX4 Fusion: A Novel Highly Aggressive Soft Tissue Tumor With Distinctive Histopathology. Am J Surg Pathol. 2013;37:1379–86.
Specht K, Sung Y-S, Zhang L, Richter GHS, Fletcher CD, Antonescu CR. Distinct transcriptional signature and immunoprofile of CIC-DUX4 fusion-positive round cell tumors compared to EWSR1 -rearranged ewing sarcomas: Further evidence toward distinct pathologic entities: Gene Expression in CIC-DUX4 Sarcomas. Genes Chromosomes Cancer. 2014;53:622–33.
Simón-Carrasco L, Jiménez G, Barbacid M, Drosten M. The Capicua tumor suppressor: a gatekeeper of Ras signaling in development and cancer. Cell Cycle Georget Tex. 2018;17:702–11.
Kim JW, Ponce RK, Okimoto RA. Capicua in Human Cancer. Trends Cancer. 2021;7:77–86.
Zheng B, Sage M, Sheppeard EA, Jurecic V, Bradley A. Engineering mouse chromosomes with Cre-loxP: range, efficiency, and somatic applications. Mol Cell Biol. 2000;20:648–55.
Jackson EL, Willis N, Mercer K, Bronson RT, Crowley D, Montoya R, et al. Analysis of lung tumor initiation and progression using conditional expression of oncogenic K-ras. Genes Dev. 2001;15:3243–8.
Politi K, Kljuic A, Szabolcs M, Fisher P, Ludwig T, Efstratiadis A. Designer’ tumors in mice. Oncogene. 2004;23:1558–65.
Le Guellec S, Velasco V, Pérot G, Watson S, Tirode F, Coindre J-M. ETV4 is a useful marker for the diagnosis of CIC-rearranged undifferentiated round-cell sarcomas: a study of 127 cases including mimicking lesions. Mod Pathol. 2016;29:1523–31.
Siegele B, Roberts J, Black JO, Rudzinski E, Vargas SO, Galambos C. DUX4 Immunohistochemistry Is a Highly Sensitive and Specific Marker for CIC-DUX4 Fusion-positive Round Cell Tumor. Am J Surg Pathol. 2017;41:423–9.
Lin YK, Wu W, Ponce RK, Kim JW, Okimoto RA. Negative MAPK-ERK regulation sustains CIC-DUX4 oncoprotein expression in undifferentiated sarcoma. Proc Natl Acad Sci USA. 2020;117:20776–84.
Kirsch DG, Dinulescu DM, Miller JB, Grimm J, Santiago PM, Young NP, et al. A spatially and temporally restricted mouse model of soft tissue sarcoma. Nat Med. 2007;13:992–7.
The Tabula Muris Consortium, Overall coordination, Logistical coordination, Organ collection and processing, Library preparation and sequencing, Computational data analysis. et al. Single-cell transcriptomics of 20 mouse organs creates a Tabula Muris. Nature. 2018;562:367–72.
Comitani F, Nash JO, Cohen-Gogo S, Chang AI, Wen TT, Maheshwari A, et al. Diagnostic classification of childhood cancer using multiscale transcriptomics. Nat Med. 2023;29:656–66.
Okimoto RA, Wu W, Nanjo S, Olivas V, Lin YK, Ponce RK, et al. CIC-DUX4 oncoprotein drives sarcoma metastasis and tumorigenesis via distinct regulatory programs. J Clin Invest. 2019;129:3401–6.
Kim JW, Luck C, Wu W, Ponce RK, Lin YK, Gupta N, et al. Capicua suppresses YAP1 to limit tumorigenesis and maintain drug sensitivity in human cancer. Cell Rep. 2022;41:111443.
Carrabotta M, Laginestra MA, Durante G, Mancarella C, Landuzzi L, Parra A, et al. Integrated Molecular Characterization of Patient-Derived Models Reveals Therapeutic Strategies for Treating CIC-DUX4 Sarcoma. Cancer Res. 2022;82:708–20.
Watson S, Kendall GC, Rakheja D, McFaul ME, Draper BW, Tirode F, et al. CIC-DUX4 expression drives the development of small round cell sarcoma in transgenic zebrafish: a new model revealing a role for ETV4 in CIC-mediated sarcomagenesis. Cancer Biology, https://doi.org/10.1101/517722. (2019).
Mancarella C, Carrabotta M, Toracchio L, Scotlandi K. CIC-rearranged sarcomas: an intriguing entity that may lead the way to the comprehension of more common cancers. Cancers. 2022;14:5411.
Johnson L, Mercer K, Greenbaum D, Bronson RT, Crowley D, Tuveson DA, et al. Somatic activation of the K-ras oncogene causes early onset lung cancer in mice. Nature. 2001;410:1111–6.
Bosnakovski D, Ener ET, Cooper MS, Gearhart MD, Knights KA, Xu NC, et al. Inactivation of the CIC-DUX4 oncogene through P300/CBP inhibition, a therapeutic approach for CIC-DUX4 sarcoma. Oncogenesis. 2021;10:68.
Durall RT, Huang J, Wojenski L, Huang Y, Gokhale PC, Leeper BA, et al. The BRD4–NUT fusion alone drives malignant transformation of NUT Carcinoma. Cancer Res. 2023;83:3846–60.
Mesquita D, Barros-Silva JD, Santos J, Skotheim RI, Lothe RA, Paulo P, et al. Specific and redundant activities of ETV1 and ETV4 in prostate cancer aggressiveness revealed by co-overexpression cellular contexts. Oncotarget. 2015;6:5217–36.
Wei G-H, Badis G, Berger MF, Kivioja T, Palin K, Enge M, et al. Genome-wide analysis of ETS-family DNA-binding in vitro and in vivo. EMBO J. 2010;29:2147–60.
Ramachandran B, Rajkumar T, Gopisetty G. Challenges in modeling EWS-FLI1-driven transgenic mouse model for Ewing sarcoma. Am J Transl Res. 2021;13:12181–94.
Gao Y, He X-Y, Wu XS, Huang Y-H, Toneyan S, Ha T, et al. ETV6 dependency in Ewing sarcoma by antagonism of EWS-FLI1-mediated enhancer activation. Nat Cell Biol. https://doi.org/10.1038/s41556-022-01060-1. (2023).
Lu DY, Ellegast JM, Ross KN, Malone CF, Lin S, Mabe NW, et al. The ETS transcription factor ETV6 constrains the transcriptional activity of EWS–FLI to promote Ewing sarcoma. Nat Cell Biol. https://doi.org/10.1038/s41556-022-01059-8. (2023).
Author information
Authors and Affiliations
Contributions
The study was conceived and designed by PGH, KMO, and DGK. Animal data was collected and analyzed by PGH and KMO with help from MRB, LL, YM, DMC, and CML. RNA-sequencing analysis and neural network classification was performed by JON, PLB, SD, and AS. The paper with written by PGH, KMO, and DGK. This work was supported by grants from the Department of Defense (W81XWH-22-1-0454) to DGK, Alex’s Lemonade Stand Foundation to CML, the National Cancer Institute (7R35CA197616) to DGK and (1R38CA245204) PGH, and the American Society of Radiation Oncology (852948) to PGH.
Corresponding author
Ethics declarations
Competing interests
DGK is a cofounder of and stockholder in XRAD Therapeutics, which is developing radiosensitizers. DGK is a member of the scientific advisory board and owns stock in Lumicell Inc, a company commercializing intraoperative imaging technology. None of these affiliations represents a conflict of interest with respect to the work described in this manuscript. DGK is a coinventor on a patent for a handheld imaging device and is a coinventor on a patent for radiosensitizers. XRAD Therapeutics, Merck, Bristol Myers Squibb, and Varian Medical Systems have provided research support to DGK, but this did not support the research described in this manuscript. The other authors have no conflicting financial interests.
Additional information
Publisher’s note Springer Nature remains neutral with regard to jurisdictional claims in published maps and institutional affiliations.
Supplementary information
Rights and permissions
Springer Nature or its licensor (e.g. a society or other partner) holds exclusive rights to this article under a publishing agreement with the author(s) or other rightsholder(s); author self-archiving of the accepted manuscript version of this article is solely governed by the terms of such publishing agreement and applicable law.
About this article
Cite this article
Hendrickson, P.G., Oristian, K.M., Browne, M.R. et al. Spontaneous expression of the CIC::DUX4 fusion oncoprotein from a conditional allele potently drives sarcoma formation in genetically engineered mice. Oncogene 43, 1223–1230 (2024). https://doi.org/10.1038/s41388-024-02984-8
Received:
Revised:
Accepted:
Published:
Version of record:
Issue date:
DOI: https://doi.org/10.1038/s41388-024-02984-8
This article is cited by
-
Modeling CIC::DUX4 sarcoma reveals oncogene-mediated MHCI-dependent immune evasion
Molecular Cancer (2025)
-
Immunologic correlates in a CIC::DUX4 fusion-positive sarcoma responsive to dual immune checkpoint blockade
npj Precision Oncology (2025)


