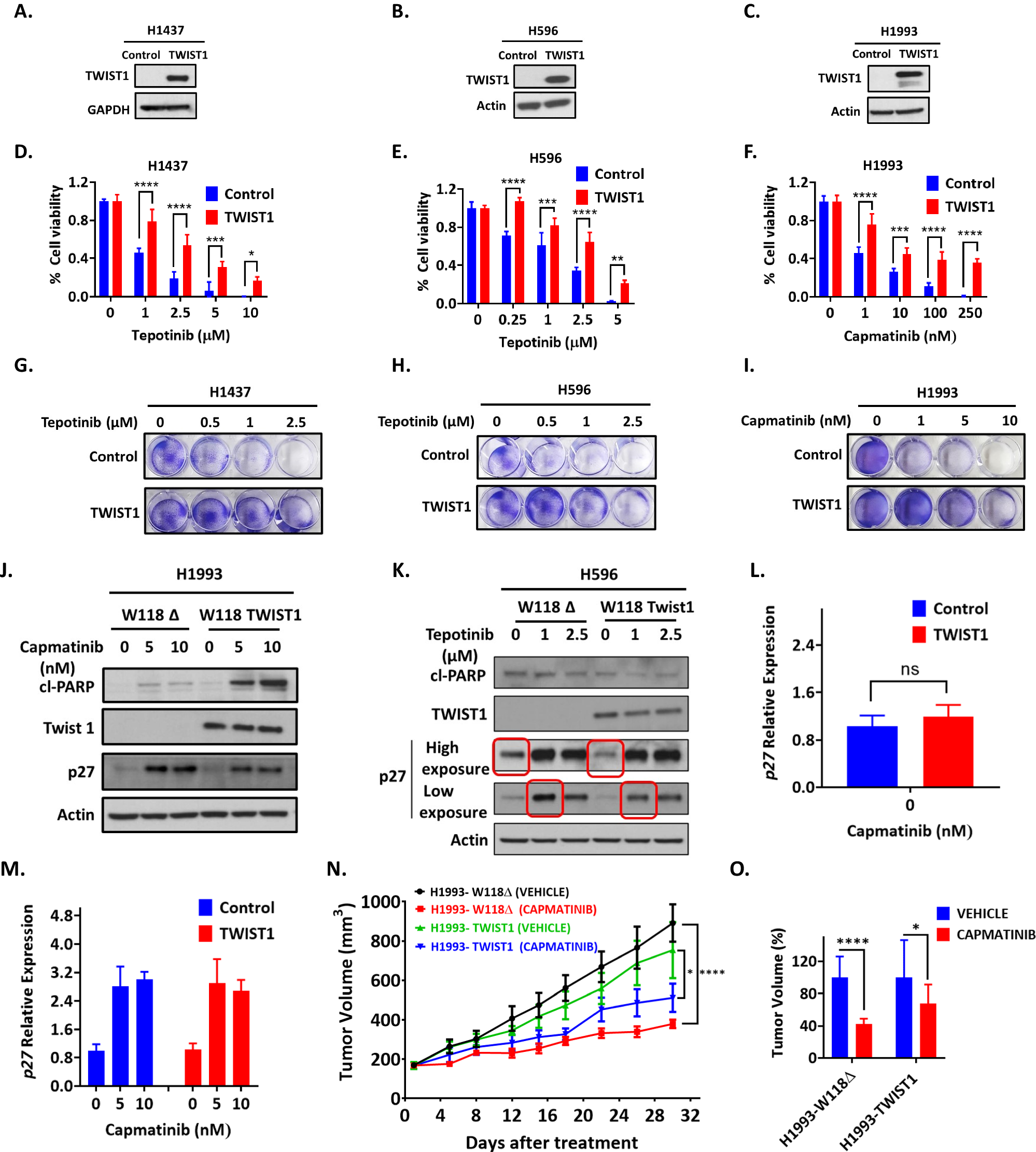
Fig. 4: TWIST1 over expression induces MET TKI resistance.

Stable cell lines were made by infecting lentivirus encoding for Twist1 and control vector and selecting the cells with puromycin (A) H1437 (B) H596 (C) H1993. D–I Cell-Titer Glo and colony formation assay demonstrating that TWIST1 overexpression decreases response to TKIs in D, G H1437, E, H H596, and F, I H1993 cell lines. Data represent mean ± SD (n = 4 technical replicates). *P < 0.02, **P < 0.001, ***P < 0.0002,****P < 0.0001, two-way ANOVA. The cells were treated with the indicated doses of TKIs and stained after 15 days following treatment. (In colony formation assay, for full triplicate plate picture reader is referred to Supplementary Fig. 5, only cropped version is presented here). Western blot analysis demonstrating decreased MET TKI induction of p27 in TWIST1 overexpressing J H1993 and K H596 cell lines after MET TKI treatment. Encircled in red boxes are the panel of p27 expression which has maximum fold change (W118Δ vs W118 TWIST1). Real time PCR data of p27 expression in TWIST1 overexpressed H1993 cells. p27 mRNA expression was measured in absence (L) and presence (M) of capmatinib. TWIST1 expression does not changes p27 mRNA expression level in absence of capmatinib treatment. Data represent mean ± SD (n = 3 technical replicates). paired t-test. ns=non significant. N TWIST1 overexpression in vivo is sufficient to cause capmatinib resistance in a H1993 xenograft model. TWIST1 overexpressing (H1993-W118 TWIST1) stable cell lines and the control cell lines (H1993-W118Δ) were established. One million each cell was injected subcutaneously. Capmatinib was administered by oral gavage five times a week for 4 weeks at an equivalent drugs dose of 5 mg/kg animal body weight. O TWIST1 overexpression decreased tumor regression after capmatinib treatment compared to empty vector control. Each group tumor was normalized with their respective control. ****P < 0.0001, two-way ANOVA.