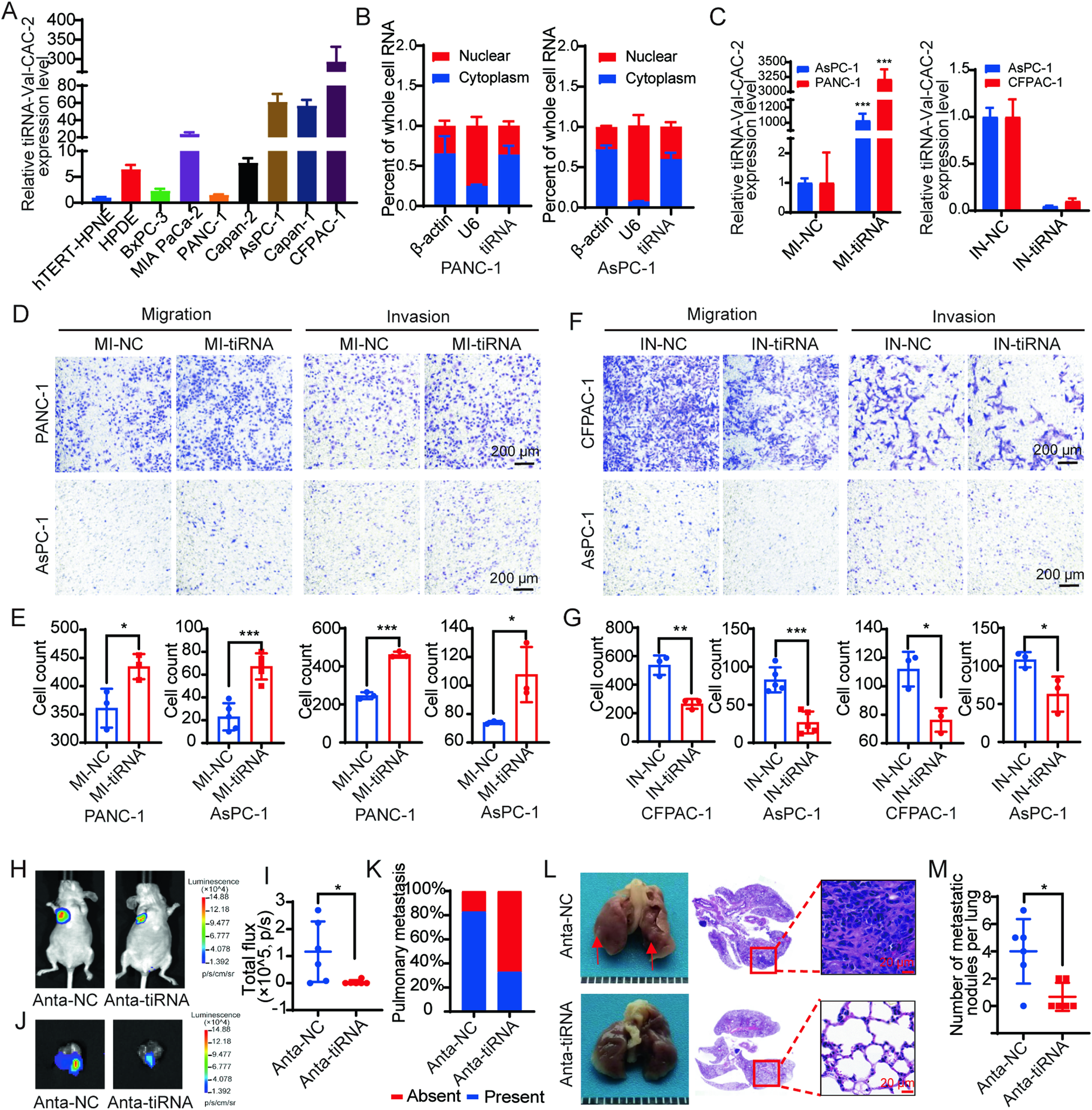
Fig. 3: tiRNA-Val-CAC-2 promotes pancreatic cancer metastasis in vitro and in vivo.

A Relative expression levels of tiRNA-Val-CAC-2 in pancreatic cancer cell lines by RT-qPCR. B Localization of tiRNA-Val-CAC-2 in pancreatic cancer cells was determined by a nuclear plasma separation assay. β-actin was used as a cytoplasmic marker and U6 was used as a nuclear marker. Effects of knockdown and overexpression of tiRNA-Val-CAC-2 (C) on migration and invasion of PANC-1 (D), AsPC-1 (D, F) and CFPAC-1 (F) cells, and responding statistical analysis (E, G). H, I Nude mice were transplanted with indicated Luc-labeled CFPAC-1 cells via tail vein injection, luciferase activity was visualized 4 weeks post-transplantation (n = 6). Lung imaging (J) and the proportion of lung with metastases in total six lungs (K). L Light field map of lung tumor nodules (left panel) and HE staining of lung tissue (right panel). M Statistics on the number of tumor nodules per lung. MI-NC: mimic NC; MI-tiRNA: mimic tiRNA-Val-CAC-2; IN-NC: inhibitor NC; IN-tiRNA: inhibitor tiRNA-Val-CAC-2; Anta-NC antagomir NC, Anta-tiRNA antagomir tiRNA-Val-CAC-2. *p < 0.05, **p < 0.01, ***p < 0.001.