Abstract
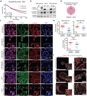
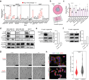
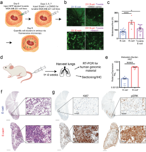
The loss of intercellular adhesion molecule E-cadherin is a hallmark of the epithelial-mesenchymal transition (EMT), during which tumor cells transition into an invasive phenotype. Accordingly, E-cadherin has long been considered a tumor suppressor gene; however, E-cadherin expression is paradoxically correlated with breast cancer survival rates. Using novel multi-compartment organoids and multiple in vivo models, we show that E-cadherin promotes a hyper-proliferative phenotype in breast cancer cells via interaction with the transmembrane receptor EGFR. The E-cad and EGFR interaction results in activation of the MEK/ERK signaling pathway, leading to a significant increase in proliferation via activation of transcription factors, including c-Fos. Pharmacological inhibition of MEK activity in E-cadherin positive breast cancer significantly decreases both tumor growth and macro-metastasis in vivo. This work provides evidence for a novel role of E-cadherin in breast tumor progression and identifies a new target to treat hyper-proliferative E-cadherin-positive breast tumors, thus providing the foundation to utilize E-cadherin as a biomarker for specific therapeutic success.
This is a preview of subscription content, access via your institution
Access options
Subscribe to this journal
Receive 50 print issues and online access
$259.00 per year
only $5.18 per issue
Buy this article
- Purchase on SpringerLink
- Instant access to the full article PDF.
USD 39.95
Prices may be subject to local taxes which are calculated during checkout





Similar content being viewed by others
Data availability
The mass spectrometry proteomics data have been deposited to the ProteomeXchange Consortium via the PRIDE [1] partner repository with the dataset identifier PXD021545 and 10.6019/PXD021545. Please use the following username and password to access the data: Username: reviewer_pxd021545@ebi.ac.uk Password: MYmOhJvc.
Change history
05 April 2024
A Correction to this paper has been published: https://doi.org/10.1038/s41388-024-03023-2
References
van Roy F, Berx G. The cell-cell adhesion molecule E-cadherin. Cell Mol Life Sci. 2008;65:3756–88.
Polyak K, Weinberg RA. Transitions between epithelial and mesenchymal states: acquisition of malignant and stem cell traits. Nat Rev Cancer. 2009;9:265–73.
Thiery JP, Acloque H, Huang RYJ, Nieto MA. Epithelial-Mesenchymal Transitions in Development and Disease. Cell. 2009;139:871–90.
Hartsock A, Nelson WJ. Adherens and tight junctions: Structure, function and connections to the actin cytoskeleton. Biochim Biophys Acta Biomembr. 2008;1778:660–9.
Bajpai S, Correia J, Feng Y, Figueiredo J, Sun SX, Longmore GD, et al. Catenin mediates initial E-cadherin-dependent cell-cell recognition and subsequent bond strengthening. PNAS. 2008;105:18331–6.
Li CI, Anderson BO, Daling JR, More RE. Trends in incidence rates of invasive lobular and ductal breast carcinoma. J Am Med Assoc. 2003;289:1421–4.
Liu JB, Feng CY, Deng M, Ge DF, Liu DC, Mi JQ, et al. E-cadherin expression phenotypes associated with molecular subtypes in invasive non-lobular breast cancer: evidence from a retrospective study and meta-analysis. World J Surg Oncol. 2017;15:139.
Padmanaban V, Krol I, Suhail Y, Szczerba BM, Aceto N, Bader JS, et al. E-cadherin is required for metastasis in multiple models of breast cancer. Nature. 2019;573:439–44.
Chu K, Boley KM, Moraes R, Barsky SH, Robertson FM. The paradox of E-cadherin: role in response to hypoxia in the tumor microenvironment and regulation of energy metabolism. Oncotarget. 2013;4:446–62.
Rodriguez FJ, Lewis-Tuffin LJ, Anastasiadis PZ. E-cadherin’s dark side: possible role in tumor progression. Biochim Biophys Acta Rev Cancer. 2012;1826:23–31.
Curtis C, Shah SP, Chin SF, Turashvili G, Rueda OM, Dunning MJ, et al. The genomic and transcriptomic architecture of 2,000 breast tumours reveals novel subgroups. Nature 2012;486:346–52.
Na TY, Schecterson L, Mendonsa AM, Gumbiner BM. The functional activity of E-cadherin controls tumor cell metastasis at multiple steps. Proc Natl Acad Sci USA. 2020;117:5931–7.
Cavallaro U, Christofori G. Cell adhesion and signalling by cadherins and Ig-CAMs in cancer. Nat Rev Cancer. 2004;4:118–32.
Pece S, Gutkind JS. Signaling from E-cadharins to the MAPK pathway by the recruitment and activation of epidermal growth factor receptors upon cell-cell contact formation. J Biol Chem. 2000;275:41227–33.
Kovacs EM, Ali RG, McCormack AJ, Yap AS. E-cadherin homophilic ligation directly signals through Rac and phosphatidylinositol 3-kinase to regulate adhesive contacts. J Biol Chem. 2002;277:6708–18.
Zantek N, Azimi M, Fedor-Chaiken M, Wang B, Brackenbury R, Kinch M. E-cadherin regulates the function of the EphA2 receptor tyrosine kinase. Cell Growth Differ. 1999;10:629–38.
Fedor-Chaiken M, Hein PW, Stewart JC, Brackenbury R, Kinch MS. E-cadherin binding modulates EGF receptor activation. Cell Communication and Adhes. 2003;10:105–18.
Ramírez Moreno M, Bulgakova NA. The Cross-Talk Between EGFR and E-Cadherin. Front Cell Dev Biol. 2022;9:828673
Alpaugh ML, Tomlinson JS, Shao ZM, Barsky SH. A novel human xenograft model of inflammatory breast cancer. Cancer Res. 1999;59. http://aacrjournals.org/cancerres/article-pdf/59/20/5079/2472940/5079.pdf.
Patil PU, D’Ambrosio J, Inge LJ, Mason RW, Rajasekaran AK. Carcinoma cells induce lumen filling and EMT in epithelial cells through soluble E-cadherin-mediated activation of EGFR. J Cell Sci. 2015;128:4366–79.
Stockinger A, Eger A, Wolf J, Beug H, Foisner R. E-cadherin regulates cell growth by modulating proliferation-dependent β-catenin transcriptional activity. J Cell Biol. 2001;154:1185–96.
Soler C, Grangeasse C, Baggetto LG, Damour O. Dermal fibroblast proliferation is improved by β-catenin overexpression and inhibited by E-cadherin expression. FEBS Lett. 1999;442:178–82.
Heibeck TH, Ding SJ, Opresko LK, Zhao R, Schepmoes AA, Yang F, et al. An extensive survey of tyrosine phosphorylation revealing new sites in human mammary epithelial cells. J Proteome Res. 2009;8:3852–61.
Lee MH, Russo GC, Rahmanto YS, Du W, Crawford AJ, Wu PH, et al. Multi-compartment tumor organoids. Mater Today. 2022;61:104–16.
Crawford AJ, Forjaz A, Bhorkar I, Roy T, Schell D, Queiroga V, et al. Precision-engineered biomimetics: the human fallopian tube. bioRxiv. 2023. https://doi.org/10.1101/2023.06.06.543923.
Dai X, Cheng H, Bai Z, Li J. Breast cancer cell line classification and Its relevance with breast tumor subtyping. J Cancer. 2017;8:3131–41.
Liu K, Newbury PA, Glicksberg BS, Zeng WZD, Paithankar S, Andrechek ER, et al. Evaluating cell lines as models for metastatic breast cancer through integrative analysis of genomic data. Nat Commun. 2019;10:2138.
Wu PH, Gilkes DM, Phillip JM, Narkar A, Cheng TWT, Marchand J, et al. Single-cell morphology encodes metastatic potential. Sci Adv. 2020;6:eaaw6938.
Sonnaert M, Papantoniou I, Luyten FP, Schrooten J. Quantitative validation of the Presto BlueTM metabolic assay for online monitoring of cell proliferation in a 3D perfusion bioreactor system. Tissue Eng Part C Methods. 2015;21:519–29.
Dhillon AS, Hagan S, Rath O, Kolch W. MAP kinase signalling pathways in cancer. Oncogene. 2007;26:3279–90.
Polakis P. Wnt signaling in cancer. Cold Spring Harb Perspect Biol. 2012;4:9.
Barrett SD, Bridges AJ, Dudley DT, Saltiel AR, Fergus JH, Flamme CM, et al. The discovery of the benzhydroxamate MEK inhibitors CI-1040 and PD 0325901. Bioorg Med Chem Lett. 2008;18:6501–4.
Ravi D, Bhalla S, Gartenhaus RB, Crombie J, Kandela I, Sharma J, et al. The novel organic arsenical darinaparsin induces MAPK-mediated and SHP1-dependent cell death in T-cell lymphoma and hodgkin lymphoma cells and human xenograft models. Clin Cancer Res. 2014;20:6023–33.
Wright CJM, McCormack PL. Trametinib: first global approval. Drugs 2013;73:1245–54.
Paulo JA, Mcallister FE, Everley RA, Beausoleil SA, Banks AS, Gygi SP. Effects of MEK inhibitors GSK1120212 and PD0325901 in vivo using 10-plex quantitative proteomics and phosphoproteomics. Proteomics 2015;15:462–73.
Bajpai S, Feng Y, Wirtz D, Longmore GD. β-Catenin serves as a clutch between low and high intercellular E-cadherin bond strengths. Biophys J. 2013;105:2289–300.
Iorns E, Drews-Elger K, Ward TM, Dean S, Clarke J, Berry D, et al. A new mouse model for the study of human breast cancer metastasis. PLoS ONE. 2012;7:e47995.
Kim Y, Williams KC, Gavin CT, Jardine E, Chambers AF, Leong HS. Quantification of cancer cell extravasation in vivo. Nat Protoc. 2016;11:937–48.
Chaturvedi P, Gilkes DM, Wong CCL, Kshitiz, Luo W, Zhang H, et al. Hypoxia-inducible factor-dependent breast cancer-mesenchymal stem cell bidirectional signaling promotes metastasis. J Clin Investig. 2013;123:189–205.
Romero-Fernandez W, Carvajal-Tapia C, Prusky A, Katdare KA, Wang E, Shostak A, et al. Detection, visualization and quantification of protein complexes in human Alzheimer’s disease brains using proximity ligation assay. Sci Rep. 2023;13:11948.
Leong HS, Robertson AE, Stoletov K, Leith SJ, Chin CA, Chien AE, et al. Invadopodia are required for cancer cell extravasation and are a therapeutic target for metastasis. Cell Rep. 2014;8:1558–70.
Williams KC, Cepeda MA, Javed S, Searle K, Parkins KM, Makela AV, et al. Invadopodia are chemosensing protrusions that guide cancer cell extravasation to promote brain tropism in metastasis. Oncogene. 2019;38:3598–615.
Leong HS, Lizardo MM, Ablack A, McPherson VA, Wandless TJ, Chambers AF, et al. Imaging the impact of chemically inducible proteins on cellular dynamics in vivo. PLoS ONE. 2012;7:e30177.
Fantozzi A, Christofori G. Mouse models of breast cancer metastasis. Breast Cancer Res. 2006;8:212.
MEK Inhibitor PD-325901 To Treat Advanced Non-Small Cell Lung Cancer. Identifier NCT00174369. Pfizer, 2005-2007. https://clinicaltrials.gov/study/NCT00174369 (accessed 2023).
Henderson YC, Chen Y, Frederick MJ, Lai SY, Clayman GL. MEK inhibitor PD0325901 significantly reduces the growth of papillary thyroid carcinoma cells in vitro and in vivo. Mol Cancer Ther. 2010;9:1968–76.
Haura EB, Ricart AD, Larson TG, Stella PJ, Bazhenova L, Miller VA, et al. A phase II study of PD-0325901, an oral MEK inhibitor, in previously treated patients with advanced non-small cell lung cancer. Clin Cancer Res. 2010;16:2450–7.
Brown AP, Carlson TCG, Loi CM, Graziano MJ. Pharmacodynamic and toxicokinetic evaluation of the novel MEK inhibitor, PD0325901, in the rat following oral and intravenous administration. Cancer Chemother Pharmacol. 2007;59:671–9.
Lee MH, Wu PH, Staunton JR, Ros R, Longmore GD, Wirtz D. Mismatch in mechanical and adhesive properties induces pulsating cancer cell migration in epithelial monolayer. Biophys J. 2012;102:2731–41. https://doi.org/10.1016/j.bpj.2012.05.005.
Giri A, Bajpai S, Trenton N, Jayatilaka H, Longmore GD, Wirtz D. The Arp2/3 complex mediates multigeneration dendritic protrusions for efficient 3-dimensional cancer cell migration. FASEB J. 2013;27:4089–99.
Wu PH, Gilkes DM, Phillip JM, Narkar A, Wen-Tao Cheng T, Marchand J, et al. Single-cell morphology encodes metastatic potential. 2020. https://www.science.org
Fraley SI, Wu PH, He L, Feng Y, Krisnamurthy R, Longmore GD, et al. Three-dimensional matrix fiber alignment modulates cell migration and MT1-MMP utility by spatially and temporally directing protrusions. Sci Rep. 2015;5:14580.
Clark DJ, Dhanasekaran SM, Petralia F, Pan J, Song X, Hu Y, et al. Integrated proteogenomic characterization of clear cell renal cell carcinoma. Cell. 2019;179:964–983.e31.
Mertins P, Tang LC, Krug K, Clark DJ, Gritsenko MA, Chen L, et al. Reproducible workflow for multiplexed deep-scale proteome and phosphoproteome analysis of tumor tissues by liquid chromatography-mass spectrometry. Nat Protoc. 2018;13:1632–61.
Chen L, Zhang B, Schnaubelt M, Shah P, Aiyetan P, Chan D, et al. MS-PyCloud: an open-source, cloud computing-based pipeline for LC-MS/MS data analysis. bioRxiv. https://doi.org/10.1101/320887.
Kim S, Pevzner PA. MS-GF+ makes progress towards a universal database search tool for proteomics. Nat Commun. 2014;5:5277.
Kim S, Gupta N, Pevzner PA. Spectral probabilities and generating functions of tandem mass spectra: a strike against decoy databases. J Proteome Res. 2008;7:3354–63.
Elias JE, Gygi SP. Target-decoy search strategy for increased confidence in large-scale protein identifications by mass spectrometry. Nat Methods. 2007;4:207–14.
Hornbeck PV, Zhang B, Murray B, Kornhauser JM, Latham V, Skrzypek E. PhosphoSitePlus, 2014: Mutations, PTMs and recalibrations. Nucleic Acids Res. 2015;43:D512–20.
Kolde, R. Package 'pheatmap'. CRAN. 2022; 1.0.12.
Blighe K, Rana S, Lewis M. EnhancedVolcano: Publication-ready volcano plots with enhanced colouring and labeling. Bioconductor. 2018; 1.20.0.
Wu PH, Hale CM, Chen WC, Lee JSH, Tseng Y, Wirtz D. High-throughput ballistic injection nanorheology to measure cell mechanics. Nat Protoc. 2012;7:155–70.
Leong HS, Chambers AF, Lewis JD. Assessing cancer cell migration and metastatic growth in vivo in the chick embryo using fluorescence intravital imaging. In: Hoffman RM, editor. In vivo cellular imaging using fluorescent proteins: methods and protocols. Totowa, NJ: Humana Press; 2012. p. 1–14. https://doi.org/10.1007/978-1-61779-797-2_1.
Debord LC, Pathak RR, Villaneuva M, Liu HC, Harrington DA, Yu W, et al. The chick chorioallantoic membrane (CAM) as a versatile patient-derived xenograft (PDX) platform for precision medicine and preclinical research. Am J Cancer Res. 2018;8. www.ajcr.us/ISSN:2156-6976/ajcr0080963.
Nair PR, Danilova L, Gómez-De-Mariscal E, Kim D, Fan R, Muñoz-Barrutia A, et al. MLL1 regulates cytokine-driven cell migration and metastasis. bioRxiv. 2022. https://doi.org/10.1101/2022.10.18.512715.
Acknowledgements
We thank all members of the Wirtz Lab for discussions and feedback on this project. We also thank Alan Meeker and Sujayita Roy from the Oncology Tissue Services IHC Core at Johns Hopkins Medical Campus for their assistance with IHC. This work was supported through grants from the National Cancer Institute (U54CA143868, UG3CA275681, and U54CA268083), the National Institute of Arthritis and Musculoskeletal and Skin Diseases (U54AR081774), and the National Institute on Aging (U01AG060903) to DW and PHW.
Author information
Authors and Affiliations
Contributions
GCR and DW developed the hypothesis and designed experiments. GCR performed most experiments and data analysis. AJC, JC, RC, MNK, BS, and MHL assisted with the experiments. VWR assisted with proximity ligation assay. DC, TL, HZ performed proteomics experiments, assisted in the analysis, and edited the manuscript. BS and HSL performed CAM experiments, assisted in the analysis, and edited the manuscript. QZ assisted with the Metabric analysis of clinical data. PRN analyzed TCGA invasive breast carcinoma data sets for correlation with E-cad (CDH1) expression. PW assisted with image analysis. GCR and DW wrote the manuscript with input from AJC and VWR.
Corresponding author
Ethics declarations
Competing interests
The authors declare no competing interests.
Additional information
Publisher’s note Springer Nature remains neutral with regard to jurisdictional claims in published maps and institutional affiliations.
Rights and permissions
Springer Nature or its licensor (e.g. a society or other partner) holds exclusive rights to this article under a publishing agreement with the author(s) or other rightsholder(s); author self-archiving of the accepted manuscript version of this article is solely governed by the terms of such publishing agreement and applicable law.
About this article
Cite this article
Russo, G.C., Crawford, A.J., Clark, D. et al. E-cadherin interacts with EGFR resulting in hyper-activation of ERK in multiple models of breast cancer. Oncogene 43, 1445–1462 (2024). https://doi.org/10.1038/s41388-024-03007-2
Received:
Revised:
Accepted:
Published:
Version of record:
Issue date:
DOI: https://doi.org/10.1038/s41388-024-03007-2
This article is cited by
-
Methods to analyze cell migration data: fundamentals and practical guidelines
Nature Methods (2026)
-
Selecting the optimal cell migration assay: fundamentals and practical guidelines
Nature Methods (2026)


