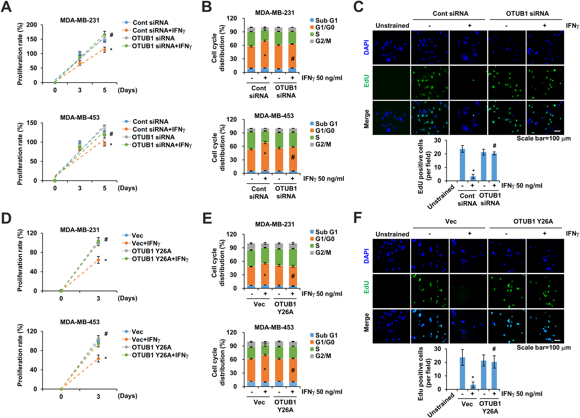
Fig. 5: OTUB1 downregulation inhibits IFNγ-induced cell cycle arrest.

A–F OTUB1 was silenced (A–C) or overexpressed (D–F) in MDA-MB-231 and MDA-MB-453 cells. Cells were treated with IFNγ for 3 d. Cell viability was verified using MTT assay at indicated time points (A, D). The cell cycle was determined using FACS analysis (B, E). EdU-stained cells were observed under a fluorescence microscope at 20× magnification and counted (C, F). *P < 0.01 compared to control. #P < 0.01 compared to control siRNA- or vector-transfected cells following IFNγ treatment.