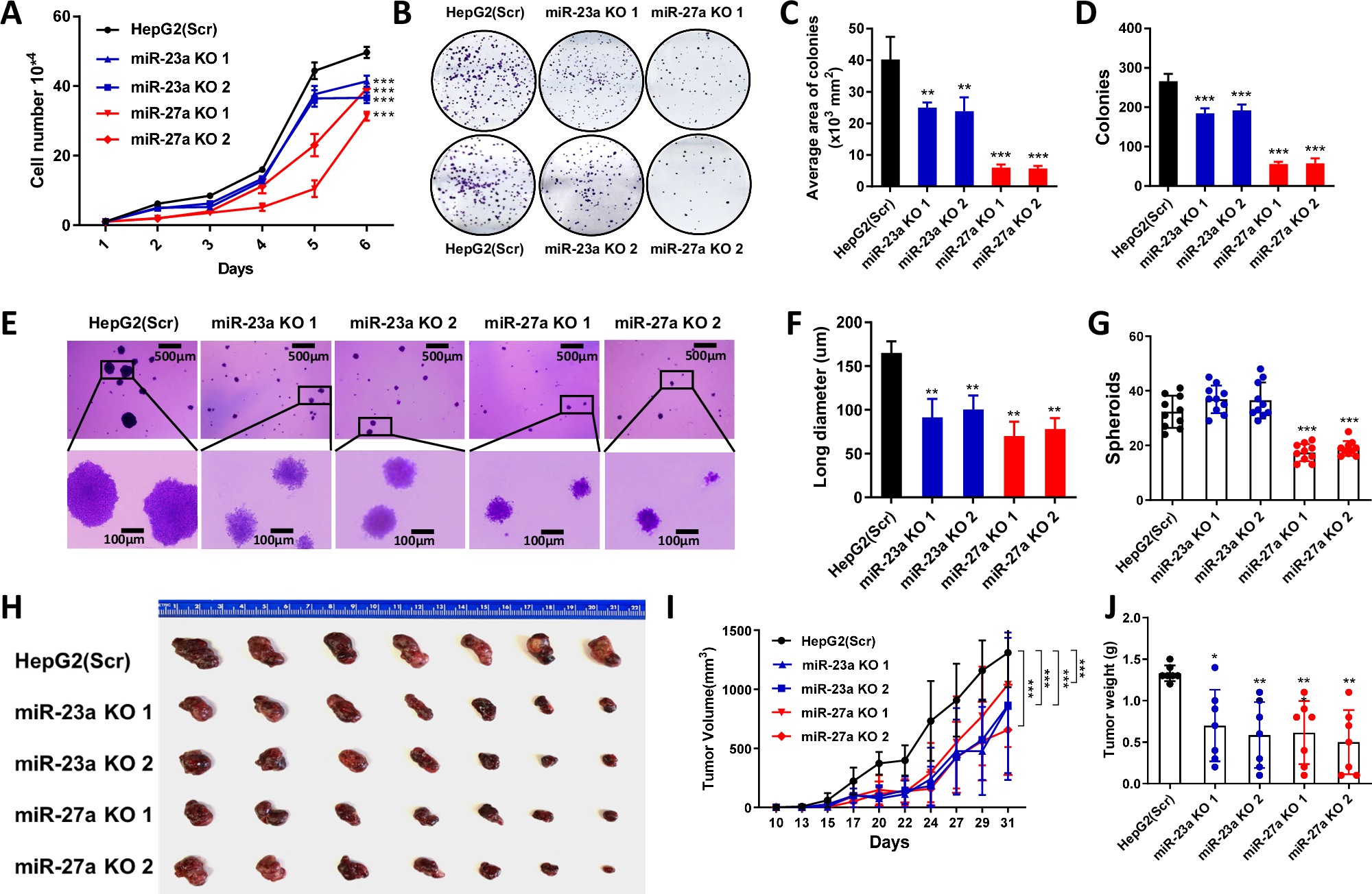
Fig. 2: Effect of miR-23a/miR-27a knockout on cell proliferation and xenograft tumor growth of HCC cells.

A Cell growth curve in Scr, miR-23a knockout (KO), and miR-27a KO HepG2 cells for 6 days. Data are presented as means ± SD. ***p < 0.001 by two-way ANOVA test vs. Scr group. B–D Colony formation assay and quantitative analysis of area and number of colonies in Scr, miR-23a KO, and miR-27a KO HepG2 cells. Data are presented as means ± SD. *p < 0.05, **p < 0.01, and ***p < 0.001 by one-way ANOVA Tukey’s multiple comparisons test vs. Scr group. E–G Soft agar assay and quantitative analysis of size and number of spheroids at 4 weeks after implantation. Data are presented as means ± SD. *p < 0.05, **p < 0.01, ***p < 0.001 by one-way ANOVA Tukey’s multiple comparisons test vs. Scr group. Scale bars = 500 μm/100 μm. H–J Representative images of xenograft tumors at day 31 after injection and tumor growth and weights in NSG mice subcutaneously injected with Scr (n = 7), miR-23a KO1 (n = 7), miR-23a KO2 (n = 7), miR-27a KO1 (n = 7), or miR-27a KO2 (n = 7) HepG2 cells. Data are presented as means ± SD of the tumor volumes. **p < 0.01 and ***p < 0.001 by two-way ANOVA test or one-way ANOVA Tukey’s multiple comparisons test vs. Scr group. All experiments were repeated three times.