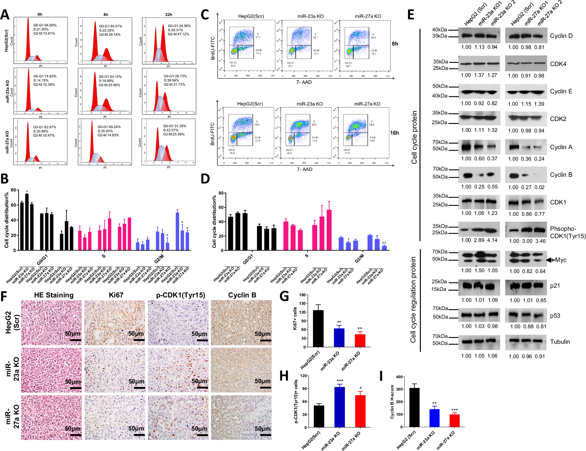
Fig. 3: Effect of miR-23a/miR-27a knockout on cell cycle progression of HCC cells.

A, B Cell cycle progression and quantitative analysis in Scr, miR-23a KO, and miR-27a KO HepG2 cells after starvation for 48 h monitored by PI staining and flow cytometry at 0, 8, and 22 h after serum stimulation. Data presented as means ± SD of triplicates. *p < 0.05 by one-way ANOVA Tukey’s multiple comparisons test vs. Scr group. C, D Cell cycle progression and quantitative analysis in Scr, miR-23a KO, and miR-27a KO HepG2 cells after starvation for 48 h monitored by BrdU staining and flow cytometry at 8 and 16 h after serum stimulation. Data presented as means ± SD of triplicates. *p < 0.05 and **p < 0.01 by one-way ANOVA Tukey’s multiple comparisons test vs. Scr group. E Protein expression by Western blot in Scr, miR-23a KO or miR-27a KO HepG2 cells. F Protein expression of Ki67, phospho (p)-CDK1(Tyr15), and Cyclin B by IHC staining in xenograft tumors injected with Scr, miR-23a KO, and miR-27a KO HepG2 cells in NSG mice. Scale bars = 50 μm. G–I Quantitative IHC analysis of Ki67+ and p-CDK1(Tyr15)+ cells and IHC H-score analysis of Cyclin B staining. *p < 0.05, **p < 0.01, and ***p < 0.001 by one-way ANOVA Tukey’s multiple comparisons test vs. Scr group. All experiments were repeated three times.