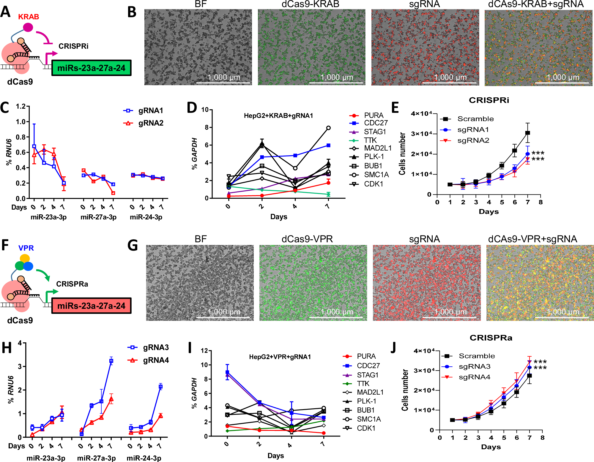
Fig. 5: Establishment of CRISPRi/a cell models and validation of miR-23a ~ 27a ~ 24-2 cluster target genes in HCC cells.

A, F Diagram of CRISPR interference (CRISPRi) and activation (CRISPRa) system. B, G Efficacy of transfection of dCas9 (GFP) and transduction of sgRNA (mCherry) into CRISPRi/a HepG2 cells at day 4 as determined by fluorescence microscopy. Scale bar = 1000 μm. C, H Dynamic changes of miR-23a-3p, miR-27a-3p, and miR-24-3p expression in CRISPRi/a HepG2 cells detected by qPCR. D, I Dynamic changes of candidate target gene expression in CRISPRi/a HepG2 cells detected by qPCR. E, J Cell growth curve in CRISPRi/a HepG2 cells for 96 h. Data are presented as means ± SD. ***p < 0.001 by two-way ANOVA test vs. Scr group. All experiments were repeated three times.