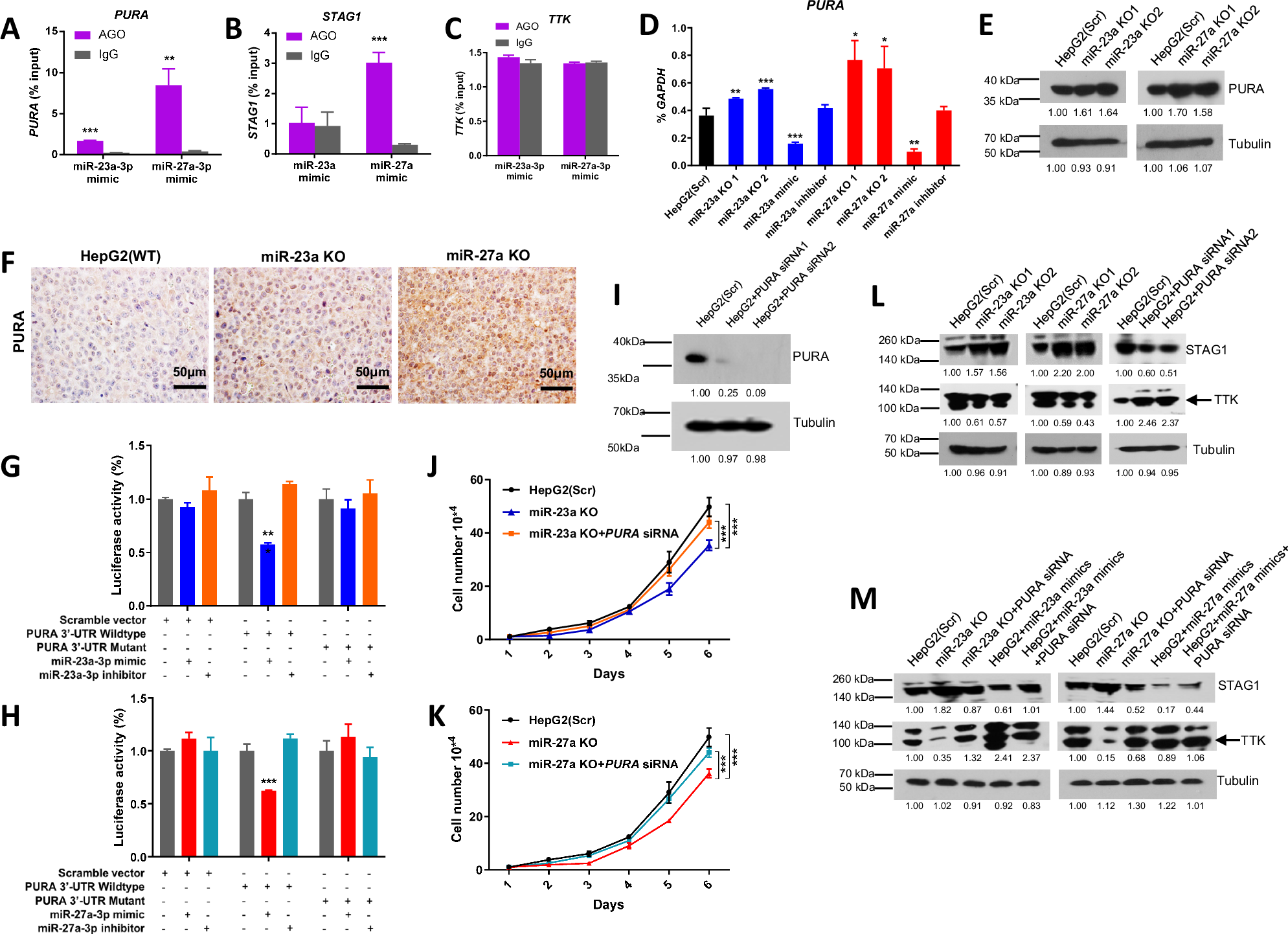
Fig. 6: miR-23a/miR-27a-target gene network in HCC cells.

A–C Interaction analysis of miR-23a-5p or miR-27a-5p mimic with the 3′-UTRs of PURA, STAG1, and TTK mRNA by miRNA/mRNA IP assay of HepG2 cells. Data are presented as means ± SD. ***p < 0.001 by two-tailed t-test vs. Scr group. D mRNA expression of PURA measured by qPCR in Scr, miR-23a KO, or miR-27a KO HepG2 cells treated with or without miRNA mimic or inhibitor. E Protein expression of PURA measured by Western blot in Scr, miR-23a KO, or miR-27a KO HepG2 cells. F Protein expression of PURA by IHC staining in xenograft tumors injected with Scr, miR-23a KO, and miR-27a KO HepG2 cells in NSG mice. Scale bars=50μm. G, H Luciferase reporter activity in HepG2 cells co-transfected with Scr vector, wild-type or mutant 3’-UTR PURA constructs with mimics or inhibitor for miR-23a-3p or miR-27a-3p. ***p < 0.001 by one-way ANOVA Tukey’s multiple comparisons test vs. Scr group. I Protein expression of PURA measured by Western blot in Scr cells or cells transfection with PURA siRNA. J, K Cell growth curve in Scr, miR-23a KO, miR-23a KO, miR-27a KO, and miR-27a KO cells transfected with PURA siRNA for 6 days. Data are presented as means ± SD. *p < 0.05 and ***p < 0.001 by two-way ANOVA test vs. Scr or PURA siRNA group. L Protein expression of STAG1 and TTK measured by Western blot in Scr, miR-23a KO or miR-27a KO transfected with PURA siRNA after 48 h, respectively. M Protein expression of STAG1 and TTK measured by Western blot in Scr, miR-23a KO, miR-23a KO + PURA siRNA, Scr+miR-23a-3p mimic, Scr+miR-23a-3p mimic+PURA siRNA, miR-27a KO, miR-27a KO + PURA siRNA, Scr+miR-27a-3p mimic, and Scr+miR-27a-3p mimic+PURA siRNA cells, respectively. All experiments were repeated three times.