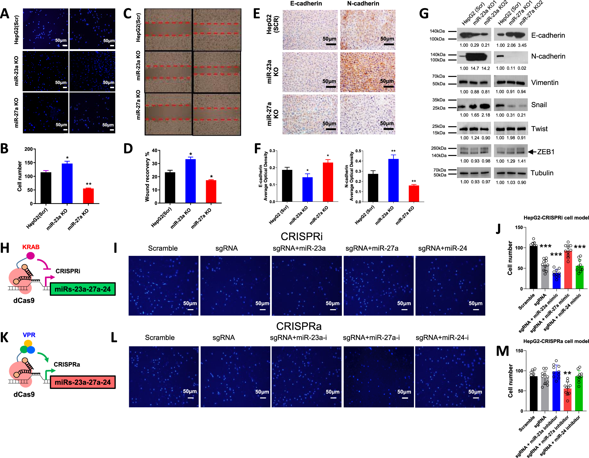
Fig. 7: Effect of miR-23a/miR-27a on cell migration and EMT in HCC cells.

A, B Transwell migration assay and quantitative analysis in HepG2 cells. Data are presented as means ± SD. *p < 0.05 and **p < 0.01 by one-way ANOVA Tukey’s multiple comparisons test vs. Scr group. C, D Scratch migration assay and quantitative analysis in HepG2 cells. Data are presented as means ± SD. *p < 0.05 by one-way ANOVA Tukey’s multiple comparisons test vs. Scr group. E, F Protein expression and quantitative analysis of E-cadherin and N-cadherin by IHC staining in xenograft tumors injected with Scr, miR-23a KO, and miR-27a KO HepG2 cells in NSG mice. Scale bars = 50 μm. G Protein expression of E-cadherin, N-cadherin, Vimentin, Snail, Twist, ZEB1 measured by Western blot in Scr, miR-23a KO or miR-27a KO HepG2 cells. H, K Diagram of CRISPRi and CRISPRa system. I, J, L, M Transwell migration assay and quantitative analysis in CRISPRi/a HepG2 cells with miRNA mimic or inhibitor. Data are presented as means ± SD. **p < 0.01 and ***p < 0.001 by one-way ANOVA Tukey’s multiple comparisons test vs. Scr group. All experiments were repeated three times.