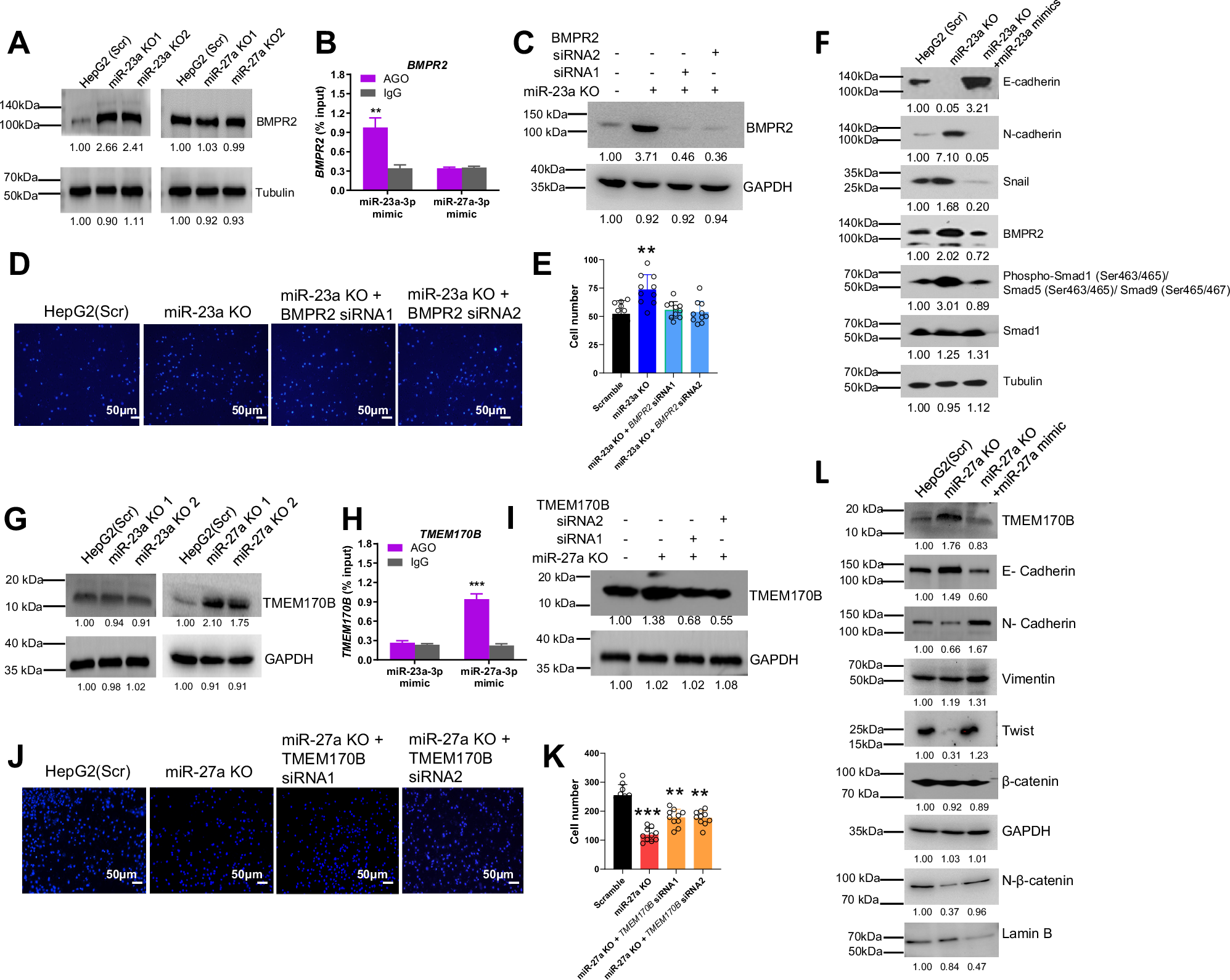
Fig. 8: miR-23a/miR-27a-regulated signaling pathways on cell migration and EMT in HCC cells.

A, G Protein expression of BMPR2 and TMEM170B measured by Western blot in Scr, miR-23a KO, or miR-27a KO HepG2 cells. B, H Interaction analysis of miR-23a-5p or miR-27a-5p mimic with the 3′-UTRs of BMPR2 and TMEM170B mRNA by miRNA/mRNA IP assay of HepG2 cells. Data are presented as means ± SD. ***p < 0.001 by two-tailed t-test vs. Scr group. C, I Protein expression of BMPR2 and TMEM170B measured by Western blot in miR-23a KO or miR-27a KO HepG2 cells treated with Scr or siRNA. D, E, J, K Transwell migration assay and quantitative analysis in in miR-23a KO or miR-27a KO HepG2 cells treated with Scr or siRNA. Data are presented as means ± SD. **p < 0.01 and ***p < 0.001 by one-way ANOVA Tukey’s multiple comparisons test vs. Scr group. F Protein expression of BMPR2, E-cadherin, N-cadherin, Snail, p-Smad1, Smad1 measured by Western blot in Scr, miR-23a KO, and miR-23a KO+miR-23a-3p mimic cells. L Protein expression of TMEM170B, E-cadherin, N-cadherin, Vimentin, Twist, β-catenin, and nclear (N)-β-catenin measured by Western blot in Scr, miR-27a KO, and miR-27a KO+miR-27a-3p mimic cells. All experiments were repeated three times.