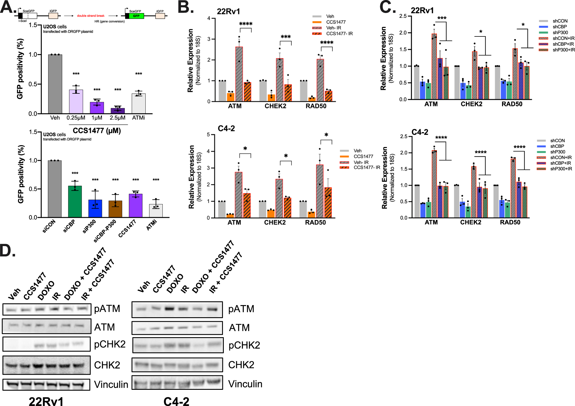
Fig. 6: CBP/p300 impacts double-strand DNA break repair and decreases HR efficiency.
From: AR coactivators, CBP/p300, are critical mediators of DNA repair in prostate cancer

A U20S-DR-GFP cells were treated with increasing doses of CCS1477. CBP and p300 was knocked down in U20S-DR-GFP cells for 72 h via siRNA. Cells were treated with ATM inhibitor for 24 h. Cells were harvested for flow cytometry. B–D. Changes in HR factors (ATM, CHEK2, and RAD50) and 18S mRNA and protein expression were analyzed with CBP/p300 attenuation (via shRNA or CCS1477 treatment) and 5 Gy IR for 24 h. B 22Rv1 and C4-2-shCON, -shCBP, and –shp300 cells were treated with doxycycline to knockdown CBP and p300. Then cells were treated with 5 Gy IR. Cells were harvested and mRNA was isolated. C Changes in ATM, CHECK2, RAD50, and 18S mRNA expression were analyzed in CBP/p300 inhibitor treated CRPC cells. D Changes in HR factors protein expression were analyzed with CBP/p300 inhibitor with or without genotoxic insult of 5 Gy IR or 10 nM Doxorubicin treatment for 24 h. n = 3, *p < 0.05, **p < 0.01, and ***p < 0.001.