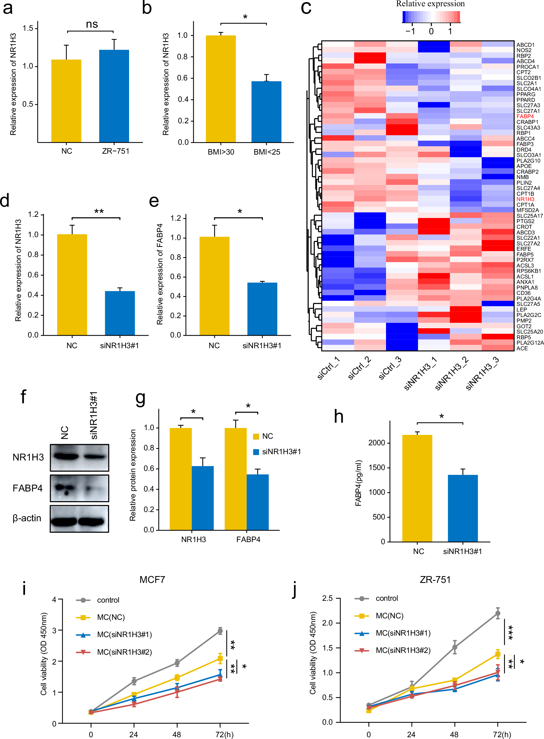
Fig. 4: The biological function of NR1H3 in macrophages.

a The qPCR results of NR1H3 in PMA-stimulated THP-1 cells co-cultured with ZR751 cells or THP-1 cells alone served as controls. b The qPCR results of NR1H3 in PMA-stimulated THP-1 cells co-cultured with peri-cancerous adipose tissue homogenates from patients with BMI > 30 (n = 3) or patients with BMI < 25 (n = 3). c Heatmap showing the relative expression of lipoprotein metabolism related genes and NR1H3 by bulk RNA sequencing in THP-1 cells, with a control (siCtrl, n = 3) or NR1H3 siRNA (siNR1H3, n = 3). The qPCR results of NR1H3 (d) and FABP4 (e) mRNA in siNR1H3 and control cells (n = 3). f, g The relative protein expression of NR1H3 and FABP4 by western blot in siNR1H3 compared with control. h The ELISA results of FABP4 in supernatants of cultures of THP-1 cells after knockdown of NR1H3 compared with control. The CCK-8 proliferation assay of MCF7 (i) and ZR751 (j) cells co-cultured with THP-1 medium with or without siNR1H3. T-test or Mann–Whitney U test was used for these significance comparison, *p-value < 0.05, **p-value < 0.01, ***p-value < 0.001.