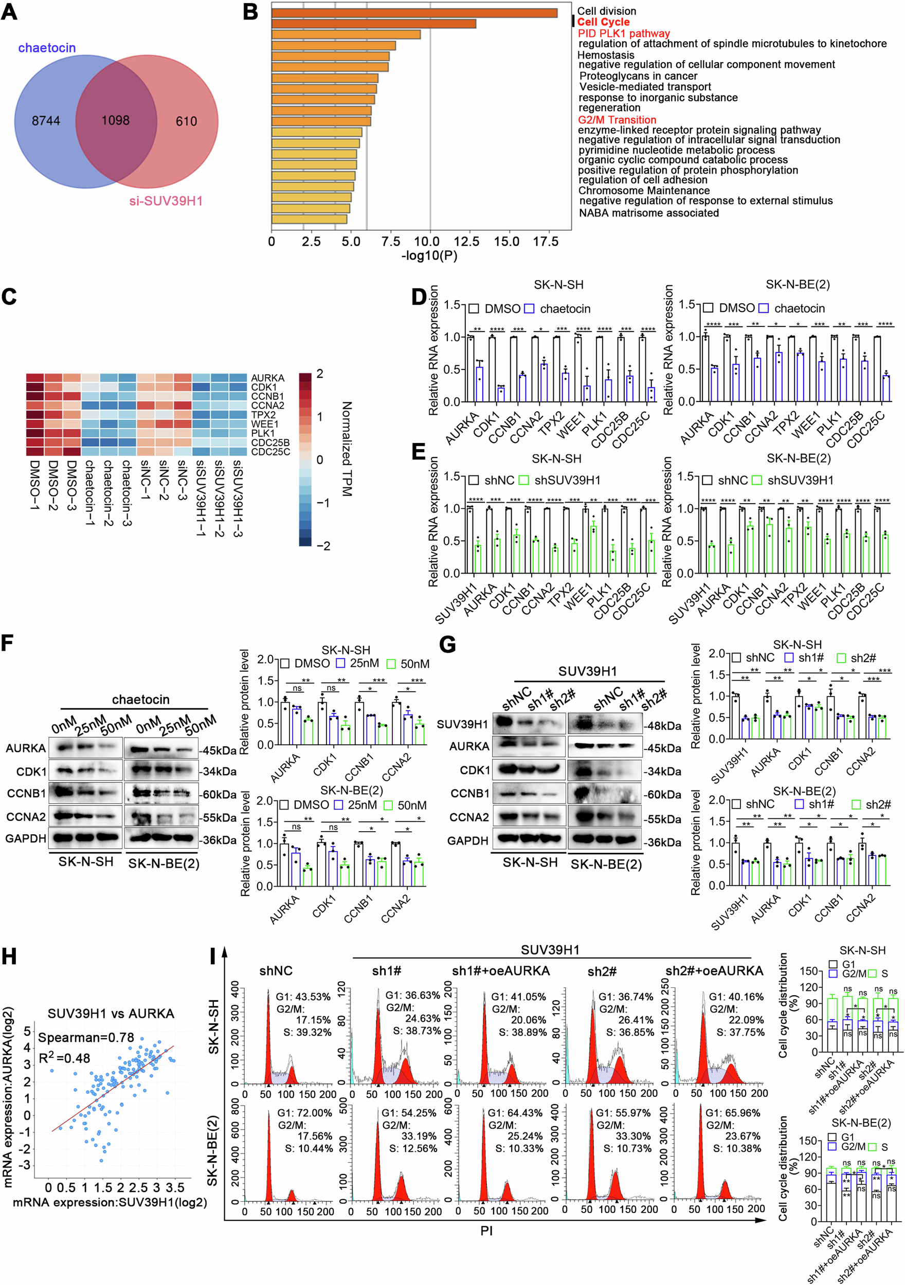
Fig. 4: SUV39H1 induces cell cycle up-regulation in NB cells.

A Overlapped DEGs from the RNA-seq after chaetocin treatment (50 nM, 48 h) and SUV39H1 genetic knockdown with siRNA (48 h after transfection) in SK-N-SH cell, and there were three biological replicates for each sample. B KEGG analysis of DEGs with the same change trend under the above two conditions. C Heatmap showed the crucial genes enriched at the cell cycle pathway after SUV39H1 inhibition by chaetocin treatment or genetic knockdown. D, E qRT-PCR analysis verified genes with significant changes in the cell cycle pathway at the mRNA level. F, G WB analysis verified genes with significant changes in the cell cycle pathway at the protein level. H Spearman correlation analysis (https://www.cbioportal.org/) of 143 NB samples based on the TARGET database indicated the positive correlation between SUV39H1 and AURKA. I Rescue experiments of cell cycle analysis (12 h) indicated that the cell cycle arrest caused by SUV39H1 knockdown could be reversed by AURKA overexpression. D–G, I The two-way ANOVA was performed for statistical analysis. The experiments were repeated three times with similar results. Data were shown as the mean ± SEM, ns: non significance, *p < 0.05, **p < 0.01, ***p < 0.001, ****p < 0.0001.